Изучение работы усилительного каскада на биполярном транзисторе (p-n-p) по схеме ОЭ (1075444)
Текст из файла
Цель работы: изучение работы усилительного каскада на биполярном транзисторе (p-n-p) по схеме ОЭ, определение его параметров и характеристик.
Задачи работы: определение коэффициента усиления каскада, получение АХ и АЧХ; определение по АХ усилителя коэффициентов усиления по напряжению и диапазоны входных напряжений, при которых не наблюдается отсечки амплитуды выходного напряжения; определение по АЧХ граничных частот усиливаемого сигнала; сравнение экспериментальных данных с теоретическими.
Теоретический раздел.
Результаты эксперимента, которые будут приведены ниже, следует обосновать предварительным теоретическим моделированием усилительного каскада на базе биполярного транзистора , включенного по схеме ОЭ, посредством использования рабочих сред MC7 и Matlab2006. Результатом данного моделирование станет определение характеристик физической схемы замещения данного усилителя, куда следует включить коэффициент усиления по напряжению для средних частот (KU(СЧ)) в режиме линейного усиления (т.е. при таких значениях входного напряжения, при которых не происходит отсечки амплитуды выходного сигнала или его значительного искажения из-за выхода транзистора в режим насыщения), амплитудные характеристики для различных параметров схемы замещения усилительного каскада и зависимость коэффициента гармоник для двух вариантов исполнения каскада: с местной отрицательной обратной связью по переменному напряжению и без нее, а также получить частотные характеристики, пользуясь их приближенными аналитическими представлениями с привлечением временных параметров усилительного каскада.
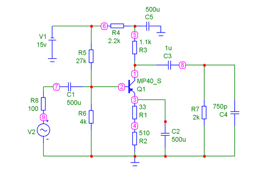
Приведем схему исследуемой модели усилительного каскада.
Рисунок 1. Схема исследуемого усилительного каскада на базе транзистора в режиме ОЭ.
1.Определение точки покоя.
Для этой цели проанализируем схему замещения усилителя в режиме постоянного тока. Используя законы Кирхгофа, составим уравнение для определения параметров точки покоя.
Eп=Ic*(R3+R4)+Ie*(R1+R2)+Uce,
Для дальнейших расчетов полагаем B=30, Ic=Ie.
Таким образом, получаем уравнение вида:
Eп=Ic*(R3+R4+R1+R2)+Uce=3843*Ic+Uce=15 ;
Ток эмиттера также определим посредством использования 2-го закона Кирхгоффа:
Ub=Ep/(R5+R6)*R6=15/(27+4)*4=1.94 B;
Ue=Ub-0.36=1.58 B → Ie=Ue/(R1+R2)=1.58/(33+510)=2.9 mA≈Ic.
С целью определения коэффициента усиления перейдем к схеме замещения по переменному току на частоте f=1 кГц.
Ku=Uвых/Uвх=Ic*Rcn/(Ib*rвх)=B*(Rc||Rn)/rвх
Rcn=1.1*2/(1.1+2)=0.71 кОм.
Для определения rвх обратимся к схеме замещения усилителя на биполярном транзисторе, включенном по схеме ОЭ.
Рисунок 2. Схема для определения входного сопротивления транзистора.
Параметры транзистора имеют значения :
rb=100 Om, re=25/Ie=25/2.9=8.6 Om.
Согласно 2-му закону Кирхгофа и закону Ома :
rвх=Uвх/Iвх=(Ib*rb+re*(B+1)*Ie)/Ib≈ rb+re*B=100+8.6*30=358 Om.
Отсюда Ku=30*710/358≈60.
В случае нагрузки Rn=1 MOm,→ Ku=30*(1100II106)/358=92.
Далее определим уравнение нагрузочной прямой, используя схему замещения выходной цепи:
Uce
Ic
re B*Ib Rcn
Согласно 2-му уравнению Кирхгофа Uce=-Ic*Rcn.
Таким образом, для Rn=2 KOm и Rn=1 MOm нагрузочные прямые имеют вид:
Uce1=-Ic*710 и Uce2=-Ic*1100 соответственно. Данные прямые следует провести через точку покоя.
Определим максимальную выходную и входную амплитуды, используя построенные нагрузочные прямые.
Для Rn=2 Kom,→Uвых.макс=2.6 В,→Uвх.макс=2.6/Ku=2.6/60=0.043 В.
Для Rn=1 Mom,→Uвых.макс=3.19 В,→Uвх.макс=3.19/Ku=3.19/60=0.035 В.
В случае введения отрицательной обратной связи положение нагрузочнойпрямой не меняется(Rcn=710 Om), однако изменяется значение коэффициента усиления Ku:
Kuooc=Ku(СЧ)/(1+Bос*Ku(СЧ))=60/(1+(33/710)*60)≈16, Boc=R1/Rcn.
Таким образом, в случае Rn=2 KOm и ООС значение максимальной входной амплитуды:
Uвх(оос).макс=Uвых(оос).макс/Kuooc=2.6/16=0.163 В.
Рисунок 3. Нагрузочные прямые.
Построим амплитудные характеристики усилительного каскада для 3-х режимов работы [ Rn=2 KOm, Rn=1 MОm и Rn=2KOm(при оос) ]:
Рисунок 4. АХ усилительного каскада для 3-х типов исполнения (модельная).
Согласно теоретическим данным, полученным в результате моделирования усилительного каскада на рабочем поле МС7, получен следующий анализ схемы по постоянному току:
Рисунок 5. Анализ схемы по постоянному току в МС7.
Очевидно, что результаты на рис.7 приблизительно соответствуют модельным расчетам:
Ic(теор)=2.5 mA≈Ic=2.9 mA; Uce(теор)=5.3 B≈Uce=4.44 B.
Получим теперь временную зависимость выходного сигнала для различных значений амплитуды входного сигнала:
Рисунок 6. Временная зависимость выходного сигнала для различных входных амплитуд.
Полученные значения амплитуды выходной гармоники для 3-х вариантов схемы сведем в таблицу:
| Uвх, мВ | Uвых, В | ||
| Rн1=2 КОм | Rн2=1 МОм | Rн=2 КОм, ООС | |
| 0 | 0 | 0 | 0 |
| 20 | 0,862 | 1,321 | 0,275 |
| 40 | 1,692 | 2,592 | 0,547 |
| 60 | 2,467 | 3,775 | 0,817 |
| 80 | 3,213 | 4,353 | 1,08 |
| 100 | 3,656 | 4,614 | 1,337 |
| 120 | 3,853 | 4,76 | 1,583 |
| 140 | 3,966 | 4,85 | 1,816 |
| 160 | 4,037 | 4,908 | 2,034 |
| 180 | 4,084 | 4,948 | 2,237 |
| 200 | 4,117 | 4,976 | 2,426 |
Таблица 1. Модельные данные по амплитуде выходной гармоники.
По данным таблицы 1 построим амплитудную характеристику усилительного каскада для каждого из 3-х вариантов схемы:
Рисунок 7. Модельные АХ для 3-х исполнений схемы усилительного каскада.
Определим граничные частоты для их последующего сопоставления с модельной АЧХ усилительного каскада. АЧХ строятся для 3-х пар емкостей Сn и Cp2:
(Cp21,Cn1) =1 мкФ, 750 пФ;
(Cp22,Cn2) =10 нФ, 750 пФ;
(Cp23,Cn3) =1 мкФ, 10750 пФ;
Нижняя граничная частота определяется соотношением:
Fн=Fнвх+Fнвых+Fнсэ ; Fнi=1/(2π*tнi); tнi – постоянная времени соответствующей цепи.
Fнвх=1/(2π*tнвх)=1/(2π*( Rг+Rвх)*С1)=1/( 2π*(Rг+R6//R5//rвх)*С1)≈3 Гц
Fнсэ=1/(2π*tнсэ)= 1/(2π* Rэ*Сэ)=1/(2π*( R1+R2)*С2)≈1 Гц
Fнвых=1/(2π*tнвых)= 1/(2π* (Rc+Rn)*Сp2)=1/(2π*( R3+R7)*С3)≈51,3*10-6/C3→
Fн1вых=51,3*10-6/Cp21=51.3 Гц
Fн2вых=51,3*10-6/Cp22=5130 Гц
Fн1=55.3 Гц; Fн2=5134 Гц
Верхняя граничная частота определяется, как:
Fв=Fвтр+Fввых;
Fвтр=fпред*(rb+re*[1+B])/(rb+re)=76000*(100+25/2.9*31)/(100+25/2.9)≈405598 Гц
Fввых=1/(2π*tввых*Сn)= 1/(2π*Rc||Rn*Сn)≈0.023/Cn
Fв1вых=0.023/Cn1=31345678 Гц≈31,35 МГц
Fв2вых=0.023/Cn3=2139535 Гц≈2,14 МГц
Fв1= Fвтр*Fв1вых/( Fвтр+Fв1вых)=406345 Гц
Fв2= Fвтр*Fв2вых/( Fвтр+Fв2вых)=344977 Гц
Получив теоретические значения граничных частот, построим модельные АЧХ и ФЧХ:
Рисунок 8. Модельные АЧХ и ФЧХ усилительного каскада для 3-х значений емкостных пар Сn и Cp2.
Экспериментальная часть.
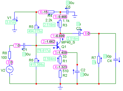
Схема исследуемого лабораторного макета усилительного каскада представлена на рисунке 9.
Рисунок 9. Исследуемый усилительный каскад на базе биполярного транзистора.
Экспериментальное исследование каскада заключалось в построении амплитудных и амплитудно-частотных характеристик усилителя для рассмотренных выше вариантов исполнения схемы.
ОПЫТ1. Снятие АХ каскада.
Измерение АХ производилось по осциллограммам входного и выходного напряжений. В качестве величин этих напряжений принимался размах сигналов, т.е. разница между их максимумом и минимумом.
Начальное значение входного напряжения было выбрано таким образом, что имела место отсечка одной из полуволн выходного напряжения.
Затем, входное напряжение уменьшалось с постоянным шагом до получения не менее 5 экспериментальных точек. Процедура была повторена для трех вариантов исполнения схемы.
Экспериментальные данные сведём в таблицу 2:
| dUвх, мВ | Uвых, В | ||
| Rн1=2 КОм | Rн2=1 МОм | Rн=2 КОм, ООС | |
| 0 | 0 | 0 | 0 |
| 25 | 1.5 | - | - |
| 50 | 3.2 | 2.1 | 0.66 |
| 75 | 4.2 | - | - |
| 100 | 5.3 | 3.7 | 1.3 |
| 150 | 7.2 | 4.7 | - |
| 175 | 8.1 | - | - |
| 200 | 8.3 | 5.6 | 2.6 |
| 225 | - | 6.1 | - |
| 250 | - | 6.4 | - |
| 275 | - | 6.7 | - |
| 300 | - | 6.9 | 3.7 |
| 350 | - | 7.0 | - |
| 400 | - | - | 4.3 |
| 500 | - | - | 4.9 |
| 600 | - | - | 5.3 |
| 700 | - | - | 5.7 |
| 800 | - | - | 6.1 |
| 900 | - | - | 6.3 |
Таблица 2. Экспериментальные данные по АХ.
По данным таблицы 2 построим АХ для всех 3-х исполнений усилительного каскада.
Экспериментальные АХ изображены на рис.10.
Характеристики
Тип файла документ
Документы такого типа открываются такими программами, как Microsoft Office Word на компьютерах Windows, Apple Pages на компьютерах Mac, Open Office - бесплатная альтернатива на различных платформах, в том числе Linux. Наиболее простым и современным решением будут Google документы, так как открываются онлайн без скачивания прямо в браузере на любой платформе. Существуют российские качественные аналоги, например от Яндекса.
Будьте внимательны на мобильных устройствах, так как там используются упрощённый функционал даже в официальном приложении от Microsoft, поэтому для просмотра скачивайте PDF-версию. А если нужно редактировать файл, то используйте оригинальный файл.
Файлы такого типа обычно разбиты на страницы, а текст может быть форматированным (жирный, курсив, выбор шрифта, таблицы и т.п.), а также в него можно добавлять изображения. Формат идеально подходит для рефератов, докладов и РПЗ курсовых проектов, которые необходимо распечатать. Кстати перед печатью также сохраняйте файл в PDF, так как принтер может начудить со шрифтами.
















