Семинар №8 (1075441)
Текст из файла
Семинар №8
Задача №1
Проведите аналитический анализ характеристик усилительного каскада по схеме ОЭ на примере лабораторного макета. Воспользуйтесь файлом ОЭ_лаб-12.mcd.
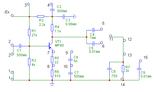
Р
ис. 1. Принципиальная схема лабораторного макета «Усилительный каскад на биполярном транзисторе».
Задача № 2.
Промоделируйте характеристики усилительного каскада, рассчитанного Вами по условию задачи № 3 семинара № 7. Дополните каскад разделительными конденсаторами Ср1=Ср2=100 мкФ и конденсатором в эмиттерной цепи Сэ=1000 мкФ. Примите внутреннее сопротивление источника сигнала равным Rg=1 кОм, сопротивление нагрузки Rn=1 МОм (см. рис. 1, где сопротивление резисторов R1, R2 и Re, тип транзистора Q1 берутся по результатам семинара № 7).
Р
ис. 1. Принципиальная схема усилительного каскада о схеме ОЭ.
На рабочем поле МС7 создается принципиальная схема усилительного каскада, представленная на рис. 1. При вызове источника переменного напряжения Vg выбирается источник под названием 1МHZ, для которого заказывают частоту (окошко F) 1 кГц и амплитуду (окошко A) 10 мВ (см. рис. 2).
Рис. 2. Окно заказа параметров источника сигнала.
Первоначально получите АЧХ и ФЧХ анализируемого усилительного каскада. Для этого воспользуйтесь режимом анализа АС.., где рассмотрите поведение выходного напряжения V(Out) в диапазоне изменения частоты от 1 Гц до 1 МГц. Пример заполнения задания на проведение анализа АС.. показан на рис. 3. Обратите внимание на выбор шага изменения частоты (откажитесь от Auto, выберете Log и в открывающем при этом окне Number of Points закажите 5100 точек расчета на одной декаде изменения частоты).
Рис. 3. Окно заказа проведения частотного анализа исследуемого усилительного каскада (на графике №1 – АЧХ, на графике №2 – ФЧХ).
По полученным результатам анализа определите сквозной коэффициент усиления анализируемого каскада.
Р
ис. 4. АЧХ и ФЧХ анализируемого усилительного каскада.
Как следует из проведенного анализа АС.., анализируемый усилительный каскад имеет сквозной коэффициент усиления для малого сигнала в области средних частот (f=1 кГц) Ке=173.9 и на этой частоте выходное напряжение находится в противофазе с входным.
Используя анализ АС.., просмотрите, как меняется от частоты коэффициент усиления каскада относительно входного напряжения V(int) и как меняется входное напряжение V(int) каскада.
Пример заказа анализа АС.. для данной задачи показан на рис. 5.
Р
ис. 5. Окно заказа параметров анализа АС.. для определения коэффициента передачи входной цепи и коэффициента усиления по напряжению.
Результаты анализа представлены на рис. 6.
Р
ис. 6. АЧХ входной цепи каскада (V(Int)) и усилительного каскада Ku=V(Out)/V(Int).
Сравнивая результаты по рис. 4 и рис. 6, отметим, что у усилительных каскадов на биполярном транзисторе сквозной коэффициент усиления Ke меньше коэффициента усиления по напряжению Ku (Ke=173.9, Ku=235). Это отличие связано с тем, что биполярные транзисторы в схеме ОЭ имеют относительно невысокое входное сопротивление. Входное сопротивление каскада можно вычислить по результатам проведения анализа АС.. для входного напряжения (верхний график на рис. 6.). Входное сопротивление Rint каскада совместно с внутренним сопротивлением Rg источника сигнала образуют делитель напряжения, как показано на рис. 7.
Р
ис. 7. Эквивалентная схема входной цепи усилительного каскада в области средних частот.
Из данной схемы коэффициент передачи входной цепи kint определяется как
Kint=Rint/(Rint+Rg).
Поэтому, зная его величину и сопротивление Rg, можно вычислить Rint
Rint=[kint/(1-kint)]*Rg
Согласно рис. 6 kint=0.74, а поэтому для анализируемого каскада имеем
Rint=[0.74/(1-0.74)]*1 кОм=2.85 кОм.
Входное сопротивление каскада определяется как параллельное соединение входных резисторов делителя напряжения R1 и R2 и входного сопротивления rint транзистора. Так как в схеме R1>>Rint и R2>>Rint, то rint=Rint. Как известно входное сопротивление транзистора rint определяется током эмиттера. Для увеличения rint следует в каскаде уменьшить ток покоя в коллекторной цепи, при этом сквозной коэффициент усиления Ке будет приближаться к коэффициенту усиления каскада по напряжению Ku. Однако при уменьшении тока покоя уменьшается одновременно и коэффициет усиления по напряжению, о чем не следует забывать.
Для определения динамического диапазона входных напряжений и уровней искажений выходного напряжения следует воспользоваться анализом Transient. При заказе параметров его проведения следует в окне Time Range задать время, соответствующее одному периоду источника сигнала, т.е. 1 мс. Получить осциллограммы следует как для э.д.с. источника сигнала (согласно рис. 1 точка 7), так и выходного напряжения. Пример заказа параметров на проведение анализа Transient показан на рис. 8.
Р
ис. 8. Окно заказа параметров на проведение анализа T
ransient.
По результатам анализа необходимо вычислить сквозной коэффициент усиления каскада при амплитуде входной э.д.с. 10 мВ.
Р
ис.9. Осциллограммы входного и выходного напряжений.
По рис. 9. Имеем
Ке=3.274/0.02=173.7
Т.е. близкий результат с анализом АС…
Для определения динамического диапазона входных напряжений воспользуемся много вариантным (Stepping) анализом Transient. Зададим изменение амплитуды источника сигнала Vg в пределах от 5 мВ до 25 мВ, как показано на рис. 10, и просмотрим серию полученных решений.
Р
ис. 10. Окно заказа параметров многовариантного анализа (Stepping) для анализа переходных характеристик усилительного каскада.
Р
ис. 11. Изменения выходного напряжения усилительного каскада при увеличении входного напряжения от 5 мВ до 25 мВ с шагом 5 мВ.
Из полученных решений видно, что при превышении амплитуды входного напряжения более 20 мВ отрицательная амплитуда выходного напряжения получает «отсечку» из-за захода рабочей точки в область режима насыщения транзистора. По данным рис. 11 можно построить амплитудную характеристику усилительного каскада, если за нее принять изменения размаха выходного напряжения от размаха входного.
Рис. 12. Амплитудная характеристика усилительного каскада (измерены размахи напряжений в мВ по рис. 11).
Таким способом обычно строят амплитудную характеристику усилителя по экспериментальным данным, измеряемым с помощью осциллографа и измерительного генератора в отсутствии спектроанализатора. Более точным определением амплитудной характеристики является зависимость первой гармоники выходного напряжения от амплитуды входного напряжения. Отклонение усиления то линейного режима оценивают по коэффициенту гармоник. В МС7 введены ряд функций, позволяющих обогатить анализ. Для получения спектра сигнала существует функция HARM(), а для определения по спектру сигнала коэффициента гармоник – функция thd(harm()). При использовании этих функций расчет производится по времени точно на одном периоде колебаний, а по оси Х заказывается частота (F). Окно заказа параметров анализа с данными функциями представлен на рис. 13.
Р
ис. 13. Окно заказа параметров анализа для получения спектра выходного напряжения и коэффициента гармоник.
При проведении спектрального анализа на первом шаге выбор масштаба построения графиков следует доверить программе (в окошке Auto Scale Ranges ставится галочка). После просмотра решения выбирается масштаб по оси Х для HARM и THD такой, чтоб просмотреть реально появляющиеся частоты. В этом случаи получаемое решение будет иметь вид, как показано на рис. 14.
Р
ис. 14. Выходное напряжение, его спектр и коэффициент гармоник.
По данным результатам расчета можно построить амплитудную характеристику усилителя и зависимость коэффициента гармоник от амплитуды входного напряжения (для построения зависимостей используйте MathCad).
Из полученных решений следует, что даже при усилении входного напряжения с амплитудой 10 мВ коэффициент гармоник становится равным практически 5%. Для получения малых искажений амплитуда входного напряжения должна быть менее «теплового» потенциала (25 мВ).
Характеристики
Тип файла документ
Документы такого типа открываются такими программами, как Microsoft Office Word на компьютерах Windows, Apple Pages на компьютерах Mac, Open Office - бесплатная альтернатива на различных платформах, в том числе Linux. Наиболее простым и современным решением будут Google документы, так как открываются онлайн без скачивания прямо в браузере на любой платформе. Существуют российские качественные аналоги, например от Яндекса.
Будьте внимательны на мобильных устройствах, так как там используются упрощённый функционал даже в официальном приложении от Microsoft, поэтому для просмотра скачивайте PDF-версию. А если нужно редактировать файл, то используйте оригинальный файл.
Файлы такого типа обычно разбиты на страницы, а текст может быть форматированным (жирный, курсив, выбор шрифта, таблицы и т.п.), а также в него можно добавлять изображения. Формат идеально подходит для рефератов, докладов и РПЗ курсовых проектов, которые необходимо распечатать. Кстати перед печатью также сохраняйте файл в PDF, так как принтер может начудить со шрифтами.















