Отчет 1 (1075215)
Текст из файла
Московский Государственный Технический Университет Имени Н.Э. Баумана
Отчет по Лабораторной Работе №1
По Курсу “ВСАСОИУ”
Выполнил:
Студент группы ИУ5-52
Зайков Сергей
Москва 2014.
-
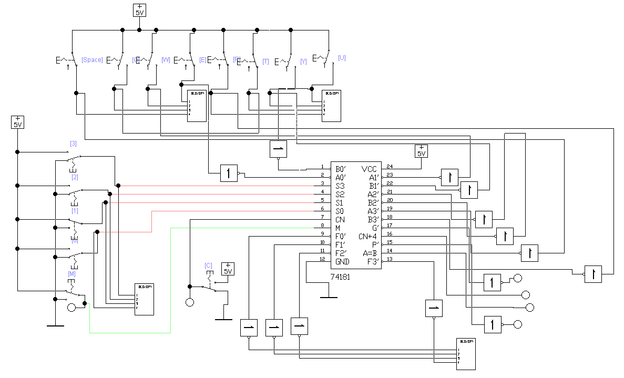
Схема установки
-
Информация по выполнению
Логические Функции:
0000: Отрицание параметра А. 0101 => 1010
0001: Отрицание конъюнкции параметров А и В
0010: Дизъюнкция отрицания А и В
0011: Логическая 1
0100: Отрицание дизъюнкции А и В
0101: Отрицание В
0110: Отрицание ксора А и В
0111: Дизъюнкция А и отрицания В
1000: Конъюнкция отрицания А и В
1001: Ксор А и В
1010: Возврат В
1011: Дизъюнкция А и В
1100: Логический 0
1101: Конъюнкция А и отрицания В
1110: Конъюнкция А и В
1111: Возврат А
Арифметические функции(без переноса разряда):
0000: А минус 1
0001: А Конъюнкция В минус 1
0010: А Конъюнкция отрицание В минус 1
0011: Минус 1
0100: А плюс А Дизъюнкция (отрицание В)
0101: А Конъюнкция В плюс А Конъюнкция отрицания В
0110: А минус В минус 1
0111: А Конъюнкция отрицания В
1000: А плюс дизъюнкция А и В
1001: А плюс В
1010: Конъюнкция А и отрицания В плюс Дизъюнкция А и В
1011: Дизъюнкция А и В
1100: А плюс А
1101: Конъюнкция А и В плюс А
1110: Конъюнкция А и отрицания В плюс А
1111: Возврат А
Арифметические функции с переносом – прибавление 1 для каждого из кодов
Характеристики
Тип файла документ
Документы такого типа открываются такими программами, как Microsoft Office Word на компьютерах Windows, Apple Pages на компьютерах Mac, Open Office - бесплатная альтернатива на различных платформах, в том числе Linux. Наиболее простым и современным решением будут Google документы, так как открываются онлайн без скачивания прямо в браузере на любой платформе. Существуют российские качественные аналоги, например от Яндекса.
Будьте внимательны на мобильных устройствах, так как там используются упрощённый функционал даже в официальном приложении от Microsoft, поэтому для просмотра скачивайте PDF-версию. А если нужно редактировать файл, то используйте оригинальный файл.
Файлы такого типа обычно разбиты на страницы, а текст может быть форматированным (жирный, курсив, выбор шрифта, таблицы и т.п.), а также в него можно добавлять изображения. Формат идеально подходит для рефератов, докладов и РПЗ курсовых проектов, которые необходимо распечатать. Кстати перед печатью также сохраняйте файл в PDF, так как принтер может начудить со шрифтами.
















