Пупков К.А., Коньков В.Г. - Интеллектуальные исследования (Современнаяя теория управления) (1072100), страница 29
Текст из файла (страница 29)
Программа-конструктор CONST, предназначенная для диалогового конструирования прикладных продукционных систем в оболочке ПРОДУС, выполняет следующие основные функции:
-
внешнюю спецификацию прикладной системы;
-
построение базы фактов и базы правил продукционной системы;
-
описание продукционного алгоритма управления, контроля или мониторинга для прикладной системы.
Конструктор может создавать либо непосредственно файлы настройки системы, либо файлы настройки на языке компилятора GENER с последующим их переводом компилятором во внутренний код системы. Для удобства работы конструктор поддерживает облегченный стандартизированный интерфейс пользователя, включающий структурные элементы типа интерфейса программы-оболочки Norton Commander и современных Turbosystems фирмы «Borland».
Компилятор GENER компилирует тексты продукций из исходных файлов настройки системы (языка пользователя), извлекает из них атрибуты и параметры описания состояний объектов, строит внутреннее представление базы, кодирует условия правил с помощью ролевых фреймов, транслирует операционные части правил, контролирует синтаксис языка, обнаруживая ошибки, и анализирует семантику алгоритма, выявляя конфликтные правила. В результате создаются верифицированные загрузочные файлы системы, конфигурирующие и настраивающие ее на прикладную задачу управления, контроля и мониторинга.
Исполнительное инвариантное ядро PS продукционной управляющей системы реального времени считывает загрузочные файлы настройки, в которых описаны: структура и состав информационной базы прикладной системы; продукции управления, контроля, мониторинга, принятия решений и диалога; правила разрешения конфликтов; данные, необходимые для активации продукций, а также спецификации форматов входных и выходных сообщений и команд, которыми система обменивается с внешними объектами. Эти данные управляют действиями системы в заданном прикладном применении. Внутренняя структура исполнительного ядра системы описана в работах [96-98]. Его основные функции состоят в проверке условий и выполнении действий правил, разрешении конфликтов между ними, выполнении преобразований базы, формировании и выводе команд и сообщений внешним объектам, а также в активации правил. Ядро обеспечивает высокое быстродействие интерпретации продукций с чрезвычайно избирательной их активацией в зависимости от наблюдаемой ситуации и текущего состоянии процесса логического вывода.
Взаимодействие с внешними объектами организовано по асинхронному принципу и поддерживается вход-выходным программным монитором системы. Обеспечена также устойчивость системы к сбоям ЭВМ, на которой она устанавливается, и возможность выполнения рестартов после аварий.
Отладчик OTLAD поддерживает работу системы в режиме отладки построенного прикладного варианта базы факторов и правил. В этом режиме разработчику предоставляется возможность наблюдать и оперативно вмешиваться в ход процесса управления. На любом шаге интерпретации набора продукций разработчик может вызвать функции, позволяющие создать, удалить или модифицировать любой элемент базы системы. В частности, для базы факторов можно оценить и изменить значение любого параметра выбранного объекта базы или выбранной команды, значение любого элемента рабочей памяти и т.д.
При отладке базы правил можно редактировать состав условий и/или действий выбранной продукции, значение любого слова выбранной операции, правила разрешения конфликтов и правила активации. При необходимости можно создать или удалить связи между объектами базы, сами эти объекты и их параметры, продукции и их условия, правила разрешения конфликтов, правила активации, команды объектов и их параметры. Все внесенные изменения сохраняются в файлах настройки, которые используются ядром на следующем шаге интерпретации набора продукций. Это позволяет осуществлять модификации в отлаживаемой системе непосредственно в ходе ее работы.
Продукционная система моделирования PSM является инструментом отладки прикладных систем реального времени и средством оценки их эффективности. Система моделирования реализуется на базе инвариантного ядра ПРОДУС с использованием всех методов, средств и компонентов оболочки продукционной управляющей системы. Продукционная система моделирования предназначена для обработки команд, поступающих от исполнительной системы управления, передачи ей сообщений о состоянии моделируемых объектов, визуализации процессов функционирования моделируемых объектов управления в реальном или модельном времени. Физически PSM и исполнительная система расположены в разных ЭВМ, связь между которыми реализована непосредственно через последовательные порты ввода-вывода RS-232. Это значительно упрощает требования как к используемым при моделировании техническим средствам ЭВМ, так и к линии связи. Реализованный интерфейс PSM с исполнительной системой основан на реальном протоколе связи, что позволяет сочетать в процессе функционирования комплекса реальные физические объекты управления с моделями объектов, т.е. использовать возможности методов и средств полунатурного моделирования.
Новыми элементами продукционного языка описания процессов реального времени, поддерживаемого конструктором и системой в целом, являются иерархия системы правил и макроопределения, операторы динамической подкачки/выгрузки дополнительных источников знаний в систему, а также операторы фокусировки внимания системы на определенных фрагментах базы правил в процессе работы. Язык макроопределений позволяет проектировать иерархические базы правил с использованием модульного принципа, что существенно упрощает процесс их синтеза и способствует рациональной структуризации прикладных продукционных систем.
Правила языка макроопределений имеют вид
M: если U, то Q,
Где M – наименование функции данного макроправила; U - условие, предъявляемое к состоянию процесса, при котором действует данное макроправило; Q - последовательность операций или функций, выполняемых после состояния U. Здесь U задает переход к определенному режиму управления и принятия решений или к определенной функционально замкнутой совокупности операций Q. Эти операции могут быть либо условными, либо безусловными. Условные операции детализируются в виде макроправил следующего более низкого уровня или в виде традиционных продукций. В результате макроправила образуют иерархическое описание продукционного алгоритма по методике «сверху вниз», где на самом низком уровне располагаются обычные продукции.
Пример.
Макрос М4 Отработка требования на перевозку:
если - требование на перевозку установлено,
то 1) вызов Спутника (продукция Р7),
2) перегрузка кассеты на Спутник (продукция Р8),
3) отправка Спутника (продукция Р9),
4) разгрузка прибывшего Спутника (макрос М5),
5) фиксация отработки требования (продукция P12).
Макрос М5 Разгрузка прибывшего Спутника:
если - Спутник прибыл к Приемнику,
то 1) выдача Приемнику команды разгрузки (продукция Р10),
2) фиксация доставки кассеты (продукция Р11).
Здесь макроправило М4 описывает режим отработки требования на перевозку, включающий функции 1-5, которые выполняются только при определенных условиях. Условия и действия функций 1-3 и 5 задаются продукциями, а функция 4 - макросом М5 более низкого уровня иерархии. В свою очередь, функции этого макроса определяются продукциями Р10 и Р11. Подобные описания более наглядны, чем простой линейный набор правил, и точнее характеризуют логическую структуру знаний для сложных процессов управления, контроля и мониторинга.
В язык продукций и макросов введены операторы extend и extendReturn динамической подкачки и выгрузки дополнительных источников знаний, а также оператор focus. Оператор extend (Pi, …, Pj) может быть включен в операционную часть любого правила. Он обеспечивает загрузку в систему подмножества правил {Pi, …, Pj}, которые подключаются к анализу базы на очередном шаге интерпретации вместе с использованными ранее правилами. В результате к управлению логико-вычислительным процессом будут привлечены дополнительные знания, представленные в {Pi, …, Pj}, т.е. система как бы расширит свое понимание. Оператор extendReturn обеспечивает возврат к использованию первоначального набора правил.
Оператор focus(Pk, …, Pm) сосредоточивает систему на фрагменте модели знаний, описываемом правилами Q = {Pk, …, Pm}. Если такой оператор встречается в операционной части какой-либо применимой продукции из подмножества правил R, то процесс интерпретации правил R и функционирования продукции Pi прерывается и происходит рекурсивное обращение к подпроцессу интерпретации правил Q, указанных в операторе focus. Система начинает функционировать только под управлением правил
, т.е. концентрирует внимание на свойствах и ситуациях предметной области, описанных в этих правилах. Оператор focusReturn обеспечивает рекурсивный возврат к прерванному ранее процессу интерпретации правил из подмножества R. При этом невыполненные операции продукции
, указанные после оператора focus(Pk, …, Pm), довыполняются.
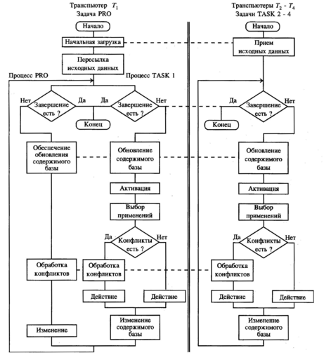
Транспьютерная реализация инвариантного ядра системы.
Повысить эффективность управляющей системы можно при распараллеливании процесса обработки информации несколькими процессорами, объединенными в единую вычислительную структуру. Такая мультипроцессорная система может быть построена на основе транспьютеров - специальных программируемых СБИС, предназначенных как для автономного использования, так и в качестве элемента мультипроцессорной системы [100]. Реально доступными являются дополнительные платы к IBM PC, содержащие 1, 2 или 4 транспьютера. При этом процессор самой IBM PC также включается в состав системы и применяется для подготовки программного обеспечения для транспьютеров, загрузки кодов программ и данных, для связи с сетью транспьютеров через специальную программу AFSERVER. Для программирования транспьютеров используются языки OCCAM, Parallel C и др. [101].
Для реализации ядра рассматриваемой системы предлагается программа, состоящая из задач двух типов - PRO и TASK, представленных на рис. 60. Задача PRO загружается в корневой транспьютер и поддерживает связь с загрузочным процессором для осуществления ввода-вывода данных (клавиатуры, экран, файлы, технологическое оборудование). Эта задача используется для передачи данных другим транспьютерам и задачам, а также для обобщения результатов работы задач второго типа. Задачи TASK загружаются во все транспьютеры и параллельно выполняются необходимые действия по обновлению базы, активации продукций и их применимости.
Рис.60
Программы PRO и TASK, учитывая наличие в транспьютерах локальной памяти, осуществляют связь друг с другом через корневой транспьютер.
Для распараллеливания процессов обработки информации в интеллектуальной продукционной управляющей системе используются два основных способа: разделение на отдельные фрагменты списка продукций (правил) и разделение на фрагменты базы (т.е. базы фактов).
Первый способ. Список продукций разделяется на 4 фрагмента, которые загружаются в память транспьютеров T1 – T4. При этом в транспьютеры загружаются только необходимые для работы продукций подмножества базы фактов. Инициировать обновление базы и дублирование ее в транспьютеры на каждом цикле работы системы можно из программы-диспетчера PRO.
Структура программ PRO и TASK представлена на рис.61. Здесь штриховыми линиями показаны моменты синхронизации программ и обмена данными.















