URC220 (1061102), страница 2
Текст из файла (страница 2)
При подаче на определенный вывод процессора высокого уровня сигнала (от 2.7 до 5В, номинал 3.3В) в определенном бите регистра контроллера портов ввода-вывода устанавливается логическая единица. При соединении этого вывода с землей в бите регистра устанавливается логический ноль. Схема, по которой кнопки и клеммы подключены к процессору, приведена на рисунке 2.2.2
По-умолчанию на ножку процессора подаётся 3.3V (через резистор) т.е. в регистре установлены логические единицы. При нажатии на кнопку, ножка процессора замыкается с землёй, и в регистре микропроцессора устанавливается логический 0. В таблице 2.2.1 приведено соответствие клемм в клемнике INPUNT[0..3] и ножек процессора.
Таблица 2.2.1
| Номер клеммы | Назначение клеммы | Название ножки процессора | Номер ножки на процессоре |
| 1 | 3.3 Вольта | ||
| 2 | IN0 | PA25 | 25 |
| 3 | IN1 | PA26 | 26 |
| 4 | IN2 | PA12 | 27 |
| 5 | IN3 | PA11 | 31 |
| 6 | GND (земля) |
В логические входы допустимо подавать напряжения до 5 вольт, при этом напряжение от 5 до 2.7 вольт считается логической единицей (в регистре установится логическая единица), а от 0.8 до 0 Вольт – логический ноль.
2.3 Аналого-цифровой преобразователь (АЦП)
На плате размещено два входа для АЦП. Каждый вход позволяет подключить потенциометр или любой другой источник напряжения.
АЦП служит для определения значения напряжения на ножке процессора. Упрощённо АЦП напоминает вольтметр. Внутри процессора входу АЦП соответствует регистр, в который сохраняется значение напряжения. Значение напряжения в регистре сохраняется не в вольтах, а в частях от 3.3 вольт. Числу 1023 в регистре соответствует напряжение на входе АЦП в 3.3 вольта. Ноль в регистре – ноль на ножке процессора. 512 (1024 / 2) в регистре соответствует 1.75 вольта (3.3 / 2). Получается линейная зависимость между напряжением на ножке процессора и числом в регистре. Этот регистр можно считать и ввести значение в пользовательскую программу. Два входа АЦП выведены в клеммник ADC[0..1]. На рисунке 2.3.1 приведёна фотография клеммника и отмечена первая клемма. Схема входного канала АЦП рис 2.3.2.
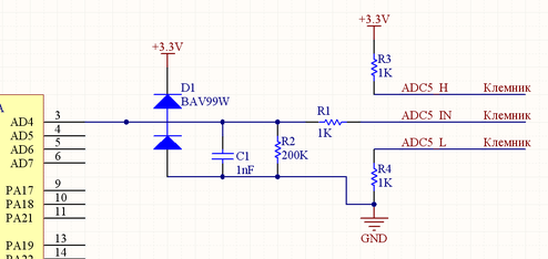
Диод D1 служит для защиты ножки процессора от напряжения выше чем 3.3В. Если на клемме IN в клеммнике появляется напряжение больше 3.3В, то верхний диод откроется, и напряжение на ножке процессора не будет больше 3.3В. Аналогично работает нижний диод, защищая от напряжения меньше нуля. Конденсатор C1 служит для защита от импульсных помех. Резистор R2 обеспечивает известный потенциал (Ноль) при отключённом проводе IN. Пример подключения потенциометра к входу АЦП показан на рис. 2.3.3, эквивалентная схема изображена на рисунке 2.3.4.
Данная схема, представляет собой, делитель с переменным параметром Х. Значение Х зависит от угла поворота потенциометра. При изменении угла, будет изменяться значение Х. При изменении значения сопротивления, изменится напряжение в точке IN, которая подключена к входу АЦП процессора, следовательно, изменится значение в регистре АЦП.
В клеммнике AD[0..1] два входа АЦП. В таблице 2.3.1 приведён список выводов.
Таблица 2.3.1
| Номер Клеммы | Назначение клеммы | Название ножки процессора | Номер ножки на процессоре |
| 1 | ADC4_H | ||
| 2 | ADC4_IN | AD4 | 3 |
| 3 | ADC4_L | ||
| 4 | ADC5_H | ||
| 5 | ADC5_IN | AD5 | 4 |
| 6 | ADC5_L |
2.4 Потенциометры
На плате установлено два потенциометра, подключённых к АЦП (рис. 2.4.1). Схема подключения потенциометра к процессору приведена на рисунке 2.4.2. В таблице 2.4.1 приведено соответствие между ножкам процессора и потенциометрами.
Таблица 2.4.1
| Название потенциометра | Название ножки процессора | Номер ножки процессора |
| POT0 | AD6 | 5 |
| POT1 | AD7 | 6 |
2.5 Широтно-импульсный модулятор (ШИМ).
Широтно-импульсная модуляция (ШИМ) или pulse width modulation (PWM) – это способ регулировать напряжение. Идея работы проиллюстрирована на рисунке 2.5.1.
Потребитель то подключается к источнику энергии (батарее) то отключается. Подключение и отключение происходят с большой частотой (кГц). Длительность подключения (скважность) изменяется, и изменяется среднее напряжение на потребителе. Таким образом, изменяя скважность можно изменять напряжение. Такой метод регулирования самый экономичный из возможных (практически нет потерь на ключе) и широко применяется в управлении техническими системами.
На плате размещено 4 выхода ШИМ. Два простейших и два расширенных. Два простейших выведены в клеммник PWM[2..3] (Рис. 2.5.1). Они обеспечивают регулирование напряжения от 0 до 3.3 вольт и подключены напрямую к процессору. Выходы продублированы светодиодами. Скважность задаётся числом от 0 до 1000. Ноль – потребитель отключен. 1000 – на потребитель подаётся максимальное напряжение (напряжение питания). Число 500 соответствует половинной скважности (на потребителе половина напряжения питания).
Соответствие между клеммами и ножками процессора приведено в таблице 2.5.1.
Таблица 2.5.1.
| Номер Клеммы | Назначение клеммы | Название ножки процессора | Номер ножки на процессоре |
| 1 | +5В (питание 5 вольт) | ||
| 2 | PWM2 (выход ШИМ) | PWM2 (PA7) | 44 |
| 3 | PWM3 (выход ШИМ) | PWM3 (PA2) | 32 |
| 4 | GND (земля) |
Выходы PWM [2..3] не могут отдать потребителю ток больше 3мА. Поэтому подключение двигателя без усилителя мощность к этим клеммам невозможно.
На плате установлено два усилителя мощности A3949SLBT. Они дают возможность подключать двигатели мощностью до 20 Вт. Для них необходимо внешнее питание (см пункт 2.8). Эти усилители мощности управляются от микропроцессора слаботочными сигналами. Мостовая схема, реализованная в усилителе мощности, позволяет изменять знак напряжения и реверсировать двигатель. На рисунке 2.5.2 показаны клеммы для подключения двигателя PWM0 и PWM1. В данном случае скважность задаётся знаковым числом от -1000 до 1000.
2.6 Вход для энкодеров
На плате предусмотрено два входа для инкрементных энкодеров. Входы идеально подходят для энкодеров типа ENA1J-B28 фирмы Bourns (http://www.bourns.com/) . Эти энкодеры имеют 3 канала: A, B, N. По этим каналам приходят импульсы от энкодера, когда он вращается. Процессор подсчитывает импульсы и определяет положение вала энкодера. На плате входы оформлен, как 10 клемм (по 5 на энкодер). На рисунке 2.6.1 показан клеммник и первая клемма в нём.
Распиновка клеммы и соответствие ножкам процессора показаны в таблице 2.6.1.
Таблица 2.6.1
| Номер Клеммы | Назначение клеммы | Название ножки процессора | Номер ножки на процессоре |
| 1 | GND (земля) | ||
| 2 | ENC0_N (нулевой канал) | PA24 | 13 |
| 3 | ENC0_A (канал А) | PA25 | 25 |
| 4 | +5V (питание энкодера) | ||
| 5 | ENC0_B (канал B) | PA8 | 31 |
| 6 | GND (земля) | ||
| 7 | ENC1_N (нулевой канал) | PA6 | 34 |
| 8 | ENC1_A (канал А) | PA5 | 35 |
| 9 | +5V (питание энкодера) | ||
| 10 | ENC1_B (канал B) | PA4 | 36 |
2.7 Интерфейсы связи
На рисунке 2.7.1 показаны разъёмы интерфейсов (слева направо USB, RS-232, JATG).
2.7.1 USB
Интерфейс USB позволяет связывать плату с персональным компьютером. Через него обеспечивается питание платы (кроме усилителей мощности).
2.7.2 RS-232
Интерфейс предназначен для связи между платами и с персональным компьютером (COM-port). Интерфейс гальванически развязан и обеспечивает передачу данных со скоростями до 250 кбит/сек.
















