мой вар (1058880)
Текст из файла
Результаты моделирования.
Р
ис.3. Принципиальная схема мультивибратора для моего варианта.
Рис. 4. Осциллограммы напряжений на выходе (Uout) операционного усилителя, на неинвертируемом (Uint) и инвертируемом (Uc) входах.
О
сциллограммы получены для идеального операционного усилителя.
Рис.5. Определение переднего фронта выходного напряжения (длительность фронта 0.1 мкс)
По результатам моделирования длительность переднего фронта 0,1 мкс.
Исследование влияния конденсатора С1 на параметры генерируемых импульсных напряжений.
Рис.6. Осциллограммы напряжений на выходе (Uout) операционного усилителя, на неинвертируемом (Uint) и инвертируемом (Uc) входах после уменьшения емкости С1 в 2 раза.
Рис.7.Передний фронт выходного напряжения после уиеньшения емкости С1 в 2 раза.
Рис.8. Осциллограммы напряжений на выходе (Uout) операционного усилителя, на неинвертируемом (Uint) и инвертируемом (Uc) входах после уменьшения емкости С1 в 10 раз.
Рис.9.Передний фронт выходного напряжения после уиеньшения емкости С1 в 10 раз.
Р
ис. 10. Зависимости длительности импульсов от емкости конденсатора С1.(Т1- сплошная,Т2- пунктирная)
Исследуйте влияние коэффициента передачи k цепи положительной обратной связи на параметры генерируемых импульсных напряжений.
Рис.11. Осциллограммы напряжений на выходе (Uout) операционного усилителя, на неинвертируемом (Uint) и инвертируемом (Uc) входах после уменьшения R3 на 20%.
Рис.12. Осциллограммы напряжений на выходе (Uout) операционного усилителя, на неинвертируемом (Uint) и инвертируемом (Uc) входах п
осле уменьшения R3 на 40%.
Р
ис.13.Зависимости длительности импульсов от сопротивления R3(Т1-сплошная,Т2-пунктирная)
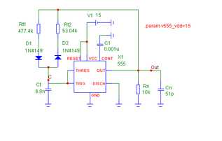
Тамер
Рис.14.Припципиальная схема
Расчет элементов:
Сt:=6.2*10 -9
Выбираем Сt из стандартного ряда.
Исследование параметров генерируемых напряжений на времязадающим конденсаторе V(С) и на выходе таймера V(Out).
Рис.15. Осциллограммы напряжений на времязадающем конденсаторе V(C) и на выходе таймера V(Out).
Рис.16. Фрагмент осциллограммы выходного напряжения таймера для определения длительности переднего фронта.
Согласно полученному результату моделирования длительность переднего фронта импульса несимметричного мультивибратора на таймере равна 5,159 нс.
Рис.17 Фрагмент осциллограммы выходного напряжения таймера для определения длительности заднего фронта.
Из рис. 17 следует, что длительность заднего фронта в мультивибраторе на таймере составляет 2,1 нс.
Исследуйте влияние конденсатора Ct на длительности генерируемых импульсов и их период.
Рис.18. . Осциллограммы напряжений на времязадающем конденсаторе V(C) и на выходе таймера V(Out) после уменьшения Сt в 10 раз.
Как видно из рисунка 18 после уменьшения емкости Сt в 10 раз, длительность импульсов Т1 и Т2 так же уменьшились в 10 раз.
Характеристики
Тип файла документ
Документы такого типа открываются такими программами, как Microsoft Office Word на компьютерах Windows, Apple Pages на компьютерах Mac, Open Office - бесплатная альтернатива на различных платформах, в том числе Linux. Наиболее простым и современным решением будут Google документы, так как открываются онлайн без скачивания прямо в браузере на любой платформе. Существуют российские качественные аналоги, например от Яндекса.
Будьте внимательны на мобильных устройствах, так как там используются упрощённый функционал даже в официальном приложении от Microsoft, поэтому для просмотра скачивайте PDF-версию. А если нужно редактировать файл, то используйте оригинальный файл.
Файлы такого типа обычно разбиты на страницы, а текст может быть форматированным (жирный, курсив, выбор шрифта, таблицы и т.п.), а также в него можно добавлять изображения. Формат идеально подходит для рефератов, докладов и РПЗ курсовых проектов, которые необходимо распечатать. Кстати перед печатью также сохраняйте файл в PDF, так как принтер может начудить со шрифтами.
















