RC-лаб-2008моё (1058874)
Текст из файла
Практическая часть.
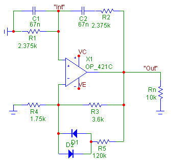
Рис.9. Принципиальная схема RC-генератора с линейной отрицательной обратной связью на частоту генерации fo=1 кГц
1.Опредение времени установления стационарного режима, периода и амплитуды напряжения в стационарном режиме.
Рис.10.Осцилограмма входного напряжения
Рис.11.Осцилограмма выходного напряжения
Из полученных осциллограмм видим, что параметры генератора удовлетворяют заданным:
Fo=1/1,04m=0,96 кГц
Umout=5 B
Tust=11 мc
2.2. Измерьте спектр и коэффициент гармоник генерируемого напряжения.
Рис.12.Спектр и коэффициент гармоник выходного напряжения
Значения спектра и коэффициента гармоник.
Temperature=27
F HARM(v(7)) THD(HARM(v(7)))
(KHz) (%)
0.000 0.004 0.000
0.953 5.552 0.000
1.907 0.031 0.556
2.860 0.489 8.826
3.813 0.019 8.832
4.766 0.188 9.459
5.720 0.013 9.462
6.673 0.048 9.501
7.626 0.004 9.501
8.580 0.045 9.535
9.533 0.001 9.535
10.486 0.033 9.554
11.439 0.004 9.554
12.393 0.018 9.560
13.346 0.005 9.560
14.299 0.015 9.564
15.253 0.004 9.564
16.206 0.007 9.565
17.159 0.003 9.565
18.112 0.012 9.568
19.066 0.003 9.568
20.019 0.007 9.569
20.972 0.004 9.569
21.926 0.003 9.569
Согласно данномым результатам исследуемый RC-генератор генерирует напряжение на частоте Fgen=0,96 кГц, а коэффициент гармоник выходного напряжения равен Кг=9,7%
3. Определите влияние коэффициента усиления усилительного каскада на частоту генерации и коэффициент гармоник генерируемого напряжения
Рис.13. Зависимость времени выхода на стационарный режим от коэффициента усиления
Рис.14. Зависимость амплитуды первой гармоники от коэффициента усиления
Рис.15.Зависимость частоты усиления от коэффициента усиления
Рис.16.Зависимость коэффициента гармоник от коэффициента усиления
Анализ результатов
Результаты моделирования генератора с линейной обратной связью довольно хорошо согласуется с теоретическими данными.Выходное напряжение составляет 5 В, частота выходного напряжения 1 кГц(по результатам моделирования 0,96 в), время выхода на стационарный режим 11 мс(по результатам моделирования 11 мс), коффициент гармоник 9,1%(по результатам моделирования 9,7%).
Проанализировав зависимости различных параметров от коэффициента усиления видим, что время выхода на стационарный режим и частота генерации уменьшаются с увеличением Ku( причем частота генерации снижается практически линейно), а коэффициент гармоник и амплитуда первой гармоники увеличиваются с увеличением с увеличением Ku.
Моделирование работы RC-генератора с нелинейной ОС.
Рис.9 Схема RC-генератора с нелинейной ОС
Рис.10 Осциллограмма выходного и входного напряжения RC-генератора с нелинейной обратной связью.
Рис.11 Осцилограмма выходного напряжения в генераторе с нелинейной обратной связью.
Из полученных осциллограмм видим, что амплитуда выходного напряжения Uout=4,9 B,частота 0,97 кГц,время установления выходного напряжения 72 мс.
Рис.12. Выходное напряжение, спектр и коэффициент гармоник.
Значения спектра и коэффициента гармоник.
Temperature=27
F HARM(v(7)) THD(HARM(v(7)))
(KHz) (%)
0.000 0.007 0.000
0.978 4.997 0.000
1.955 0.006 0.114
2.933 0.024 0.501
3.910 0.001 0.501
4.888 0.012 0.555
5.865 0.001 0.555
6.843 0.009 0.586
7.820 0.000 0.586
8.798 0.009 0.610
9.775 0.000 0.610
10.753 0.006 0.621
11.730 0.000 0.621
12.708 0.004 0.628
13.685 0.000 0.628
14.663 0.003 0.631
15.640 0.000 0.631
16.618 0.002 0.632
17.595 0.000 0.632
Анализ результатов лабораторной работы.
В результате моделирования работы RС-генератора cо следующими параметрами: выходное напряжение 5 В, частота выходного напряжения 1 кГц получены следующие результаты:
Выходное напряжение 5 В
Частота 0,97 кГц
Время установления выходного напряжения
-в генераторе с лин. ОС 11 мс(по результатам моделирования 11 мс)
- в генераторе с нелин. ОС 72 мс(по результатам моделирования)
Коэффициент гармоник
- генераторе с лин. ОС 9,1%(по результатам моделирования 9,7% мс)
- в генераторе с нелин. ОС 0,63%.
При использовании RC-генератора с нелинейной ОС улучшается форма выходного напряжения- становится более близкой к синусоидальной(рис. 10,11), значитально уменьшается коэффициент гармоник(примерно в три раза ), но при этом увеличивается время установления выходного напряжения(в данном случае примерно в три раза).
Столь малое снижение коэффициента гармоник(ожидалось на порядок)
Может быть обусловлено не совсем правильным выбором диодов.
Проанализировав зависимости различных параметров от коэффициента усиления видим, что время выхода на стационарный режим и частота генерации уменьшаются с увеличением Ku( причем частота генерации снижается практически линейно), а коэффициент гармоник и амплитуда первой гармоники увеличиваются с увеличением с увеличением Ku.
Характеристики
Тип файла документ
Документы такого типа открываются такими программами, как Microsoft Office Word на компьютерах Windows, Apple Pages на компьютерах Mac, Open Office - бесплатная альтернатива на различных платформах, в том числе Linux. Наиболее простым и современным решением будут Google документы, так как открываются онлайн без скачивания прямо в браузере на любой платформе. Существуют российские качественные аналоги, например от Яндекса.
Будьте внимательны на мобильных устройствах, так как там используются упрощённый функционал даже в официальном приложении от Microsoft, поэтому для просмотра скачивайте PDF-версию. А если нужно редактировать файл, то используйте оригинальный файл.
Файлы такого типа обычно разбиты на страницы, а текст может быть форматированным (жирный, курсив, выбор шрифта, таблицы и т.п.), а также в него можно добавлять изображения. Формат идеально подходит для рефератов, докладов и РПЗ курсовых проектов, которые необходимо распечатать. Кстати перед печатью также сохраняйте файл в PDF, так как принтер может начудить со шрифтами.
















