Технические характеристики (1058503)
Текст из файла
Техническая характеристика:
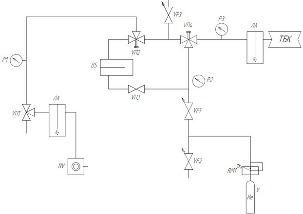
Вакуумная установка СДИА.441541.002– это установка для заполнения рабочим газом изделия, с его предварительным вакууммированием. В установку должны входить: система откачки (вакуумная подсистема) и система напуска рабочего газа. Принципиальная схема установки показана на рисунке 1.
Рисунок 1 – принципиальная схема установки: VП1 – VП4 – клапаны (или краны?) с ручным приводом;VF1 – VF3 – натекатели; F – фильтр замшевой или никелевый (Ni) (вот не знаю, как на схеме фильтры показать); BS – ловушка сорбционная; ЛА (не нашла другого обозначения) – ловушка азотная; V – баллон гелия с редуктором и манометрами высокого и низкого давления; P1 – P3 – вакуумметры; ПМТ – преобразователь манометрический термопарный (тоже не знаю,как показать, он перед Р3 стоит); NV – насос вакуумный, RM1 – газовый редуктор. Элементы соединения установки с ТБК не обозначены.
Установка:
- предварительное вакууммирование изделия до
(тут я с цифрой не уверена, там в техпроцессе самое низкое давление, до которого откачивается – 0,005 мм рт ст) (система откачки дополнительно оснащена азотными ловушками);
- заполнение изделия рабочим газом (гелием);
- информация о давлении отображается на вакуумметрах;
- управление запорными кранами, редукторами давления осуществляется вручную;
- установка должна позволять использовать 5л и 10л баллоны с рабочим газом (универсальная система крепления баллонов);
- установка должна быть оснащена системой защиты вакуумного поста от попадания избыточного давления газа в систему откачки.
Характеристики
Тип файла документ
Документы такого типа открываются такими программами, как Microsoft Office Word на компьютерах Windows, Apple Pages на компьютерах Mac, Open Office - бесплатная альтернатива на различных платформах, в том числе Linux. Наиболее простым и современным решением будут Google документы, так как открываются онлайн без скачивания прямо в браузере на любой платформе. Существуют российские качественные аналоги, например от Яндекса.
Будьте внимательны на мобильных устройствах, так как там используются упрощённый функционал даже в официальном приложении от Microsoft, поэтому для просмотра скачивайте PDF-версию. А если нужно редактировать файл, то используйте оригинальный файл.
Файлы такого типа обычно разбиты на страницы, а текст может быть форматированным (жирный, курсив, выбор шрифта, таблицы и т.п.), а также в него можно добавлять изображения. Формат идеально подходит для рефератов, докладов и РПЗ курсовых проектов, которые необходимо распечатать. Кстати перед печатью также сохраняйте файл в PDF, так как принтер может начудить со шрифтами.
















