ВОПРОСЫ АВТОМАТИЗИРОВАННОЙ МЕДИКО-ТЕХНИЧЕСКОЙ ДИАГНОСТИКИ (1050259), страница 6
Текст из файла (страница 6)
Подписи Рис. разд.10
Рис. 10.1. Образы, поддающиеся классификации с помощью понятия близости.
Рис. 10.2. Иллюстрация влияния выбора величины порога и исходных точек в простой схеме кластеризации.
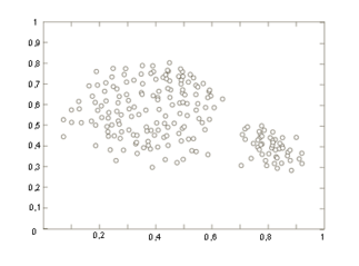
Рис. 10.3. Результат обработки данных с помощью процедуры К внутригрупповых средних (плоскость ДКИ - ДСИ).
Рис. 10.4. Результат обработки данных с помощью процедуры ИСОМАД (плоскость ДКИ - ДСИ).
Рис.10.5. Пример лингвистической переменной «температура»
Рис. 10.6. Характеристическая функция принадлежности обычного (четкого) множества.
Рис. 10.7 . Пример характеристической функции принадлежности нечеткого множества.
Рис. 10.8. Линейная функция принадлежности нечеткого множества.
Рис. 10.9. Экспоненциальные функции принадлежности
Рис.10.10. Гиперболическая функция принадлежности
Рис.10.11. Обратная гиперболическая функция принадлежности
Рис.10.12. Варианты функций принадлежности MatLab Fuzzy Logic
Рис.10.13. Результат использования вероятностной кластеризации (Однозначная кластеризация элементов) при диагностике артритов.
Рис.10.14. Нечеткая кластеризация элементов
Рис. разд.10
Рис. 10.1. Образы, поддающиеся классификации с помощью понятия близости.
Рис. 10.2. Иллюстрация влияния выбора величины порога и исходных точек
Рис. 10.3. Результат обработки данных с помощью процедуры К
Рис. 10.4. Результат обработки
Рис.10.5. Пример лингвистической переменной «температура»
Рис. 10.6. Характеристическая функция обычного
Рис. 10.7 . Пример характеристической функции принадлежности нечеткого
Рис. 10.8. Линейная функция принадлежности.
Рис. 10.9. Экспоненциальные функции принадлежности
Рис.10.10. Гиперболическая функция принадлежности
Рис.10.11. Обратная гиперболическая функция принадлежности
Рис.10.12. Варианты функций принадлежности MatLab Fuzzy Logic
Рис.10.13. Результат использования вероятностной кластеризации (Однозначная кластеризация элементов)
Рис.10.14. Нечеткая кластеризация элементов
















