gl1-2beg (1047109), страница 13
Текст из файла (страница 13)
При вероятностной форме задания обрабатываемой информации потери /, определяются по формуле, полученной в п. 6.3.2, исходя из рассмотрения задачи о взаимодействии двух информационных стимулов (распределений):
В тех случаях, когда для решения НПКЗ требуется выделить в составе потерь /. и детерминированную и неопределенную части (см. п. 2.2.3), величину суммарного рассогласования можно представить в виде
Квантификаторы типа БОЛЬШЕ—Б, МЕНЬШЕ—М для атомарного терма С имеют вид А^[у.л(у-^_ Ь), где Ь—показатель
и
несимметричности моды /„, терма С относительно базового множества области рассуждений V (—0,5<Ь<0,5): :
Для атомарного терма М квантификаторы этого типа назначаются аналогично. _ _ _ __
Модификаторы типа Не для атомарных термов М, Б, С и Р определяются из выражения ~)А^ J[1 — [1д(у)1/у. v
4. Устанавливаются параметры задания {-473} (/==1,..,п) и
назначаются качественные и количественные оценки альтернатив ПКР (X): {A./}(t=l,..„m) (/==l,...,n).
5. Определяются нормированные потери относительно /-требований ТЗ для V t'-ro ПКР:
Далее с учетом выражений (2.20) — (2.24) производится нрак-ссологический выбор рационального ПКР с помощью дополнительных критериев (см. п. 2.2.3),
В качестве примера рассмотрена задача многопараметрического выбора эффективной структуры ортогонально-анизотропной ци-
Г,1
...-..^^«ж •^•^»u*< .^w/*.^, .»ч», j^m^/»-/ i uivLbA^-n иы ^ v i ипчпои^ I Ь HUH УНСШНеМ
давлении (см. пп. 1.3.2, 2.2.2). В процессе анализа приемлемых вариантов оболочечной структуры учитывалось влияние четырех качественных факторов: СЛОЖНОСТЬ КОНСТРУКЦИИ. ТЕХНОЛОГИЧНОСТЬ ИЗГОТОВЛЕНИЯ, ШИРОТА ПРИМЕНЕНИЯ и СЛОЖНОСТЬ МОНТАЖА (области их определения описаны в п. 2.1.2). При оценке значений количественных параметров приняты следующие диапазоны изменения характеристик: /£'2/111,— (8-10"'... ...15.105) МПа; /£i/„i,=() • W...6. 104) МПа; /^/„р = (1 • 104... ...10.105) МПа; /гп„-= (1 ...15) мм; R^ == (10 ... 15 • Ю2) мм; / = == (50...5.103) мм.
Результаты многопараметрического выбора эффективной структуры приведены в табл. 2.3. Для краткости записи матрицы оценок и потерь совмещены в единую матрицу, где числитель—нечеткая оценка, а знаменатель—потери. Рациональный вариант ПКР (с точки зрения принятого ТЗ) определяется по значениям показателя эффективности LY. Минимальное значение этого показателя соответствует варианту ПКР № 3 (см. табл. 2.3).
2.2.S. Способы нормализации и задания приоритета
Рассмотрим особенности назначения весовых коэффициентов как в целом для многопараметрической системы, так и для ее количественных и качественных составляющих.
В тех случаях, когда составляющие компоненты взвешенного
п
показателя эффективности L°i = ^ ы/ /,/ заданы в разных шкалах
У"!
либо по физическому содержанию, либо по математическому смыслу (вероятностями, интервалами, функциями принадлежности см. п. 2.1.3) необходимо проводить нормализацию частных критериев, Большинство применяемых способов нормализации основано на введении понятия экстремальных или предельных значении компонентов, входящих в многоцелевой показатель. Например, если составной критерий необходимо минимизировать, то для сопоставления частных критериев, имеющих различную размерность, в каждом столбце матрицы-задания определяют минимальную
(minui/) и максимальную (таха„) оценки и затем отображают ; i г
текущие относительные значения на интервал ^0...1] по формуле
Кроме этого способа [см. выражение (2.25)], в литературе описывается и ряд других способов нормализации [19, с. 79].
Приоритеты (важность, «вес», предпочтительность) частных критериев также могут быть заданы различными способами [20, с. 90; 21, с. 343]. Известны следующие характеристики приоритета:
62
63
65
ряд приоритета I = (1, 2,...,п), вектор приоритета N == (Oi, oj, . ...,ftn) и вектор весовых коэффициентов П == (coi, (02, ..., (iin).
Ряд приоритета / представляет собой чисто качественные oih( шения доминирования частных критериев, отображаемые шкл.кД порядка. Вектор приоритета © определяется в результате попарног| сравнения предварительно упорядоченных в соответствии с рядоя приоритета / частных критериев (•&/?' 1; /el, /г), которые отобра| жаются шкалой отношений. Весовой вектор И представлясг собой «-мерный вектор, компоненты которого отображакпся шкале! интервалов и связаны соотношениями
Компоненты (о/ вектора И имеют смысл весовых множителеи, пока. зывающих относительное преимущество /-го критерия перед осгаль ными.
По содержанию процедура построения весово! о вектора Q значительно сложнее процедуры задания вектора приоритета N. В первом случае необходимо задавать сразу п чисел, удовлетворяющих условиям (2.26) с учетом взаимообусловленности всех параметров сравнения. При этом число задаваемых параметров не должно превышать 15...20 одномерных единиц средней сложности [22, с. 25], т. е. возможностей человека-конструктора всесторонне оценить всю их совокупность (см. п. 1.2.3). Во втором же случае при задании вектора N его компоненты v; (/== \,...,п— 1) могут определяться последовательно, начиная с Vn-i (положив, что vn=l). При этом достаточно располагать лишь информацией о двух соседних критериях.
Поэтому целесообразен следующий порядок определения значений весового вектора И. Сначала задается ряд приоритета /, затем вектор приоритета N и после этого определяются значения компонентов весового вектора по формуле
Выражение (2.27) выводится в следующей писледовагильности. Если частные критерии упорядочены в соответствии с рядом приоритета /, то. с
оседние компоненты ю/ и ()|)/-h весового вектора И связаны соотношением (o,^(o/+i, а компоненты векюрив v и Q равенством
G4
С учетов равенства (2.33) получим окончательное соотношение (2.27), связывающее компоненту ш/ весового вектора и с компонентами вектора приоритета N. j
ПРИМЕР. Пусть вектор критериев состоит из трех составляю-! щих. Частные критерии упорядочены посредством ряда приоритета, / == (1, 2, 3) и оценены с помощью вектора приоритета N = (v-i; va;
va)^ (2, 3, 1). Требуется определить весовой вектор Q =(o)i; 11)2; юз).
Решение. В соответствии с уравнением (2.27) имеем:
Следовательно, «весовой» вектор будет равен Q = (0,6; 0,3; 0,1).
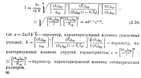
Значения весовых коэффициентов, отражающих функциональные взаимосвязи количественных параметров, можно определить расчетом, основанным на анализе используемых разрешающих зависимостей. Так, например, при сопоставлении вариантов конструктивных, схем ортогонально-анизотропных оболочечных конструкций (см. и. 2.2.1) использовали разрешающую зависимость [23, с. 13], которую можно представить в удобной для последующих преобразований форме:
% Будем считать, что реально возможные диапазоны изменения ключевых параметров а. Ь, с в формуле (2.34) составляют
Графики функций а==1//га; 6==1//г*; с ==1/^2 представляют собой кривые гиперболического типа. Направление их максимального расхождения совпадает с линией вершин (см. на рис. 2.11 диагональ 0— Г). Точки пересечения кривых а == 1/т; Ь == 1/п\ c=sl/k2 с диагональю 0—V (длина диагонали 0—Г принята .равной единице) отвечает экстремальному сочетанию параметров а, Ь и с, при котором их взаимообусловленность максимальна. Используя нормированное преобразование (см. на рис. 2.11 пунктирные линии), можно построить кривые а', Ь', с' и определить| значения весовых коэффициентов <й„, u^, о^. из соотношений 1
а* 4- Ь* + с* == N; a*/N + b*/N + с* IN == 1; ^ -,- ^ + <V-- I,
где a„==a*/^; щ=Ь*1М; m^-c^/N.
Например; для экстремальных значении кривых а. Ь, с (см. рис. 2.11) а*=0,415;й*== 0,167; с* -= 0,29. Тогда ^--.0,872. Следо. вательно, (Од =-0,476; w„ =0,196; (i),,== 0,328. Найденные значения wa^wll^ "^ можно представить в «размытой» форме (рис. 2.12). При
V--
10
Рис. 2.12
функции принадлежности весовых коэффициентов
этом вид соответствующих функций принадлежности будет определяться характером кривых а, Ь и с,
Весовые коэффициенты, отвечающие качественным факторам, обычно назначаются экспортно в виде балльных оценок с применением различных математико-статистичсских методов их обработки [24, с. 80; 7, с. 38]. Однако в ряде случаев могут оказаться полезными и содержательные преобразования. Так, например, можно предположить, что каждый качественный показатель JKTI) имеет свой материальный (количественный) эквивалент, выражаемый в виде массы т, стоимости С и т. д. Символически это можно записать в форме отношений
/^=/п/КП; ^==С/КП.
В этих выражениях показатели ki, по существу, отражают уровень эффективности ПКР: чем меньше ki, тем совершеннее разрабатываемое ПКР. Если в качестве «параметра платежа» используется показатель массы (см. п. 1.3.3), то обеспечение необходимых значений качественных показателей т\, т.г, тз требует овеществления их
68
в соответствующих массах nii. т^, ..., т.п. Следовательно, общая масса конструкции будет выражаться суммой:















