Otchet_laba_2 2 (1043803)
Текст из файла
Министерство образования и науки Российской Федерации
Федеральное государственное бюджетное образовательное учреждение
Высшего профессионального образования
«Московский государственный технический университет имени Н. Э. Баумана»
(МГТУ им. Н.Э. Баумана)
Факультет «Информатика и системы управления»
Кафедра «Компьютерные системы и сети»
Лабораторная работа №2
по предмету
Управляющие ЭВМ и системы
Руководитель,
К.т.н,доц. ____________Андреев А.М.
Исполнители,
Студ.гр. ИУ6-83_____Б. С. Романчиков,
Студ.гр. ИУ6-83_____А. А. Кочетков,
Студ.гр. ИУ6-83_____Д. Э. Трибушков.
Москва 2015
Задание 1.
1 Построить АЧХ каждого из четырех типов фильтров.
После команд (2)-(3) для построения АЧХ рекомендуем использовать
2. Отметить, чем отличается каждый из типов фильтров.
3. Какой тип фильтра имеет самую узкую полосу перехода
при сравнимых порядках фильтров.
Рассматриваем проектирование четырех типов фильтров:
Фильтр Баттерворта,
Фильтр Чебышева 1-го рода,
Фильтр Чебышева 2-го рода,
Эллиптический фильтр.
Это фильтры, у которых числитель и знаменатель представляют собой полиномы частоты.
1. Построение АЧХ каждого из четырех типов фильтров.
Выберем параметры для расчёта порядка фильтров:
– заданная частота полосы пропускания
– заданная частота полосы задерживания
– уровень пульсации в полосе пропускания
– уровень пульсации в полосе задерживания
Для расчета воспользуемся формулами:
Фильтр Баттерворта:
>> [n,w0]=buttord(0.48,0.52,3,80,'s');
>> [b,a]=butter(n,w0,'s');
>> [A,w] = freqs (b,a) ;
>> plot (log10(w),20.*log10(abs(A))),grid
>>
Фильтр Чебышева 1 рода:
>> [n,w0]=cheb1ord(0.48,0.52,3,80,'s');
>> [b,a]= cheby1(n,3,w0,'s');
>> [A,w] = freqs (b,a);
>> plot (log10(w),20.*log10(abs(A))),grid
>>
Фильтр Чебышева 2 рода:
>> [n,w0]=cheb2ord(0.48,0.52,3,80,'s');
>> [b,a]= cheby2(n,3,w0,'s');
>> [A,w] = freqs (b,a);
>> plot (log10(w),20.*log10(abs(A))),grid
Фильтр Эллиптический:
>> [n,w0]=ellipord(0.48,0.52,3,80,'s');
>> [b,a]= ellip(n,3,80,w0,'s');
>>
>> [A,w] = freqs (b,a);
>> plot (log10(w),20.*log10(abs(A))),grid
2. Особенности фильтров.
-
Фильтр Баттерворта: отличается от остальных фильтров тем, что его АЧХ является наиболее гладкой в области полосы пропускания.
-
Фильтр Чебышева 1-го рода: из полученной АЧХ видно, что фильтр отличает довольно резким спадом АЧХ, при этом присутствуют довольно существенные пульсации в области пропускания
-
Фильтр Чебышева 2-го рода: аналогично предыдущему фильтру, наблюдается резкий (крутой) спад АЧХ и существенные пульсации, только в данном фильтре – в области подавления.
-
Фильтр эллиптический: характерной особенностью являются пульсации АЧХ как в полосе пропускания, так и полосе подавления, при этом величина пульсаций в каждой из полос независима друг от друга. Также наблюдается резкий спад амплитудной характеристики.
3. Какой тип фильтра имеет самую узкую полосу перехода
при сравнимых порядках фильтров.
Исходя из полученных амплитудно-частотных характеристик и проведенного анализа видно, что наиболее крутой спад наблюдается при использовании эллиптического фильтра, следовательно, именно при использование такого типа фильтра возможно наиболее эффективное разделение частот.
Задание 2.
1. Чему равна частота дискретизации у дискретной модели экспоненты (5)?
2. Постройте график модуля спектра. Предварительно оцените частоту среза фильтра борьбы с зеркальными частотами. В конце лабораторной работы проверьте правильность своей оценки.
Построение экспоненты. Определить, чему равна частота дискретизации у дискретной модели экспоненты.
Частота дискретизации называется величина, обратная периоду дискретизации (частота взятия отсчетов ).
На рисунке дискретные моменты времени определяются как
Для рассматриваемой экспоненты частота дискретизации:
выбранный шаг дискретизации при построении функции в matlab.
Тогда частота дискретизации: fs = 1/ Ts = ws/(2*pi) = ,
Откуда круговая частота дискретизации
Построим график модуля спектра
График модуля спектра для экспоненты:
Задание к разделу 3 и 4
1. Найти максимальное значение собственной частоты фильтра, при которой не происходит видимого искажения исходного сигнала.
2. Построить зависимость дисперсии ошибки от собственной частоты фильтра и выдать рекомендации по выбору шага дискретизации последовательности треугольных импульсов.
3. Пропустить последовательность прямоугольных импульсов (элемент Pulse Generator) через фильтр. Изучить эффект Гиббса. Исчезает ли он с увеличением собственной частоты фильтра?
1. Найти максимальное значение собственной частоты фильтра, при которой не происходит видимого искажения исходного сигнала.
Фильтр борьбы с зеркальными частотами вносит ошибку в обработку входного сигнала, так как убирает высокочастотную часть сигнала
.
Дисперсия этой ошибки может быть вычислена как интеграл отброшенной части квадрата модуля спектра, так как модуль спектра симметричен по частоте.
Здесь величину
следует подбирать, чтобы величина дисперсии ошибки
была примерно равна заданной величине.
Подберем значения дисперсии ошибки.
Для этого рассматриваем ошибку квантования в АЦП. Пусть в АЦП применяется В+1 разрядный двоичный код. Диапазон изменения входного сигнала равен
. тогда величина шага квантования равна
Дисперсия ошибки квантования равна
Возьмем 12-разрядный двоичный код: B = 12.
Тогда
Подберем величину частоты среза так, чтобы дисперсия ошибки фильтрации была примерно равна дисперсии ошибки квантования.
>> omega0 = 816;
>> delta_omega
delta_omega =1
>> omega_lim
omega_lim =1000000
>> omega = omega0:delta_omega:omega_lim;
>> my_abs = 2./(1+omega.^2);
>> Dw = 2.*trapz(my_abs.^2);
>> Dw
Dw = 4.9079e-09
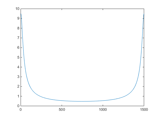
Построить зависимость дисперсии ошибки от собственной частоты фильтра.
>> dws = [];
>> for omega0 = 100:2:20000
omega = omega0:delta_omega:omega_lim;
my_abs = 2./(1+omega.^2);
Dw = 2.*trapz(my_abs.^2);
dws(end+1) = Dw;
end;
>> plot([100;2;20000], dws), grid;
Этот график отражает зависимость дисперсии ошибки от собственной частоты фильтра, из которого видно, что с увеличением частоты она стремится к нулю.
3. Пропустим последовательность прямоугольных импульсов (элемент Pulse Generator) через фильтр.
Характеристики
Тип файла документ
Документы такого типа открываются такими программами, как Microsoft Office Word на компьютерах Windows, Apple Pages на компьютерах Mac, Open Office - бесплатная альтернатива на различных платформах, в том числе Linux. Наиболее простым и современным решением будут Google документы, так как открываются онлайн без скачивания прямо в браузере на любой платформе. Существуют российские качественные аналоги, например от Яндекса.
Будьте внимательны на мобильных устройствах, так как там используются упрощённый функционал даже в официальном приложении от Microsoft, поэтому для просмотра скачивайте PDF-версию. А если нужно редактировать файл, то используйте оригинальный файл.
Файлы такого типа обычно разбиты на страницы, а текст может быть форматированным (жирный, курсив, выбор шрифта, таблицы и т.п.), а также в него можно добавлять изображения. Формат идеально подходит для рефератов, докладов и РПЗ курсовых проектов, которые необходимо распечатать. Кстати перед печатью также сохраняйте файл в PDF, так как принтер может начудить со шрифтами.
















