Руководство пользователя MSP430 (1041606), страница 33
Текст из файла (страница 33)
I2CSA, регистр адреса ведомого I2C в 7-разрядном адресном режиме
| 15 | 14 | 13 | 12 | 11 | 10 | 9 | 8 |
| 0 | 0 | 0 | 0 | 0 | 0 | 0 | 0 |
| r0 | r0 | r0 | r0 | r0 | r0 | r0 | r0 |
| 7 | 6 | 5 | 4 | 3 | 2 | 1 | 0 |
| I2CSAx |
| rw-0 | rw-0 | rw-0 | rw-0 | rw-0 | rw-0 | rw-0 | rw-0 |
| I2CSAx | Биты | Адрес ведомого I2C. Регистр I2CSA содержит адрес внешнего ведомого устройства, которое адресуется MSP430. Он используется только в режиме ведущего. Регистр I2CSA выровнен по правому краю. Старшим битом (MSB) является 6-ой бит. Биты 15-7 всегда равны 0. |
I2CSA, регистр адреса ведомого I2C в 10-разрядном адресном режиме
| 15 | 14 | 13 | 12 | 11 | 10 | 9 | 8 |
| 0 | 0 | 0 | 0 | 0 | 0 | I2CSAx |
| r0 | r0 | r0 | r0 | r0 | r0 | rw-0 | rw-0 |
| 7 | 6 | 5 | 4 | 3 | 2 | 1 | 0 |
| I2CSAx |
| rw-0 | rw-0 | rw-0 | rw-0 | rw-0 | rw-0 | rw-0 | rw-0 |
| I2CSAx | Биты | Адрес ведомого I2C. Регистр I2CSA содержит адрес внешнего ведомого устройства, которое адресуется MSP430. Он используется только в режиме ведущего. Регистр I2CSA выровнен по правому краю. Старшим битом (MSB) является 9-ый бит. Биты 15-10 всегда равны 0. |
Раздел 16 Компаратор А
Компаратор А – это аналоговый компаратор напряжения. В этом разделе описывается компаратор А. Компаратор А реализован в устройствах MSP430x11x1, MSP430x12x, MSP430x13x, MSP430x14x, MSP430x15x и MSP430x16x.
16.1 Введение в компаратор А
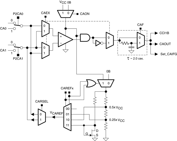
Модуль компаратора А поддерживает высокоточные аналого-цифровые преобразования напряжения, контроль напряжения питания и мониторинг внешних аналоговых сигналов. Блок-схема компаратора А показана на рис.16-1.
-
Компаратор А имеет следующие возможности:
-
Инвертирующий и не инвертирующий выводы входного мультиплексора
-
Программно настраиваемый RC-фильтр на выходе компаратора
-
Подключение выхода к входу захвата Таймера А
-
Программное управление входным буфером порта
-
Возможность прерывания
-
Настраиваемый генератор опорного напряжения
-
Возможность выключения компаратора и опорного генератора
Рис.16-1 Блок-схема компаратора А
16.2 Функционирование компаратора А
Модуль компаратора А конфигурируется программным обеспечением пользователя. Настройка и работа компаратора А обсуждаются в следующих далее разделах.
16.2.1 Компаратор
Компаратор сравнивает аналоговые напряжения на входах «+» и «-». Если вход «+» более положителен, чем вход «-», на выходе компаратора CAOUT появляется сигнал высокого уровня. Компаратор может быть включен или выключен с помощью управляющего бита CAON. Если компаратор не используется, для уменьшения потребляемого тока его необходимо выключать. Когда компаратор выключен, на выходе CAOUT всегда сигнал низкого уровня.
16.2.2 Входные аналоговые переключатели
Аналоговые входные переключатели подключают или отключают два входа компаратора от соответствующих выводов порта с помощью битов P2CAx. Оба входа компаратора могут управляться индивидуально. Биты P2CAx позволяют:
-
Подключать внешние сигналы к входам «+» и «-» компаратора
-
Подключать внутреннее опорное напряжения к соответствующему выходному выводу порта
Внутренне входной переключатель выполнен как переключатель Т-типа для уменьшения искажений на пути прохождения сигнала.
| Примечание: Подключение входа компаратора |
Бит CAEX управляет входным мультиплексором, определяющим, какие входные сигналы будут подключены к входам «+» и «-» компаратора. Кроме того, когда входы компаратора меняются друг с другом, выходной сигнал компаратора инвертируется. Это позволяет пользователю учитывать и компенсировать входное напряжение сдвига компаратора.
16.2.3 Выходной фильтр
Выход компаратора может использоваться как с внутренней фильтрацией, так и без неё. Когда управляющий бит CAF установлен, выход фильтруется с помощью интегрированного RC-фильтра.
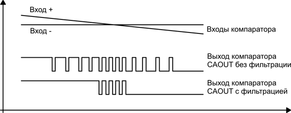
Выход любого компаратора беспорядочно генерирует, если разность потенциалов на его входах мала. Внутренние и внешние паразитные эффекты, перекрестная связь при включении и между сигнальными линиями, линиями питания и другими частями системы оказывают влияние на эту генерацию, как показано на рис.16-2. Колебания на выходе компаратора снижают точность и разрешающую способность результата сравнения. Использование выходного фильтра может уменьшить ошибки, связанные с генерацией компаратора.
Рис.16-2 Действие RC-фильтра на выходе компаратора
16.2.4 Генератор опорного напряжения
Генератор опорного напряжения используется для генерации напряжения VCAREF, которое может быть приложено к любому из входов компаратора. Бит CAREFx управляет выходом генератора напряжения. Бит CARSEL определяет вывод компаратора, к которому будет приложено напряжение VCAREF. Если внешние сигналы приложены к обоим входам компаратора, внутренний опорный генератор необходимо выключить, чтобы уменьшить величину потребляемого тока. Генератор опорного напряжения может вырабатывать напряжение, пропорционально уменьшенное относительно напряжения питания устройства VCC или фиксированное пороговое напряжение транзистора около 0,55 В. Транзисторное пороговое напряжение имеет точность и температурный коэффициент, указанные в справочном руководстве конкретного устройства.
16.2.5 Компаратор А, регистр отключения порта CAPD
Функции ввода и вывода компаратора мультиплексированы с соответствующими ножками порта ввода/вывода, которые являются цифровыми КМОП-схемами. Когда аналоговые сигналы подключаются к цифровым КМОП-элементам, может появиться паразитный ток между VCC и общим выводом. Этот паразитный ток появляется в случае, если величина входного напряжения находится около переходного уровня ячейки. Отключение буфера вывода порта устраняет паразитный ток и приводит с снижению общего потребления тока.
Когда биты CAPDx установлены, соответствующий входной буфер P2 отключается, как показано на рис.16-3. Когда величина уровня потребления тока критична, любой вывод P2, подключенный к аналоговым сигналам, должен быть отключен с помощью соответствующего бита CAPDx.
Рис.16-3 Переходная характеристика и рассеивание мощности в инверторе/буфере КМОП
16.2.6 Прерывания компаратора А
С компаратором А связан один флаг прерывания и один вектор прерывания, как показано на рис.16-4. Флаг прерывания CAIFG устанавливается по любому фронту (нарастающему или спадающему) сигнала на выходе компаратора, что определяется битом CAIES. Если установлены оба бита CAIE и GIE, флаг CAIFG генерирует запрос прерывания. Флаг CAIFG автоматически сбрасывается, когда обрабатывается запрос прерывания или может быть сброшен программным обеспечением.
Рис.16-4 Система прерывания компаратора А
16.2.7 Использование компаратора А для измерения сопротивления элементов
Компаратор А можно оптимизировать для высокоточного измерения резистивных элементов с помощью аналого-цифрового преобразования с одиночным интегрированием. К примеру, температура может быть преобразована в цифровые данные с помощью термистора путем сравнения времен разряда конденсатора, подключаемого сначала к термистору, а затем к опорному резистору, как показано на ри.16-5. Сопротивление опорного резистора Rref сравнивается с Rmeas.
Рис.16-5 Система измерения температуры
Для вычисления температуры, считанной Rmeas, используются ресурсы MSP430:
-
Две цифровых ножки ввода/вывода для заряда и разряда конденсатора.
-
Ножка ввода/вывода устанавливается в высокий уровень (VCC) для заряда конденсатора и сбрасывается для разряда.
-
Когда ножка ввода/вывода не используется, она переключается на вход в «третье» состояние с установкой CAPDx,.
-
Один выход заряжает и разряжает конденсатор через Rref.
-
Один выход разряжает конденсатор через Rmeas.
-
Вход «+» подключается к положительному выводу конденсатора.
-
Вход «-» подключается к опорному уровню, например 0,25 ? VCC.
-
Для минимизации шумов переключения должен использоваться выходной фильтр.
-
Выход CAOUT подключен к CCI1B таймера А, выполняющего захват времени разряда конденсатора.
Может быть измерено более одного резистивного элемента. Дополнительные элементы подключаются к CA0 с помощью доступных ножек ввода/вывода, переключающихся в «третье» состояние в моменты, когда они не участвуют в измерении.
Измерение температуры основано на принципе преобразования соотношения измерений. Отношение двух величин времен разряда конденсатора рассчитывается так, как показано на рис.16-6.
Рис.16-6 Временная диаграмма систем измерения температуры
Значения напряжения VCC и емкости конденсатора должны оставаться постоянными во время преобразования, но они не критичны, т.к. исключены из соотношения:
16.3 Регистры компаратора А
Регистры компаратора А приведены в таблице 16-1.
Таблица 16-1. Регистры компаратора А
| Регистр | Краткое | Тип | Адрес | Исходное |
| Управляющий регистр 1 компаратора А | CACTL1 | Чтение/запись | 059h | Сброс с POR |
| Управляющий регистр 2 компаратора А | CACTL2 | Чтение/запись | 05Ah | Сброс с POR |
| Отключение порта компаратора А | CAPD | Чтение/запись | 05Bh | Сброс с POR |
CACTL1, регистр управления 1 компаратора А
| 7 | 6 | 5 | 4 | 3 | 2 | 1 | 0 |
| CAEX | CARSEL | CAREFx | CAON | CAIES | CAIE | CAIFG |
| rw-(0) | rw-(0) | rw-(0) | rw-(0) | rw-(0) | rw-(0) | rw-(0) | rw-(0) |
| CAEX | Бит 7 | Обмен в компараторе А. Это бит меняет местами входы компаратора и инвертирует выход компаратора. |
| CARSEL | Бит 6 | Выбор опорного источника компаратора А. Этот бит определяет, к какому выводу компаратора прикладывается VCAREF. Когда CAEX=0: 0 VCAREF прикладывается к выводу «+» Когда CAEX=1: 0 VCAREF прикладывается к выводу «-» |
| CAREF | Биты | Опорное напряжение компаратора А. Эти биты выбирают опорное напряжение VCAREF. 00 Встроенная опора отключена. Может использоваться внешнее опорное напряжение. |
| CAON | Бит 3 | Включение компаратора А. Этот бит включает компаратор. При выключении компаратора он перестает потреблять ток. Опорная схема включается и выключается независимо от компаратора. 0 Выключен |
| CAIES | Бит 2 | Выбор фронта прерывания компаратора А 0 Нарастающий фронт |
| CAIE | Бит 2 | Разрешение прерывания от компаратора А 0 Запрещено |
| CAIFG | Бит 0 | Флаг прерывания компаратора А 0 Прерывание не ожидается |
CACTL2, регистр управления компаратора А
| 7 | 6 | 5 | 4 | 3 | 2 | 1 | 0 |
| Не используется | P2CA1 | P2CA0 | CAF | CAOUT |
| rw-(0) | rw-(0) | rw-(0) | rw-(0) | rw-(0) | rw-(0) | rw-(0) | r-(0) |
| Не используется | Бит 7-4 | Не используется |
| P2CA1 | Бит 3 | Ножка к CA1. Этот бит определяет функцию ножки CA1. 0 Ножка не подключается к CA1 |
| P2CA0 | Бит 2 | Ножка к CA0. Этот бит определяет функцию ножки CA0. 0 Ножка не подключается к CA0 |
| CAF | Бит 1 | Выходной фильтр компаратора А 0 Выход компаратора А не фильтруется |
| CAOUT | Бит 0 | Выход компаратора А. Этот бит отражает значение на выходе компаратора. Запись в этот бит не приводит к какому-либо результату. |
Регистр CAPD отключения порта компаратора А
| 7 | 6 | 5 | 4 | 3 | 2 | 1 | 0 |
| CAPD7 | CAPD6 | CAPD5 | CAPD4 | CAPD3 | CAPD2 | CAPD1 | CAPD0 |
| rw-(0) | rw-(0) | rw-(0) | rw-(0) | rw-(0) | rw-(0) | rw-(0) | rw-(0) |
| CAPDx | Биты | Отключение порта компаратора А. Эти биты индивидуально отключают входной буфер выводов порта, связанных с компаратором А. К примеру, если CAOUT на выводе P2.2, биты CAPDx могут использоваться для индивидуального включения и выключения каждого буфера ножки P2.x. CAPD0 отключает P2.0, CAPD1 отключает P2.1 и т.д. 0 Входной буфер включен. |
Раздел 17 АЦП12
Модуль АЦП12 представляет собой высокоэффективный 12-разрядный аналого-цифровой преобразователь. В этом разделе описывается АЦП12. АЦП12 реализован в устройствах MSP430x13x, MSP430x14x, MSP430x15x и MSP430x16x.
17.1 Введение в АЦП12
Модуль АЦП12 обеспечивает быстрые 12-разрядные аналого-цифровые преобразования. Модуль имеет 12-разрядное ядро SAR, схему выборки, опорный генератор и буфер преобразования и управления объемом 16 слов. Буфер преобразования и управления позволяет получать и сохранять до 16 независимых выборок АЦП без вмешательства ЦПУ. АЦП12 обладает следующими возможностями:
-
Максимальная скорость преобразования свыше 200 ksps
-
Монотонный 12-разрядный преобразователь без кодов ошибок
-
Выборка и хранение с программируемыми периодами выборки, определяемыми программным обеспечением или таймерами
-
Преобразование инициируется программным обеспечением, таймером А или таймером В
-
Программно выбираемый интегрированный генератор опорного напряжения (1,5 В или 2,5 В)
-
Программно выбираемый внутренний или внешний опорный источник
-
Восемь индивидуально конфигурируемых внешних входных каналов
-
Каналы преобразования для внутреннего температурного датчика, AVCC и внешних опорных источников
-
Независимые опорные источники, задаваемые путем выбора канала, для обоих положительных и отрицательных опорных источников
-
Выбираемый источник тактирования преобразований
-
Одноканальный, повторный одноканальный, последовательный и повторно-последовательный режимы преобразования
-
Ядро АЦП и опорное напряжение могут выключаться раздельно
-
Регистр вектора прерываний для быстрого декодирования 18 прерываний АЦП
-
16 регистров хранения результата.
Блок-схема АЦП12 показана на рис.17-1.
















