1 (1040089), страница 2
Текст из файла (страница 2)
Рисунок 1.5 Усилитель на трех операционных усилителях
Одним из наиболее неприятных проявлений такого дисбаланса – уменьшение КОСС. Теоретически КОСС для данного коэффициента усиления достигает 120 дБ. В таком случае синфазный сигнал может частично пройти в дифференциальный и свести на нет все достоинства используемого инструментального усилителя. Тогда придется избавляться от сетевой наводки в 50 Гц другими способами.
Все вышеописанное и устраняет операционный усилитель LM 358. В корпусе микросхемы два операционных усилителя, поэтому для уменьшения влияния со стороны неиспользуемого усилителя его так же включают в режим повторителя.
Операционный усилитель OPA 2350
Данная микросхема производится фирмой Burr Brown Products. Отличительными чертами данной микросхемы являются:
-
высокая скорость работы (полоса пропускания до 38 МГц, высокая скорость нарастания до 22 В/мкс).
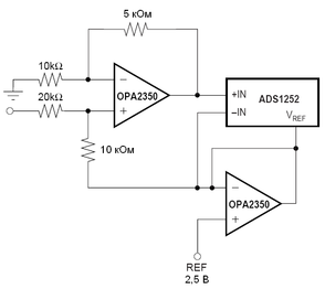
Данная микросхема оптимизирована для управления среднескоростными АЦП (до 500 кГц). В нашей схеме используется АЦП с частотой 40 кГц. Цифра 2 в названии обозначает, что в одном корпусе расположены два операционных усилителя. На рис. 1.6 приведена рекомендуемая схема включения АЦП ADS 1252 с использованием операционных усилителей OPA 2350.
Рисунок 1.6 Рекомендуемая схема включения АЦП ADS 1252 с использованием операционных усилителей OPA 2350.
Данная микросхема используется как масштабирующий усилитель. То есть, после микросхемы AD 620 сигнала имеет размах -4 .. +4 В, после OPA 2350 сигнал имеет размах 0 .. +5 В. Коэффициент усиления данного операционного усилителя составляет ½. Коэффициент усиления определяется по формулам (см. схему электрическую принципиальную):
Согласно рекомендуемой схеме включения выбираем значение R14 = 5 кОм, R16 = кОм, что и отражено на схеме электрической принципиальной.
Источник опорного напряжения REF 3125
Данный источник опорного напряжения производится фирмой Burr Brown Products. Отличительными характеристиками данной микросхемы являются:
-
высокое значение выходного тока ± 10 мА,
-
высокая точность 0,2 % max
Данный источник опорного напряжения используется согласно рекомендуемой схеме включения (рис .1.7) для используемого АЦП ADS 1252.
Рисунок 1.7 Рекомендуемая схема включения источника опорного напряжения REF 3140 для наилучшего режима функционирования с минимальным количеством шумов.
Аналого-цифровой преобразователь ADS 1252
Данная микросхем производится фирмой STMicroelectronics. Отличительными чертами данной микросхемы являются:
-
сигма-дельта АЦП с высокой разрешающей способностью в 24 разряда,
-
19 эффективных разрядов для потока данных с частотой до 40 кГц,
-
режим пониженного потребления питания.
Прецизионный сигма-дельта АЦП, с широким динамическим диапазоном, работающий от источника питания в 5 В. АЦП включен в схеме согласно рекомендуемой схеме включения АЦП ADS 1252, приведенной на рис. 1.6. АЦП является 24 разрядным, имеет 19 эффективных разрядов на частоте до 40 кГц. Определим необходимое количество эффективных разрядов для реализации заданной точности измерений.
По заданию модуль должен обеспечивать измерение пиковой объемной скорости (ПОС) до 16 л/с, то есть
ПОСmax = 16000 мл/с
Абсолютная погрешность регистрации составляет не более 1 мл/с.
Для АЦП с N эффективных разрядов возможно 2N различных комбинаций.
В таком случае можно задаться следующим неравенством (исходя из удвоенного максимального значения абсолютной погрешности регистрации):
Таким образом, минимально возможным значением является N = 15. В таком случае
32000<215
32000<32768
То есть, при использовании АЦП с 15 эффективными разрядами поставленное условие выполняется, ошибка не превышает
то есть, менее половины заданной величины ошибки.
Тем не менее, поскольку суммарная величина ошибки от влияния всех компонентов может оказаться значительной, необходимо выбрать АЦП, который обеспечивал бы не менее 19 эффективных разрядов преобразования. Поскольку величину границы информативного диапазона в спектре частот сигнала оценивают в 40 Гц, следовательно сигнал является низкочастотным. Поэтому, при выборе АЦП мы сильно ограничены лишь величиной эффективных разрядов для преобразования. Всем поставленным условиям и отвечает выбранный АЦП ADS 1252, имеющий в полосе до 40 кГц 19 эффективных разрядов. Таким образом, для поставленной задачи мы не смогли бы задействовать встроенный в используемый микроконтроллер ATmega 8535 10-битный 8-канальный АЦП по причине нехватки эффективного количества разрядов (необходимо почти вдвое большее их количество).
У используемого аналого-цифрового преобразователя (АЦП) ADS 1252 опорное напряжение составляет Vref = 2,5 В.
Аналоговая и цифровая части электрической схемы
В электрической схеме прибора используются цифровые и аналоговые микросхемы. Практика показывает, что использование цифровых схем может оказать влияние (помехи) на аналоговую часть схемы. Источником таких помех является сверхбыстрое переключение линий в разные логические состояния. Например, используемый микроконтроллер ATmega 8535 имеет рабочую частоту 0..16 МГц. Таким образом, состояние изменяется до 16 000 000 раз в секунду, то есть во временной области эта величина составляет около 60 нс. Подобные импульсные помехи могут оказать сильное влияние на аналоговую часть схемы и ухудшить рассчитанные ранее точностные характеристики. Недорогим и эффективным решением в данном случае будет использование индуктивности (L8 на схеме электрической принципиальной), которая на высоких частотах представляет собой очень большое сопротивление для импульсной помехи.
Мост USB – RS 232 FT 232R
Микросхема FT232R является самой современной разработкой компании Future Technology Devices International Ltd. Микросхема является готовым решением для быстрой и недорогой модернизации системы с COM портом для работы с интерфейсом USB. Эту микросхему можно устанавливать фактически в любых устройствах, ранее использовавших сравнительно медленные RS интерфейсы. Причем пользователю не требуется никаких знаний об устройстве и работе USB: поставляемые компанией FTDI программные драйверы создают впечатление, что обмен идет через обычный COM порт.
Микросхема обладает следующими характеристиками:
-
уникальный номер FTDIChip-ID, программируемый на заводе во время изготовления и считываемый через USB порт, что обеспечивает защиту ПО от пиратского копирования,
-
однокристальная микросхема, обеспечивающая преобразование интерфейса USB в последовательный интерфейс,
-
поддержка всего USB протокола на одном чипе – отсутствие необходимости программирования ПО для USB,
-
скорость передачи данных 300 бод .. 3 Мбод (RS422/RS485) и 300 бод .. 1 Мбод (RS232),
-
встроенный генератор тактовых импульсов на 48 МГц, 24 МГц, 12 МГц, 6 МГц для тактирования внешних устройств,
-
встроенные USB резисторы,
-
совместимость с USB 2.0 Full Speed,
-
увеличенный диапазон рабочих температур (-400..850).
Рисунок 1.8 Рекомендуемая схема включения для преобразования RS 232 в USB с использованием микросхемы FT 232R.
Таким образом, данная микросхема для данного проекта несет такие важные преимущества как:
-
увеличенная скорость передачи данных,
-
возможность использования в режиме Plug and Play,
-
программирование через обычный эмулируемый COM порт.
Гальваническая развязка ADUM 2402
Данная микросхема производится фирмой Analog Devices. Отличительными чертами данной микросхемы являются:
-
малое потребление мощности,
-
передача данных в обоих направлениях,
-
высокая скорость обмена данными (до 90 Мб/с DC),
-
двойная усиленная изоляция, выдерживающая напряжение до 5 кВ на время 1 мин.
Таким образом, данная микросхема удовлетворяет поставленной задаче, поскольку пропускает сигнал заданной частоты, имеет необходимое напряжение пробоя изоляции и малое потребление энергии.
1.2 Синтез антиалайзингового фильтра
Обычно, прежде чем подвергнуться реальному аналого-цифровому преобразованию, аналоговый сигнал проходит через цепи нормализации, которые выполняют такие функции, как усиление, аттенюация (ослабление) и фильтрация. Для подавления нежелательных сигналов вне полосы пропускания и предотвращения наложения спектров (aliasing) необходим фильтр низкой частоты или полосовой фильтр.
Рисунок 1.9 Рекомендуемая схема включения АЦП для
предотвращения эффекта наложения спектров
(fa – граница информативного диапазона, fs – частота дискретизации)
Критерий Найквиста требует, чтобы частота дискретизации была по крайней мере вдвое больше полосы сигнала, в противном случае информация о сигнале будет потеряна. Если частота дискретизации меньше удвоенной полосы аналогового сигнала, возникает эффект, известный как наложение спектров (aliasing).















