Курсач (1038607), страница 2
Текст из файла (страница 2)
3) Linux on IBM System z – UNIX-подобный дистрибутив, который наследует в себе все плюсы и минусы ОС данного семейства. Распространяется под лицензией GPL, которая обеспечивает открытость исходных кодов.
К преимуществам данной ОС следует отнести высокое быстродействие, защищенность, бесплатность и нетребовательность к ресурсам. Однако обратной стороной является сложность настройки данной ОС.
Производить выбор между последними двумя системами очень сложно, так как они очень похожи. Поэтому в качестве ОС к выбранной модели мэйнфрейма выберем Linux on IBM System z, как более распространённую и поддерживаемую широким сообществом.
-
Модель бизнес процесса
Рассмотрим один из самых сложных бизнес процессов предметной области – процесс заселения первокурсников в общежитие.
5.1. Словесное описание
В начале процесса студент приходит в общежитие, в которое его направили. Он отдает паспорт, фотографию, приказ о заселении в общежитие коменданту. Комендант проверяет документы и удостоверяется в том, что человек действительно имеет право заселяться. В случае ошибки в документах или другой причине, не позволяющей заселить студента, уме отдаются документы. После этого комендант выбирает в какую комнату поселить студента, сообщает ему номер комнаты и направляет его к завхозу, для получения имущества.
В свою очередь завхоз проверяет какое имущество закреплено за комнатой, проверяет его наличие и, в случае отсутствия или порчи чего-либо, составляет акт. После этого выдает заселяющемуся необходимую мебель и белье и вносит об этом пометку в систему, получая отчет о выдаче имущества. Студент расписывается в нем. На этом процесс заселения закончен.
5.2.Теоретический материал
BPMN (англ. Business Process Model and Notation, нотация и модель бизнес-процессов) — система условных обозначений (нотация) для моделирования бизнес-процессов. Разрабо-тана Business Process Management Initiative (BPMI) и поддерживается Object Management Group, после слияния организаций в 2005 году. Предыдущая версия BPMN — 1.2; последняя версия — 2.0.
Спецификация BPMN описывает условные обозначения для отображения бизнес-процессов в виде диаграмм бизнес-процессов. BPMN ориентирована как на технических специалистов, так и на бизнес-пользователей. Для этого язык использует базовый набор интуитивно понятных элементов, которые позволяют определять сложные семантические конструкции. Кроме того, спецификация BPMN определяет, как диаграммы, описывающие бизнес-процесс, могут быть трансформированы в исполняемые модели на языке BPEL. Спецификация BPMN 2.0 также является исполняемой и переносимой (то есть процесс, нарисованный в одном редакторе от одного производителя может быть исполнен на движке бизнес-процессов совершенно другого производителя, при условии если они поддерживают BPMN 2.0).
Основная цель BPMN — создание стандартного набора условных обозначений, понятных всем бизнес-пользователям. Бизнес-пользователи включают в себя бизнес-аналитиков, создающих и улучшающих процессы,технических разработчиков, ответственных за реализацию процессов и менеджеров, следящих за процессами и управляющих ими. Следовательно, BPMN призвана служить связующим звеном между фазой дизайна бизнес-процесса и фазой его реализации.
В настоящий момент существует несколько конкурирующих стандартов для моделиро-вания бизнес-процессов. Распространение BPMN поможет унифицировать способы представ-ления базовых концепций бизнес-процессов (например, открытые и частные бизнес-процессы, хореографии), а также более сложные концепции (например, обработка исключительных ситуаций, компенсация транзакций).
BPMN поддерживает лишь набор концепций, необходимых для моделирования бизнес процессов. Моделирование иных аспектов, помимо бизнес-процессов, находится вне зоны внимания BPMN. Например, моделирование следующих аспектов не описывается в BPMN:
-
Модель данных
-
Организационная структура
Несмотря на то, что BPMN позволяет моделировать потоки данных и потоки сообщений, а также ассоциировать данные с действиями, она не является схемой информационных потоков.
5.2.1. Элементы BPMN
Моделирование в BPMN осуществляется посредством диаграмм с небольшим числом графических элементов. Это помогает пользователям быстро понимать логику процесса. Выделяют четыре основные категории элементов:
-
Объекты потока управления: события, действия и логические операторы
-
Соединяющие объекты: поток управления, поток сообщений и ассоциации
-
Роли: пулы и дорожки
-
Артефакты: данные, группы и текстовые аннотации.
Элементы этих четырёх категорий позволяют строить простейшие диаграммы бизнес-процессов. Для повышения выразительности модели спецификация разрешает создавать новые типы объектов потока управления и артефактов.
5.3.Модель процесса в нотации BPMN
Диаграмма бизнес-процесса в нотации BPMN приведена на рис. 2.
Рис 2. Диаграмма бизнес-процесса «Заселение в общежитие» в нотации BPMN
-
Выбор режимов архивации и восстановления
6.1. Задание
Выбрать в качестве СУБД DB2 для использования с «1С:Предприятие 8». Обосновать выбор режимов архивации и восстановления информационной БД.
6.2. Теоретический материал
DB2 — семейство систем управления реляционными базами данных, выпускаемых корпорацией IBM. Чаще всего, ссылаясь на DB2, имеют в виду реляционную систему управления базами данных DB2 Universal Database (DB2 UDB).
DB2 является единственной реляционной СУБД общего назначения, имеющей реализации на аппаратно-программном уровне (система IBM i; также в оборудовании мэйнфреймов IBM System z реализуются средства поддержки DB2).
Ниже представлены наиболее важные функциональные возможности DB2.
• Мультиплатформенность. Даже самая младшая редакция "IBM DB2 Express – C" поддерживает несколько наиболее популярных операционных систем - Windows (включая x64), Linux (серверы POWER и x86), Mac OS X и Solaris x64.
• Advanced Copy Services (ACS). DB2 ACS позволяет использовать технологию быстрого копирования устройства хранения данных для выполнения работы по копированию данных в операциях резервного копирования и восстановления. Возможность копирования данных средствами устройства хранения данных значительно ускоряет операции резервного копирования и восстановления. Резервное копирование с использованием DB2 ACS называется ре-зервным копированием через мгновенную копию (snapshot backup).
• Онлайновая реорганизация таблиц (REORG, реорганизация "на месте") позволяет пользователю проводить реорганизацию таблицы без прекращения полного доступа к ней.
• Поддержка High Availability Disaster Recovery (HADR). Функциональность DB2 HADR обес-печивает поддержку высокой готовности и аварийное переключение для баз данных DB2.
• Поддержка 64-разрядных экземпляров.
• Поддержка Materialized Query Tables (таблицы материализованных запросов), Query Parallelism (параллелизм запросов), Multidimensional Clustering Tables (MDC, многомерная кластеризация таблиц)
• Поддержка сжатия данных при резервном копировании
• Поддержка SQL-репликации.
• Поддержка Database Partitioning (разбиение баз данных). Используется для масштабируемых кластеров: прежнее название - DB2 EEE. Данная функциональная возможность позволяет распределить один образ базы данных на несколько физических серверов
• DB2 Text Search. Функция DB2 Text Search позволяет вести поиск в текстовых столбцах таблиц DB2. Поддержка текстового поиска позволяет использовать встроенные в DB2 функции CONTAINS, SCORE и xmlcolumn-contains для поиска в текстовых индексах, построенных на основе заданных вами аргументов поиска
• IBM Data Studio - это инструментальная платформа, охватывающая весь жизненный цикл приложений (проектирование, разработка, развертывание, поддержка и управление) для всех реляционных СУБД IBM, с перспективой дальнейшего расширения поддержки. Это означает, что вы имеете не только переносимый SQL API, но и набор инструментальных программ, позволяющий реализовать бизнес-логику в масштабе всего предприятия.
1С:Предприятие — программный продукт компании 1С, предназначенный для автоматизации деятельности на предприятии.
1С:Предприятие — это (одновременно) и технологическая платформа, и пользовательский режим работы. Технологическая платформа предоставляет объекты (данных и метаданных) и механизмы управления объектами. Объекты (данные и метаданные) описываются в виде конфигураций. При автоматизации какой-либо деятельности составляется своя конфигурация объектов, которая и представляет собой законченное прикладное решение. Конфигурация создаётся в специальном режиме работы программного продукта под названием «Конфигуратор», затем запускается режим работы под названием «1С:Предприятие», в котором пользователь получает доступ к основным функциям, реализованным в данном прикладном решении (конфигурации).
Большинство конфигураций на базе платформы версий 8.0 и 8.1 имеют:
-
Возможности общей настройки программы (такой, как задание даты запрета редактирования данных);
-
Возможности индивидуальной настройки программы для каждого пользователя (такой, как основной склад для автоматической подстановки в документы);
-
Множество переключаемых интерфейсов;
-
Множество наборов прав (ролей), причём, часть прав может назначаться пользователями в режиме Предприятия;
-
Более гибко настраиваемые отчёты, нежели в версии 7.7;
-
Возможность построения произвольных отчётов (так называемая «Консоль отчётов»);
-
Встроенный универсальный обмен данными;
-
Встроенные возможности обновления через Интернет.
В СУБД IBM DB2 есть несколько способов резервного копирования. DB2 предоставляет способы полного, инкрементного и инкрементного -дельта резервного копирования.
♦ Полное – резервное копирование, содержащее полную копию базы и все необходимые данные для восстановления в случаи сбоя.
♦ Инкрементное - резервное копирование всех изменений с момента самого последнего успешного резервного копирования (т.е. накопительное)
♦ Инкрементное-Дельта – резервное копирование изменений с момента последнего у спешного полного инкрементного или дельта (дифференциального) резервного копирования.
Восстановление - это воссоздание базы данных после какой-либо аварии, например, от-каза носителя или системы хранения, перерыва в питании или ошибки в программе. При наличии резервной копии базы данных их можно воссоздать, если они в какой-то мере повреждены или испорчены.
Существуют три типа восстановления:
♦ Восстановление после аварии (transaction rollback) позволяет не оставлять базу данных в несогласованном или непригодном к использованию состоянии при неожиданном прерывании транзакции.
♦ Восстановление версии (crash recovery) - это возврат к предыдущей версии базы данных с помощью образа, созданного при резервном копировании.
♦ Восстановление с повтором транзакций(rollforward recovery) можно использовать для повторного применения изменений, внесенных транзакциями, которые были приняты после резервного копирования.
6.3. Практическое выполнение
6.3.1Определение объема базы данных
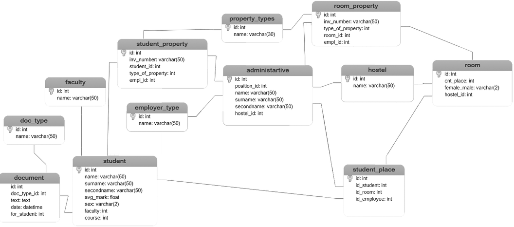
6.3.1.1. Датологическая модель
В ходе уточнения предметной области и проработке сценариев использования была спроектирована база данных, датологическая модель которой приведена на рисунке 3.
Рис 3. Датологическая модель базы данных АИС
6.3.1.2. Методика расчета объема базы данных
База данных состоит из таблиц, данные в которых и определяют объем, занимаемый всей БД. В данной расчете мы будем пренебрегать оптимизациями конкретных СУБД для хранения данных и будем использовать лишь общие знания об объемах занимаемых тем или иным типом данных.
-
Числовое поле int(11) – представляет собой целое 32 битное число, способное хранить любое 11 значное число.
-
Varchar (x) – массив символов длинной х. Каждый символ занимает 1 байт, значит весь массив занимает х байт.
-
Float – число с плавающей точкой. Позволяет хранить дробные значения. Занимает 32 бита, часть из которых отводиться под мантису, часть под экспоненту и один бит под знак.
-
Text – тип данных в СУБД, позволяющий хранить большие объемы текстовой информации. Плюс данного типа в том, что он не выделяет память сразу как varcahr, а занимает лишь необходимое ему количество. Абстрагируясь от реализации данного типа в СУБД, будем считать, что длинна этого поля 10 000 знаков и занимает оно 10 КБ.
-
Datetime - Предназначен для хранения и даты и времени суток. Значение вводится и хранится в формате - YYYY-MM-DD hh:mm:ss. В качестве разделителей могут выступать любые символы отличные от цифры. Занимает 8 байт.
Для каждой таблицы дана экспертная оценка по предполагаемому количеству записей в ней. Во всех спорных ситуациях оценка округлялась вверх.
6.3.1.3. Определение объема каждой таблицы
Таблицы doc_type, property_type, employer_type, hostel, faculty:
Данные таблицы состоят из двух полей: ключ и текстовое значение. Длинна всех текстовых значений равно 50 символам, что составляет 50 Байт информации.
В таком случае объем занимаемой каждой записью памяти будет равен 50 + 4 = 54 байта.
Исходя из назначения данных таблиц предполагается, что количество записей в каждой из них не будет превышать 100. Отсюда находим их объем:
















