РПЗ версия 3 (1036425)
Текст из файла
М
ИНИСТЕРСТВО ОБРАЗОВАНИЯ РФ
Московский ордена Ленина, ордена Октябрьской Революции
и ордена Трудового Красного Знамени
Государственный Технический Университет имени Н. Э. Баумана
ФАКУЛЬТЕТ: МТ (Машиностроительные Технологии)
КАФЕДРА: МТ11(Электронные технологии)
Расчетно-пояснительная записка к домашнему заданию №4 по дисциплине
«Проектирование нанотехнологического оборудования»
на тему «Разработка конструкции планетарного подложкодержателя для плоских подложек»
Студенты:
Вартанова Д.И.
Габидуллин А.Р.
Доброносова А.А.
Макарова Ю.С.
Пестриков А.А.
Рубцов М.А.
Москва
2015 г.
Реферат к домашнему заданию
Записка 12 стр., 9 рисунков, 3 таблицы
ПЛАНЕТАРНЫЙ МЕХАНИЗМ, ПОДЛОЖКОДЕРЖАТЕЛЬ, ЭЛЕКТРОННО-ЛУЧЕВОЕ НАПЫЛЕНИЕ, ВАКУУМНО-КИНЕМАТИЧЕСКАЯ СХЕМА, НАПЫЛИТЕЛЬНОЕ ОБОРУДОВАНИЕ, РАВНОМЕРНОСТЬ НАНЕСЕНИЯ ТОНКИХ ПЛЁНОК
Графические работы в объёме 2 листов выполнены на персональном компьютере с помощью программ Autodesk Inventor 2015, Kompas v14. Записка выполнена с использованием среды Microsoft Office Word 2010.
Целью домашнего задания является систематизация знаний о методах проектирования нанотехнологического оборудования и оснастки для него, практическое применение знаний об алгоритмах конструирования, а также получение навыков составления и защиты технического решения в ходе коллективной работы.
Домашнее задание содержит следующие подразделы:
Техническое задание, требования к оборудованию, техническое предложение, выбор технологических источников, проектирование конструкции, равномерность тонкоплёночного покрытия, анализ и синтез структурно-компоновочных вариантов технологической оснастки, расчёт угла наклона подложкодержателя, выбор электродвигателя, анализ технологичности конструкции.
СОДЕРЖАНИЕ
1 ТЕХНИЧЕСКОЕ ЗАДАНИЕ 4
1.1 ТРЕБОВАНИЯ К ОБОРУДОВАНИЮ 4
2 ТЕХНИЧЕСКОЕ ПРЕДЛОЖЕНИЕ 5
2.1 ВЫБОР ТЕХНОЛОГИЧЕСКИХ ИСТОЧНИКОВ 5
3 ПРОЕКТИРОВАНИЕ КОНСТРУКЦИИ 6
3.1 РАВНОМЕРНОСТЬ ТОНКОПЛЕНОЧНОГО ПОКРЫТИЯ 6
3.2 АНАЛИЗ И СИНТЕЗ СТРУКТУРНО-КОМПОНОВОЧНЫХ ВАРИАНТОВ ТЕХНОЛОГИЧЕСКОЙ ОСНАСТКИ 6
3.3 РАСЧЁТ УГЛА НАКЛОНА ПОДЛОЖКОДЕРЖАТЕЛЯ 8
3.4 ВЫБОР ЭЛЕКТРОДВИГАТЕЛЯ 9
4 АНАЛИЗ ТЕХНОЛОГИЧНОСТИ КОНСТРУКЦИИ 10
ЗАКЛЮЧЕНИЕ 11
СПИСОК ЛИТЕРАТУРЫ 12
-
ТЕХНИЧЕСКОЕ ЗАДАНИЕ
-
ТРЕБОВАНИЯ К ОБОРУДОВАНИЮ
-
Разработать оснастку обеспечивающую заданное значение равномерности для установки нанесения тонкопленочных покрытий, оснащенную электронно-лучевым испарителем. Основные требование к оборудованию представлены в таблице 1.
Таблица 1 – Требования к разрабатываемой установке
| № п/п | Наименование параметра | Значение |
| 1 | Тип камеры | D-образная вертикальная |
| 2 | Тип передачи механизма вращения | Планетарный |
| 3 | Метод нанесения | ЭЛИ |
| 4 | Равномерность покрытия | Не хуже ±2% |
| 5 | Количество подложек | 6 шт |
| 6 | Размер подложки | 4” |
-
ТЕХНИЧЕСКОЕ ПРЕДЛОЖЕНИЕ
Вакуумная установка, предназначенная для нанесения плёнок металлов методом электронно-лучевого испарения для проведения научных исследований, отработки технологических процессов и мелкосерийного производства.
Технические характеристики:
-
Технологические источники: ЭЛИ;
-
Технологический газ – азот;
-
Объём камеры- 30л;
-
Мощность электронного луча - не более 5 кВт
-
Равномерность нанесения тонких плёнок материалов на пластины 4” погрешностью не более 2%;
-
Производительность установки -не менее 6 пластин;
-
Остаточное давление в камере - не выше 10-5 Па;
-
Система откачки – безмасляный турбомолекулярный и форвакуумный спиральный насосы;
-
Датчики давления – на весь диапазон давлений.
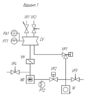
Рисунок 1 - Вакуумная схема установки
Вакуумная система установки состоит из высоковакуумного турбомолекулярного насоса и механического спирального насоса. На форвакуумной и байпасной магистралях установлены клапана с пневмоприводом. Для контроля за изменением давления в рабочей камере CV установлен широкодиапазонный датчик давления, у которого в одном корпусе размещен тепловой манометр Пирани (для измерений в низком и среднем вакууме) и ионизационный манометр Бойярда-Альперта (для измерений в среднем и высоком вакууме). Кроме того, на форвакуумной магистрали установлен датчик давления для контроля за работой насосов и определения моментов времени включения и выключения насосов, открытия и закрытия затворов. Предельное статочное давление механического насоса ≈ 10-1 Па, турбомолекулярного насоса ≈ 10-5 Па.
-
ВЫБОР ТЕХНОЛОГИЧЕСКИХ ИСТОЧНИКОВ
Согласно техническому заданию для нанесения тонкопленочных покрытий выбираем вращающийся многотигельный электронно-лучевые испаритель EV M-8 компании FerroTec с блоком питания CARRERA 5, технические характеристики которого представлены в таблице 2.
Рисунок 2 – внешний вид испарителя
Таблица 2 – Основные технические данные и характеристики источника
| Параметр | Значение |
| Мощность | До 5 кВт |
| Ускоряющее напряжение | 4-10 кВ |
| Ток луча | До 50А |
| Количество тиглей | 4 шт. |
| Объём тигля | 35 см3 |
| Рабочее давление | 10-5 Па |
-
ПРОЕКТИРОВАНИЕ КОНСТРУКЦИИ
-
РАВНОМЕРНОСТЬ ТОНКОПЛЕНОЧНОГО ПОКРЫТИЯ
-
Назначение лабораторной установки – нанесение плёнок широкого спектра материалов с заданными параметрами. Одним из таких параметров качества является равномерность толщины плёнки. Для получения меньшей неравномерности покрытия требуется увеличивать расстояние подложкодержателя до источника, однако тем самым уменьшается скорость осаждения и повышается загрязненность покрытия. Поэтому в данной разработке используем планетарной системы вращения подложки относительно источника для уменьшения неравномерности покрытия при постоянном расстоянии между подложкой и источником.
Рисунок 3 – Схемы распределения толщины пленки от расположения подложки и источника: а - при неподвижной подложке; б - при вращении подложки;
в - при планетарном движении подложки [1]
-
АНАЛИЗ И СИНТЕЗ СТРУКТУРНО-КОМПОНОВОЧНЫХ ВАРИАНТОВ ТЕХНОЛОГИЧЕСКОЙ ОСНАСТКИ
Анализ и синтез структорно-компоновочных вариантов технологической оснастки подразумевает проектирование трёх схем, по которым и будет выбран оптимальный вариант оснастки исходя из заявленных требований.
Рисунок 4 – Первый вариант оснастки
Рисунок 5 – Второй вариант оснастки
Рисунок 6 – Третий вариант оснастки
Таблица 3 – Сравнительный анализ вариантов
Детали механизма предполагается изготовить из стали 12Х18Н10Т ГОСТ 5632-72.
-
РАСЧЁТ УГЛА НАКЛОНА ПОДЛОЖКОДЕРЖАТЕЛЯ
Для данного расчёта необходимо воспользоваться экспериментальными данными, полученными в ходе конструкторско-технологического практикума. Необходимо воспользоваться законом Кнудсена для расчёта угла поворота подложкодержателя.
Рисунок 7 – графическое изображение расчёта
Поток над испарителем, где будет расположен край подложки:
Поток в центре подложкодержателя. Точка G на схеме:
Из экспериментальных данных известно:
– в итоге получилась четвёртая степень косинуса
3.4 ВЫБОР ЭЛЕКТРОДВИГАТЕЛЯ
Требования технологии к линейной скорости вращения:
Среднее усилие (нагрузка на валу от подшипников качения и трения об манжеты):
М = 1 Нм;
Определение потребной мощности двигателя
:
где
- это общий КПД привода;
где
Тогда имеем:
Таким образом:
Необходимые условия
и
Исходя из этих условий выбираем сервомотор AMP-S.
Рисунок 8 – Внешний вид электромотора
-
АНАЛИЗ ТЕХНОЛОГИЧНОСТИ КОНСТРУКЦИИ
Планетарный механизм разработан исходя из современных требований и возможностей машиностроительной области.
Рисунок 9 – 3D изображение планетарного механизма
Данная конструкция разрабатывалась из расчёта технологичности. Конструкция не обладает особо сложными деталями, часть из которых являются стандартными. Для того чтобы избежать заклинивания, использовалась фрикционная передача с использование накатки, что упрощает изготовление конструкции (не нужно создавать нестандартные зубчатые колёса).
Не смотря на то, что по заданию необходимо было разработать для пластин размером 4”, данная конструкция позволяет располагать пластины и других размеров и формы (например, квадратные).
ЗАКЛЮЧЕНИЕ
Проведён анализ вариантов модификации оснастки для установки электронно-лучевого напыления. На основе анализа была разработана конструкция планетарного механизма, удовлетворяющая техническому заданию.
Исходя из расчётов, было выявлено, что для достижения заданной равномерности необходимо создать планетарных механизм, у которого подложкодержатели будут расположены под углом 15о.
По результатам расчета подобран сервомотор AMP-S с необходимой мощностью и частотой вращения.
СПИСОК ЛИТЕРАТУРЫ
1 Панфилов Ю.В. Электронные, ионные и плазменные технологии. Часть 1. – М.: МГТУ ИМ. Н. Э. БАУМАНА, 2009. - 40с.
Характеристики
Тип файла документ
Документы такого типа открываются такими программами, как Microsoft Office Word на компьютерах Windows, Apple Pages на компьютерах Mac, Open Office - бесплатная альтернатива на различных платформах, в том числе Linux. Наиболее простым и современным решением будут Google документы, так как открываются онлайн без скачивания прямо в браузере на любой платформе. Существуют российские качественные аналоги, например от Яндекса.
Будьте внимательны на мобильных устройствах, так как там используются упрощённый функционал даже в официальном приложении от Microsoft, поэтому для просмотра скачивайте PDF-версию. А если нужно редактировать файл, то используйте оригинальный файл.
Файлы такого типа обычно разбиты на страницы, а текст может быть форматированным (жирный, курсив, выбор шрифта, таблицы и т.п.), а также в него можно добавлять изображения. Формат идеально подходит для рефератов, докладов и РПЗ курсовых проектов, которые необходимо распечатать. Кстати перед печатью также сохраняйте файл в PDF, так как принтер может начудить со шрифтами.
















