Готовая лабораторная работа 1, 3 (1024336)
Текст из файла
3
-
Цель работы:
Ознакомление с типовыми вольтметрами постоянного напряжения, овладение методикой измерений постоянных напряжений, приобретение навыков градуировки вольтметров.
-
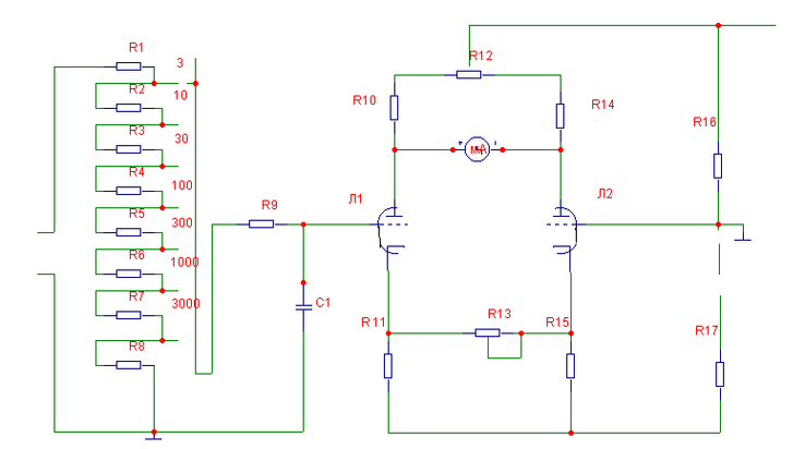
Исследуемые схемы:
-
Таблицы и расчеты:
Таблица 1
| Vx | Vo B | Vx | Vo B |
| 20 | 1,6 | 20 | 30 |
| 40 | 3 | 40 | 58 |
| 60 | 4,5 | 60 | 90 |
| 80 | 6 | 80 | 120 |
| 100 | 7,5 | 100 | 150 |
| 120 | 9 | 120 | 180 |
| 140 | 10 | 140 | 210 |
| 160 | 12 | 160 | |
| 180 | 13,5 | 180 | |
| 200 | 15 | 200 |
М1=1,2 М2=0,09 М2=1,26
Таблица 2
| U1 | U2 | Ro | Rb | U1 | U2 | Rb | |
| Образцовый | 240 | 126 | 100 | 110,5 | 0,25 | 0,476 | 1,512 |
| Магнитоэлектрический | 280 | 140 | 820 | 820 | 1,60 | 3,21 | 7,22 |
| В2-1 | 280 | 140 | 27000 | 27000 | 3,21 | 6,43 | 14,40 |
Таблица 3
| Точки схемы | Показания | изм без шунта | к с шунтом | С | без шунта исправленное |
| 1 | 300 | 270 | 270 | 0 | 270 |
| 2 | 340 | 268 | 270 | -1,97 | 266 |
| 3 | 200 | 150 | 150 | 0 | 150 |
| 4 | 150 | 160 | 120 | 80 | 240 |
| 5 | 130 | 150 | 110 | 85,7 | 235 |
| 6 | 0,4 | 0 | 0 | 0 | 0 |
| 7 | 0,5 | 0 | 0 | 0 | 0 |
| 8 | 150 | 142 | 140 | 2,05 | 144 |
| 9 | 140 | 105 | 80 | 47,7 | 152 |
| 10 | 140 | 140 | 140 | 0 | 140 |
| 11 | 1,6 | 0 | 0 | 0 | 0 |
| 12 | 4,6 | 5 | 4 | 1,66 | 6,66 |
| 13 | 100 | 90 | 90 | 0 | 90 |
| 14 | 18 | 20 | 18 | 2,5 | 22,5 |
Выводы:
Характеристики
Тип файла документ
Документы такого типа открываются такими программами, как Microsoft Office Word на компьютерах Windows, Apple Pages на компьютерах Mac, Open Office - бесплатная альтернатива на различных платформах, в том числе Linux. Наиболее простым и современным решением будут Google документы, так как открываются онлайн без скачивания прямо в браузере на любой платформе. Существуют российские качественные аналоги, например от Яндекса.
Будьте внимательны на мобильных устройствах, так как там используются упрощённый функционал даже в официальном приложении от Microsoft, поэтому для просмотра скачивайте PDF-версию. А если нужно редактировать файл, то используйте оригинальный файл.
Файлы такого типа обычно разбиты на страницы, а текст может быть форматированным (жирный, курсив, выбор шрифта, таблицы и т.п.), а также в него можно добавлять изображения. Формат идеально подходит для рефератов, докладов и РПЗ курсовых проектов, которые необходимо распечатать. Кстати перед печатью также сохраняйте файл в PDF, так как принтер может начудить со шрифтами.















