Бланк ЛР (1022020), страница 2
Текст из файла (страница 2)
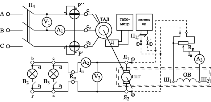
Паспортные данные машин:
Таблица 7.1.
| Двигатель | Генератор | ||
| Pн, Вт | 250 | Pн, Вт | 250 |
| Uн, В | 220 | Uн, В | 180 |
| Iн, А | 1,26 | Iн, А | 1,8 |
| n1, мин–1 | 3 000 | Iвн, А | 0,15 |
| n2, мин–1 | 2 760 | ||
| η | 68% | ||
| cos φ | 0,77 | ||
Результаты измерений и вычислений
Характеристика холостого хода ГПТ при независимом возбуждении ОВ
Таблица 7.2.
| Увеличение Iв | Уменьшение Iв | ||||||||||
| Iв, А | 0,25 | 0 | |||||||||
| E, В | |||||||||||
Внешняя характеристика ГПТ при независимом и параллельном возбуждении
Таблица 7.3.
| Независимое возбуждение | Параллельное возбуждение | |||||||||||
| I, А | ||||||||||||
| U, В | ||||||||||||
Рабочие характеристики асинхронного двигателя
Таблица 7.3.
| Измерено | Вычислено | ||||||||||
| № | I1, А | Iя, А | Р`, Вт | Р``,Вт | n,мин-1 | P1, Вт | cos φ1 | М, Нм | P2, Вт | η, % | S |
| 1 | |||||||||||
| 2 | |||||||||||
| 3 | |||||||||||
| 4 | |||||||||||
| 5 | |||||||||||
Расчетные формулы:
Графики полученных зависимостей
Выводы по работе: _______________________________________________________
________________________________________________________________________
________________________________________________________________________
15
















