1.1 от неизвестного вариантика (1021972)
Текст из файла
Задание 1
Задача 1.1. Линейные электрические цепи постоянного тока
Схема 1 (общая)
Дано:
R1 = 325 ohm, R2 = 100 ohm, R3 = 150 ohm, R’4 = 400 ohm, R’’4 = 400ohm, R5 = 275 ohm, R’6 = 100 ohm,
R’’6 = 12 ohm, E1 = 43 V, E2 = 62,5 V, I1 = 0,04 A, I2 = 0 A.
Преобразование схемы по варианту
Схема 2
Метод Законов Кирхгофа
Число узлов – 4, заземлим узел b
Число неизвестных токов – 6
Число ур-ий по 1 закону Кирхгофа – 3
Число ур-ий по 2 закону Кирхгофа – 3
Составляем систему уравнений для схемы 2
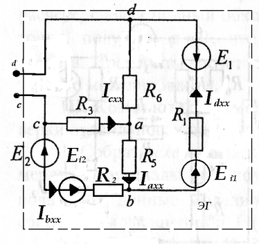
Граф схемы
Узлы а,c,d и контуры I, II, III :
Проверив систему, получаем токи, совпадающие с показаниями Ворк Бенч
Метод контурных Токов
Граф схемы
Число ур-ий системы МКТ равно числу ур-ий по 2 закону Кирхгофа. В контурах I, II, III протекают неизвестные контурные токи i11, i22, i33, которые и являются неизвестными системы.
Составим систему ур-ий для схемы 2
Решив систему, получим токи
Метод узловых потенциалов
Число уравнений системы равно числу уравнений по 1 закону Кирхгофа. Неизвестными системы являются потенциалы узлов. Заземлим узел b.
Составим систему для схемы 2
Найдем токи по обобщенному закону Ома
Сравнительная таблица измерений
Допустимая погрешность не превышает 5% от минимального значения.
Баланс мощностей
Расчет i4 для схемы 2 МЭГ
Примем R4 равным бесконечности и рассмотрим схему 2 в режиме холостого хода. Получим схему 3, выберем новые токи, у схемы 2 узла.
Схема 3
А) Система МУП, примем потенциал узла b равным нулю, МУП –1 ур-ие
Б) Система МКТ
Найдем Ucdxx
Определим входное сопротивление схемы Rвxbcxx,Удаляем источники энергии, оставляя их внутренние сопротивления и делаем преобразование треугольника в звезду.
Определяем ток i4 согласно схеме замещентя
Потенциальная диаграмма
Для схемы 2
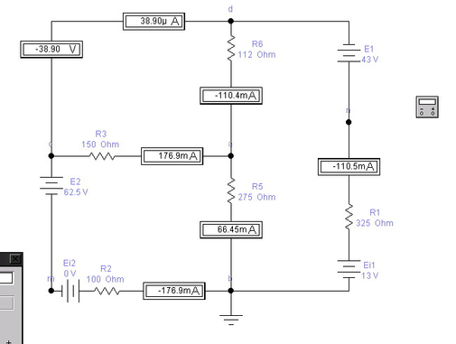
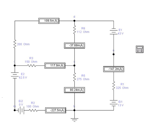
Результаты компьютерного моделирования
Программа Electronics Workbench 5.12
Компьютерное моделирование схемы №2
Компьютерное моделирование схемы №4
Характеристики
Тип файла документ
Документы такого типа открываются такими программами, как Microsoft Office Word на компьютерах Windows, Apple Pages на компьютерах Mac, Open Office - бесплатная альтернатива на различных платформах, в том числе Linux. Наиболее простым и современным решением будут Google документы, так как открываются онлайн без скачивания прямо в браузере на любой платформе. Существуют российские качественные аналоги, например от Яндекса.
Будьте внимательны на мобильных устройствах, так как там используются упрощённый функционал даже в официальном приложении от Microsoft, поэтому для просмотра скачивайте PDF-версию. А если нужно редактировать файл, то используйте оригинальный файл.
Файлы такого типа обычно разбиты на страницы, а текст может быть форматированным (жирный, курсив, выбор шрифта, таблицы и т.п.), а также в него можно добавлять изображения. Формат идеально подходит для рефератов, докладов и РПЗ курсовых проектов, которые необходимо распечатать. Кстати перед печатью также сохраняйте файл в PDF, так как принтер может начудить со шрифтами.
















