ТОЭ 1.1 Вариант 48 (1021795)
Текст из файла
СХЕМА №2 С УДАЛЁННЫМ ОТСУТСТВУЮЩИМ ИСТОЧНИКОМ ТОКА И ЗАМЕНЁННЫМИ СОПРОТИВЛЕНИЯМИ.
где R1=15 Ом E2=75 В Y2=2 A
R2=12.5 Ом E3=55 В Y3=0 A
R3=20 Ом
R4=35 Ом
R5=17.5 Ом
R6=20 Ом
I
1Составить на основании законов Кирхгофа систему уравнений для расчета токов во всех ветвях схемы.
a: I3 = I4+I5
b: I1 = I3+I6
c: I2 =I6+I4
m:I2= I2R–Y2
dcb : I1R1+I6R6+ I2RR2= E2
dca : I5R5 – I4R4 – I2RR2= –E2
cba : I3R3 – I6R6+ I4R4= E3
Данная система в частном виде.
a: I3 = I4+I5
b: I1 = I3+I6
c: I2 =I6+I4
m:I2= I2R–2
dcb : 15I1+20I6+ 12.5I2R= 75
dca : 17.5I5 – 35I4 – 12.5I2R= –75
cba : 20I3 – 20I6+ 35I4= 55
С помощью метода компьютерного моделирования находим токи в ветвях.
I1=1.66A
I2=1.415A
I3=1.29A
I4=1.045A
I5=0.245A
I6=0.37A
Подставим эти значения в систему.
а: 1.29=1.045+0.245 1.29=1.29
b: 1.66 =1.29+0.37 1.66=1.66
c: 1.415 =0.37+1.045 1.415=1.415
m:1.415= 1.415+2–2 1.415=1.415
dcb : 15*1.66+20*0.37+ 12.5(1.415+2)= 75 74.987=75
dca : 17.5*0.245 – 35*1.045 – 12.5(1.415+2)= –75 –74.975=–75
cba : 20*1.29 – 20*0.37+ 35*1.045= 55 54.975=55
Полученные погрешности расчётов не превышают 5%,что означает что система уравнений составлена верно.
2 Уравнения составленные по методу узловых потенциалов.
G11+bG12+cG13= Y11
G21+bG22+cG23= Y22
G31+bG32+cG33= Y33
G11=1/R5+1/R4+1/R3=0.136
G22=1/R3+1/R6+1/R1=0.167
G33=1/R2+1/R6+1/R4=0.159
G12= G21= –1/R3=–0.05
G13= G31= –1/R4=–0.029
G23= G32= –1/R6=–0.05
Y11=E3/R3
Y22=– E3/R3
Y33=–E2/R2+Y2
0.136–0.05b–0.029c= 2.75
–0.05+0.167b–0.05c= –2.75
–0.029 –0.05b+0.159c= –4
С помощью метода компьютерного моделирования находим узловые потенциалы.
=4.286
b=–24.91
c=–32.31
0.1364.286–0.05(–24.91)–0.029(–32.31)= 2.75
–0.054.286+0.167(–24.91)–0.05(–32.31)= –2.75
–0.0294.286–0.05(–24.91)+0.159(–32.31)= –4
2.765=2.75
–2.759=–2.75
–4.016=–4
Полученные погрешности расчётов не превышают 5%,что означает что система уравнений составлена правильно.
Выражаем токи в ветвях по закону Ома:
I1=(d–b)/R1
I2=(c–d+ E2– Y2R2)/R2
I3=(b–a+ E3)/R3
I4=(a–c)/R4
I5=(a–d)/R5
I6=(b–c)/R6
I1=24.91/15
I2=(–32.31+75–25)/12.5
I3=(–24.91–4.286+55)/20
I4=(4.286+32.31)/35
I5=(4.286)/17.5
I6=(–24.91+32.31)/20
I1=1.66A
I2=1.415A
I3=1.29A
I4=1.045A
I5=0.245A
I6=0.37A
| I1 | I2 | I3 | I4 | I5 | I6 | |
| МЗК (ток в Амперах) | 1.66 | 1.415 | 1.29 | 1.045 | 0.245 | 0.37 |
| МУП (ток в Амперах) | 1.66 | 1.415 | 1.29 | 1.045 | 0.245 | 0.37 |
| относительная погрешность. ( в процентах) | 0,000 | 0.000 | 0,000 | 0.000 | 0,000 | 0.000 |
Токи , рассчитанные по обобщённому закону Ома , совпали с токами , определёнными в п.I.1
3 Нахождение неизвестных токов МКТ.
I11(R1+R6+R2)–I22R2–I33R6= E2 –Y2R2
I22(R5+R2+R4)–I11R2–I33R4= –(E2 –Y2R2)
I33(R6+R3+R4)–I22R4–I11R6= E3
(15+20+12.5)I11–12.5I22–20I33= 75 –25
(17.5+12.5+35)I22–12.5I11–35I33= –(75 –25)
(20+20+35)I33–35I22–20I11= 55
I1=I11
I2=I11– I22
I3=I33
I4=I33– I22
I5=I22
I6=I11– I33
I11=1.66 A
I22=0.245 A
I33=1.29 A
(15+20+12.5)*1.66–12.5*0.245–20*1.29= 75 –25
(17.5+12.5+35)0.245–12.5*1.66–35*1.29= –(75 –25)
(20+20+35)1.29–35*0.245–20*1.66= 55
49.987=50
49.975=50
54.957=55
I1=1.66A
I2=1.415A
I3=1.29A
I4=1.045A
I5=0.245A
I6=0.37A
Что полностью совпадает с результатами компьютерного моделирования
Токи, найденные по МКТ совпали с токами определёнными в п.I.1 , следовательно система составлена верно.
4 Баланс мощностей.
I12R1+ I22R2+ I32R3+ I42R4+ I52R5+ I62R6=113.398Bт
E2I2+ E3I3–Y2Umd=113.398Bт
Мощности полностью совпали. Погрешность составляет 0%.
5 Схема замещения реального источника идеальным источником ЭДС и сопротивлением.
Схема №3 (после замещения реального источника идеальным источником ЭДС и сопротивлением.)
II.
1Схема №4 активного двухполюсника.
2Схема №5 замещения реального генератора.
3Определение параметров эквивалентного генератора.
A1)Рассчитаем токи холостого хода по МУП
Заземлим узел d.
G11+bG12+cG13= Y11
G21+bG22+cG23= Y22
G31+bG32+cG33= Y33
G11=1/R5+1/R4+1/R3=0.136
G22=1/R3+1/R6=0.1
G33=1/R2+1/R6+1/R4=0.159
G12= G21= –1/R3=–0.05
G13= G31= –1/R4=–0.029
G23= G32= –1/R6=–0.05
Y11=E3/R3
Y22=–E3/R3
Y33=–E2/R2+Y2
I2=(c–d+ E2– Y2R2)/R2
I3=(b–a+ E3)/R3
I4=(a–c)/R4
I5=(a–d)/R5
I6=(b–c)/R6
0.136 –0.05b–0.029c= 2.75
–0.05 +0.1b–0.05c= –2.75
–0.029–0.05b+0.159c= –4
По МКМ:
=–8.750
b=–53.75
c=–43.75
–0.136*8.750 +0.05*53.75+0.029*43.75=2.75
0.05*8.750–0.1*53.75+0.05*43.75= –2.75
0.029*8.750+0.05*53.75–0.159*43.75= –4
2.766=2.75
–2.75=–2.75
–4.015=–4
Левая часть равна правой , значит система составлена правильно.
Погрешность не превышает 5%.
А2)Находим неизвестные токи по МКТ.
I11(R2+R4+R5)–I22R4= Y2R2 – E2
–I11R4 +I22(R3+R6+R4)= E3
(12.5+35+17.5)I11–35I22= 25 – 75
–35I11 +(20+20+35)I22= 55
(12.5+35+17.5)(–0.5)–35*0.5= 25 – 75
–35(–0.5) +(20+20+35)0.5= 55
–50=–50
55=55
Левая часть равна правой , значит система составлена правильно.
Погрешность равна 0%.
I2=–I11
I3=I22
I4=I22– I11
I5=I11
I6= – I22
I2=–0.5А
I3=0.5А
I4=1А
I5=–0.5А
I6=–0.5А
Используя 2 различных пути из нескольких возможных (bcd; bacd )находим Ubd
Б) Ubd=–b
Ubcd=–I6 R6+E2–I2R2– Y2R2
Ubcd=0.5*20+75–0.5*12.5–25
Ubcd=53.75B
Сменим путь обхода.
Ubad=–I3 R3+E3–I5R5
Ubad=–0.5*20+55+0.5*17.5
Ubad=53.75В
В)Осуществим преобразование треугольника сопротивлений в звезду сопротивлений.
Значения напряжений совпали.
Схема преобразования треугольника сопротивлений в звезду сопротивлений
Где
R1`=R6R3/(R6+ R4+ R3)
R2`=R6R4/(R6+ R4+ R3)
R3`=R4R3/(R6+ R4+ R3)
R1`=5.333
R2`=9.333
R3`=9.333
Rвх хх= R1`+ (R2+ R2`)(R5+R3`)/(R5+R3`+R2+ R2`)
Rвх хх=17.372
Г)
I1=Ubd/(Rвх хх+R1)
I1=d–b/(Rвх хх+R1)
I1xx=1.66A
Результат расчетов I1 по МЭГ совпал с I1 ,найденным по МКМ.
Потенциальная диаграмма(см. приложение).
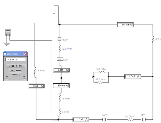
Результаты метода компьютерного моделирования (программа Electronics Workbench 5.12)
Рис. 2.1 Компьютерное моделирование схемы №2
Определение токов в ветвях и узловых потенциалов
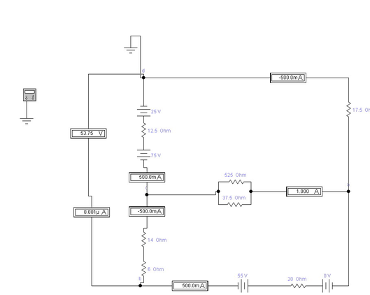
Рис 2.2. Компьютерное моделирование схемы №4, полученной из схемы №2
Определение токов холостого хода для МЭГ
Рис 2.3 Определение Rвх bdxx с помощью мультиметра
Характеристики
Тип файла документ
Документы такого типа открываются такими программами, как Microsoft Office Word на компьютерах Windows, Apple Pages на компьютерах Mac, Open Office - бесплатная альтернатива на различных платформах, в том числе Linux. Наиболее простым и современным решением будут Google документы, так как открываются онлайн без скачивания прямо в браузере на любой платформе. Существуют российские качественные аналоги, например от Яндекса.
Будьте внимательны на мобильных устройствах, так как там используются упрощённый функционал даже в официальном приложении от Microsoft, поэтому для просмотра скачивайте PDF-версию. А если нужно редактировать файл, то используйте оригинальный файл.
Файлы такого типа обычно разбиты на страницы, а текст может быть форматированным (жирный, курсив, выбор шрифта, таблицы и т.п.), а также в него можно добавлять изображения. Формат идеально подходит для рефератов, докладов и РПЗ курсовых проектов, которые необходимо распечатать. Кстати перед печатью также сохраняйте файл в PDF, так как принтер может начудить со шрифтами.
















