ТОЭ 1.1 Вариант 16 (1021763), страница 2
Текст из файла (страница 2)
[A]
[A]
[A]
[A]
[A]
[A]
3. Расчет неизвестных токов в ветвях МУП
Число уравнений системы равно числу уравнений по I закону Кирхгофа. Неизвестными системы являются неизвестные потенциалы узлов. Потенциал одного из узлов примем равным 0. В схеме, где есть ветвь, содержащая только Е, нужно выбирать за нуль потенциал одного из узлов этой ветви.
φd=0 , φm= φd +E1=14.5 B.
Неизвестными будут φa , φb , φc
Система в числах (значения φa , φb , φc взяты из МКМ)
Система в матричной форме:
Решая систему относительно неизвестных, находим потенциалы узлов:
[B]
[B]
[B]
Выражаем токи в ветвях по закону Ома:
[A]
[A]
[A]
[A]
[A]
[A]
[A]
[A]
4. Сравнительная таблица результатов расчета токов
| I1 A | I’1 A | I2 A | I3 A | I4 A | I5 A | I6 A | |
| МКТ | -2,613×100 | 1,613×100 | 175,865×10-3 | 375,365×10-3 | 551,23×10-3 | 1,437×100 | 1,061×100 |
| МУП | -2,613×100 | 1,613×100 | 175,865×10-3 | 375,365×10-3 | 551,23×10-3 | 1,437×100 | 1,061×100 |
| МКМ | -2,612×100 | 1,612×100 | 175,7×10-3 | 375,2×10-3 | 550,9×10-3 | 1,436×100 | 1,061×100 |
6. Баланс мощностей (в схеме 2)
I
I. Расчет I1 для схемы 2 МЭГ
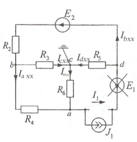
Примем R1 = ∞, т.е. рассмотрим схему 2 в режиме хх. Получим схему рис. 7.1., соответствующую эквивалентному генератору. Это новая схема 4, в которой выбираем направления ногвьх токов Iaxx , Ibxx , Icxx , Idxx , I6xx. У нее четыре узла a, b, d, c. Значит, МУП соответствует система 3 уравнений. МКТ соответствует система 2 уравнений (см. рис. 7.2), т.к. в схеме 2 контура с неизвестными контурными токами I11хх и I22хх . Ветвь с J1 создает известный контурный ток J11=J1.
Рис 7.1. Схема 4
а) Система МУП: примем φd = 0. Рис. 7.2.
[B]
[B]
[B]
[A]
[A]
[A]
[A]
[A]
Рис 7.2.
б)Система МКТ (рис. 7.2.):
Матрица системы:
[A]
[A]
Выражаем токи в ветвях через контурные:
[A]
[A]
[A]
[A]
[A]
в) Сравним токи в ветвях полученные МУП МКТ и МКМ.
| Iaxx A | Ibxx A | Icxx A | Idxx A | I6xx А | |
| МКТ | 489,091×10-3 | 845,455×10-3 | 356,364×10-3 | 154,545×10-3 | 510,909×10-3 |
| МУП | 489,091×10-3 | 845,455×10-3 | 356,364×10-3 | 154,545×10-3 | 510,909×10-3 |
| МКМ | 489,1×10-3 | 845,4×10-3 | 356,3×10-3 | 154,6×10-3 | 510,9×10-3 |
г)Находим Ubc xx(т.к. ток I1=Iad в схемах 2 и3 ). Рассчитываем его по 2 различным путям, делая переход от второй точки “d” к первой “a”. Для схемы 4 рис. 7.1.:
Uad xx=φaxx-φdxx=I6xxR6-IdxxR5=IbxxR2+IaxxR4-E2
17,085=17,085 B
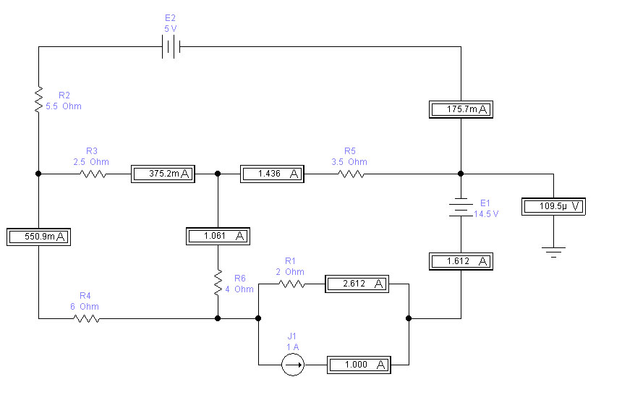
Ubc xx=17.09(В)(по МКМ EWB рис9.2.)
д)Определяем входное сопротивление схемы Rвх adxx .Удаляем Источники энергии, оставляя вместо источников их внутренние сопротивления RE=0, RJ=∞. В схеме рис 7.3. нельзя выделить параллельные и последовательные участки, поэтому делаем преобразование треугольника abc
Рис 7.3.
Rвх bc хх=4.54(Ом) (по МКМ EWB рис9.3.)
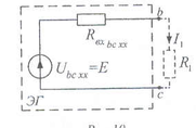
е) Определяем ток I1 согласно схеме замещения (рис. 7.4.)
Сравним I1 таблицей п.5. и рис 9.4.
Рис 7.4.Схема замещения
Для расчета I1 МЭГ
Потенциальная диаграмма
Для схемы 2: Рассмотрим контур a,b,m,d,a и рассчитаем φ:
1)φd=0 4) φb= φa-I4R4=5,966 B
2)φm= φd+E1=14,5 B 5) φc= φb-I3R3=5,027 B
3) φa= φm+I1R1=9,274 B 6) φd= φc-I5R5=0
III. Результаты компьютерного моделирования
(программа Electronics Workbench 5.12)
Рис. 9.1 Компьютерное моделирование схемы №2
Определение токов в ветвях и узловых потенциалов
Рис 9.2. Компьютерное моделирование схемы №4, полученной из схемы №2
Определение Iaxx , Ibxx , Icxx , Idxx , I6xx для МЭГ
Рис 9.3 Определение Rвх adxx с помощью мультиметра
Рис 9.4. Определение I1 с использованием схемы эквивалентного генератора
















