Ful_V_Kuchu (1) (1021128), страница 4
Текст из файла (страница 4)
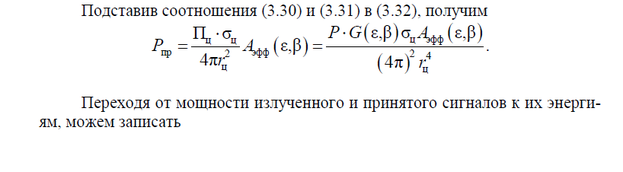
Рис. 4.3. Эпюры, поясняющие принцип работы корреляционного обнаружителя
При отсутствии сигнала произведение x(t)y(t) соответствует знакопеременным колебаниям помехи, которые промодулированы опорным колебанием x(t). При наличии сигнала наряду с шумовой составляющей x(t)n(t) будет сигнальная составляющая x2(t), которая при интегрировании существенно увеличивает значение корреляционного интеграла z(t). Корреляционная обработка выявляет поэтому сходство (корреляцию) принимаемых колебаний с ожидаемыми.
На практике корреляционная обработка принимаемых колебаний часто производится на промежуточной частоте. С этой целью принимаемое колебание частоты f0 предварительно преобразуется с помощью колебаний гетеродина частоты f1 в колебания промежуточной частоты f2. Соответственно опорное напряжение х(t,α) также формируется на промежуточной частоте. Операция умножения выполняется обычно с помощью фазового детектора.
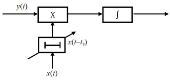
Таким образом, простейший корреляционный обнаружитель должен содержать перемножитель, интегратор и пороговое устройство.
К опорному колебанию обнаружителя предъявляются жесткие требования, в частности, оно должно:
иметь тот же закон модуляции, что и в отраженном сигнале;
иметь задержку во времени, равную времени запаздывания tз отраженного сигнала;
быть смещено по частоте на величину, равную доплеровской добавке частоты FД.
4.1.2. Корреляционный обнаружитель сигналов со случайными параметрами
Параметры отраженного сигнала практически всегда являются случайными. Алгоритм обнаружения таких сигналов (со случайной начальной фазой или случайными начальной фазой и амплитудой) предусматривает получение модульного значения корреляционного интеграла |z| и сравнение его с порогом z0.
Поскольку
оптимальному правилу соответствует схема корреляционного обнаружителя с двумя каналами (рис. 4.4).
Рис. 4.4. Схема корреляционного обнаружителя с двумя квадратурными каналами
В качестве опорных колебаний на умножители подаются сдвинутые на 900 колебания высокой частоты x1(t) и x2(t). Такие колебания называют квадратурными, поэтому рассматриваемый обнаружитель называется корреляционным обнаружителем с двумя квадратурными каналами.
Наличие двух каналов позволяет исключить потери за счет случайности начальной фазы, так как |z| не зависит от фазы. Это видно из рис. 4.5, где величины z1, z2 представляют корреляционные интегралы каналов.
Рис. 4.5. Диаграмма, поясняющая работу квадратурных каналов
Реально дальность и скорость обнаруживаемой цели являются неизвестными величинами. Поэтому заранее неизвестны время запаздывания и доплеровский сдвиг частоты полезного сигнала. Возникает естественный вопрос, каким образом осуществлять обработку сигналов в этом случае?
Выходом может быть либо организация обзора по неизвестным параметрам (tз, FД) в одноканальном корреляторе, либо построение обнаружителя по многоканальной схеме, у которой каждый из каналов имеет свои параметры (tз, FД).
В первом случае, например, при неизвестном времени запаздывания, необходимо последовательно просмотреть всю дальность, что требует соответствующего времени (рис. 4.6).
Рис. 4.6. Одноканальный коррелятор с последовательным обзором по дальности
Во втором случае все дальности просматриваются одновременно, но необходимо Nr каналов (рис. 4.7).
Рис. 4.7. Многоканальный коррелятор с параллельным обзором по дальности
Аналогично следует поступать и в случае неизвестной доплеровской добавки частоты FД. Необходимо или последовательно изменить частоту опорного сигнала, или иметь набор корреляторов, каждый из которых настроен на своё значение FД (рис. 4.9).
В литературе рассмотренные способы получили название последовательного и одновременного обзора скорости или дальности.
Методы последовательного обзора требуют бóльшего времени для обработки сигналов, поэтому применяют многоканальные корреляционные обнаружители, структурная схема которых приведена на рис. 4.8.
Рис. 4.8. Многоканальный корреляционный обнаружитель
Каждый канал такого обнаружителя имеет одинаковую структуру, например, с квадратурной обработкой. Ожидаемые сигналы отличаются между собой временным сдвигом tзi и частотой FДi. Временной сдвиг ожидаемых сигналов в соседних каналах дальности не превышает разрешающей способности РЛС по времени запаздывания δτ. Соседние каналы скорости имеют отличия несущих частот ожидаемых сигналов, не превышающие разрешающей способности РЛС по частоте Доплера δF.
Основной недостаток таких обнаружителей – многоканальность. Однако реализация многоканальных обнаружителей облегчается с развитием элементной базы, в частности, для цифровой обработки сигналов. Важным достоинством приёмника является однотипность каналов и независимость её от вида зондирующих сигналов, что позволяет организовать оперативную смену зондирующего сигнала РЛС. Это особенно важно для РЛС, работающих в условиях радиоэлектронного подавления.
Таким образом, обнаружение сигналов с неизвестными параметрами требует, как правило, применения многоканальных корреляционных обнаружителей. Требуемая канальность обнаружителя определяется разрешающей способностью РЛС по дальности и скорости и диапазоном изменения этих параметров целей.
24.
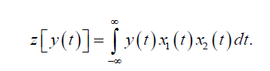
Принцип корреляционно-фильтровой обработки заключается в представлении ожидаемого сигнала x(t) в виде произведения двух функций: x1(t)
и x2(t), т. е. x(t) = x1(t) x2(t), и в вычислении с их помощью корреляционного
интеграла:
Выбор функций x1(t) и x2(t) производится таким образом, чтобы функ-
ция x2(t) обеспечивала простоту технической реализации импульсной харак-
теристики согласованного фильтра k2(t) = c x2(t0 – t).
Этот метод обработки сводится к двум операциям:
1) перемножению принимаемого сигнала y(t) с функцией x1(t) (элемент
корреляционной обработки):
2) согласованной фильтрации полученного колебания y1(t) более про-
стым фильтром с импульсной характеристикой:
Таким образом, корреляционно-фильтровая обработка сигналов реали-
зует элементы корреляционной и фильтровой схем обработки. Смысл раз-
ложения ожидаемого сигнала на сомножители связан при этом с упрощением
конструкции фильтровой части схемы.
25.
26 Зоны видимости - определение
Зоной видимости называют часть пространства, в пределах которой радиолокатор может осуществлять функции обнаружения или измерения с требуемыми качественными показателями при заданной ЭПР цели. Соответственно говорят о зонах обнаружения и измерения.
Зоны видимости могут строиться в аксонометрии или характеризоваться своими сечениями в горизонтальной и вертикальной плоскостях. Границы зон видимости в горизонтальных плоскостях для наземной РЛС кругового обзора, расположенной на гладкой поверхности, представляют собой окружности. Зона видимости в вертикальной плоскости за счет влияния Земли моет иметь лепестковый характер (рис. 4.1).
Рис. 4.1. Зона видимости РЛС в вертикальной плоскости
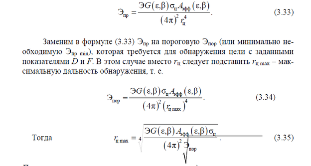
Из полученного выражения для дальности обнаружения маловысотных целей (МВЦ) можно сделать следующие выводы:
1. Дальность действия РЛС существенно возрастает при увеличении мощности передатчика и пороговой чувствительности приемника.
2. Дальность обнаружения низколетящих целей определяется корнем восьмой степени из произведения энергетических параметров радиолокатора.
3. Атмосфера и отражения от Земли могут как уменьшать, так и увеличивать дальность действия РЛС.
27) классификация помех
Помеха – это любое воздействие, накладывающееся на полезный сигнал и затрудняющее его прием. Помехи весьма разнообразны как по своему происхождению, так и по физическим свойствам.
По способу создания: активные, пассивные.
Активные помехи создаются специальными приёмо-передающими или передающими радиоустройствами — станциями или передатчиками радиопомех, пассивные — различными искусственными отражателями радиоволн. (К пассивным помехам относят также отражения радиоволн от местных предметов и природных образований, мешающие работе РЛС; эти помехи не имеют непосредственного отношения к умышленному радиопротиводействию).
По своему происхождению: естественные (помехи природного происхождения), взаимные (помехи, вызываемые влиянием излучения различных радиоэлектронных средств друг на друга), искусственные (помехи, созданные противником преднамеренно, с целью нарушения нормальной работы РЛС).
По характеру воздействия активные помехи делят на маскирующие и имитирующие (дезориентирующие). Маскирующие помехи создаются хаотическими, шумовыми сигналами, среди которых трудно выделить сигналы, полученные от объектов; имитирующие — сигналами, похожими на сигналы от объектов, но содержащими ложную информацию. Активные маскирующие помехи часто имеют вид радиочастотных колебаний, модулированных шумами, или шумовых колебаний, подобных собственным шумам РЛ приёмника. В зависимости от ширины частотного спектра их подразделяют на прицельные, имеющие ширину спектра, соизмеримую с полосой пропускания РЛ приёмника, и заградительные, «перекрывающие» определённый участок радиочастотного диапазона. Активные помехи могут также иметь вид зондирующих РЛ сигналов, модулированных по амплитуде, частоте, фазе, времени задержки или поляризации. Такие помехи называются ответными, они могут быть как имитирующими, так и маскирующими.
Для создания пассивных помех используют дипольные, ленточные, уголковые и диэлектрические линзовые отражатели.
28) Уравнение противорадиолокации и что в него входит
| где Рп – мощность | передатчика |
| помех; | Dп | – | дальность от | РЛС до | ||||||||
| постановщика помех; Gп | – | коэффициент | направленного | действия | |||||||||||
| передатчика помех; |
| Fп | – | ширина | спектра | помехового сигнала; γп – | |||||||||
коэффициент, учитывающий различие в поляризации антенны передатчика помех и подавляемой РЛС; σц – ЭПР прикрываемого самолета;Dc – дальность от РЛС до прикрываемого самолета;Рс – мощность подавляемой РЛС;Gс – коэффициент направленного действия подавляемой РЛС;fпр – ширина полосы пропускания приемника РЛС;F2(Θ,Φ) – функция, описывающая нормированную диаграмму направленности РЛС.
















