Микропроцессоры компании Analog Devices (1015569), страница 5
Текст из файла (страница 5)
Микропроцессоры семейства TMS320C5X
Процессоры следующего за TMS320C2x поколения, обеспечивая совместимость по системе команд и наследуя общие архитектурные особенности построения процессоров предыдущих поколений, отличаются от них большими функциональными возможностями, повышенной тактовой частотой, меньшим энергопотреблением.
Структурная схема процессора TMS320C5x приведена на рис. 4.
Рис. 4. Структура микропроцессора TMS320C5x
В процессоре реализована аппаратная поддержка кольцевых буферов, имеется возможность одновременного создания в памяти данных двух независимых кольцевых буферов. Существует возможность кратного выполнения блока программы. Процессор содержит 11 теневых регистров, используемых для быстрого сохранения/восстановления состояния основных регистров в случае возникновения программных или аппаратных прерываний. Параллельное логическое устройство процессора позволяет выполнять битовые и логические операции над операндами, содержащимися в памяти и различных регистрах.
Процессор может использовать 244 Кслов памяти, в том числе: 64 Кслов - память программ, 64 Кслов - память данных, 64 Кслов - 16-разрядные порты ввода/вывода, 32 Кслов - глобальная память. Для возможности работы с медленной памятью в процессор включен программируемый генератор тактов ожидания. Для использования процессора в мультипроцессорных системах с разделяемой памятью в нем предусмотрены сигналы запроса и подтверждения готовности памяти. Различия между процессорами семейства TMS320C5x заключаются, в основном, в конфигурации внутрикристальной памяти.
Помимо 16-разрядных портов ввода/вывода, процессоры семейства имеют 2 последовательных порта (у TMS320C52 - 1), таймер, интерфейс тестирования и отладки JTAG.
Значительное внимание при разработке процессоров данного семейства уделялось обеспечению энергосберегающих режимов функционирования. Процессоры выпускаются на напряжение 3 В и 5 В. В микропроцессорах поддерживаются активный режим, периферийный режим и режим "сна". Потребление тока в активном режиме составляет 1,5 мА/MIPS на 3 В, 2,5 мА/MIPS на 5 В. В периферийном режиме центральный процессор останавливается, работает только периферия, и потребление тока составляет 0,25 мА/MIPS и 0,4 мА/MIPS для 3 и 5 В соответственно. В режиме "сна" процессор останавливается до получения сигнала прерывания. Потреблением тока составляет 5 мкА.
Микропроцессоры семейства TMS320C2xx
Архитектура TMS320C2xx базируется на архитектуре семейства TMS320C5x. Основные свойства микропроцессоров TMS320C2xx:
-
совместимость по программному коду с семействами С1х, С2х;
-
расширенная система команд для ускорения алгоритмов ЦОС и поддержки конструкций языков высокого уровня;
-
высокая производительность (до 40 MIPS);
-
низкое потребление энергии благодаря наличию энергосберегающего режима.
Модифицированная гарвардская архитектура, предусматривающая раздельные шины команд и данных, позволяет одновременно выбирать команды и операнды. Возможность обмена между памятью программ и данных увеличивает гибкость микропроцессора. Так, коэффициенты, расположенные в памяти программ, могут быть переданы в память данных, что приводит к экономии памяти, выделяемой для коэффициентов.
Процессор имеет увеличенный, по сравнению с предыдущими семействами, объем внутрикристальной памяти и перепрограммируемую энергонезависимую flash-память.
Наличие 4-этапного конвейера позволяет TMS320C2xx выполнять в среднем одну команду за такт. С2хх содержит средства управления прерываниями, повторного выполнения операций, вызова подпрограмм и функций.
Типовая структура микропроцессора С2хх приведена на рис 5.
Рис. 5. Структура микропроцессора TMS320C2xx
Все микропроцессоры семейства имеют одинаковое процессорное ядро и отличаются различными конфигурациями памяти и внутрикристальной периферией. Все устройства, кроме TMS320C209, имеют по 1 синхронному и 1 асинхронному последовательному порту.
Синхронный порт предназначен для обмена с другим процессором, кодеком и внешними периферийными устройствами. Порт имеет два буфера памяти емкостью по 4 слова с дисциплиной доступа FIFO и механизмом генерации прерываний. Максимальная скорость обмена через синхронный порт равна половине тактовой частоты процессора (для 40 МГц - скорость обмена 20 Мбит/с).
Асинхронный последовательный порт предназначен для обмена данными с другими устройствами. При обмене используется 8-битное представление данных с 1 стартовым и 1 или 2 стоповыми битами. Скорость обмена может достигать 250 тыс. 10-битных знаков в секунду.
Благодаря лучшему соотношению производительность/стоимость среди всех микропроцессорных семейств ($0,12 за MIPS), микропроцессоры TMS320C2xx получили самое широкое распространение и используются в связных системах, мультимедиа-устройствах, средствах промышленной автоматизации, военной технике.
Микропроцессоры семейства TMS320C54X
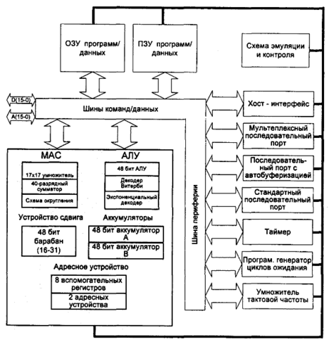
Процессоры TMS320C54x отличает комбинирование модифицированной гарвардской архитектуры с тремя внутренними шинами данных и одной шиной команд. Такая внутренняя организация процессора позволяет обеспечить высокую степень параллельности выполнения команд. Этому семейству свойственна высокоспециализированная система команд, наличие на кристалле дополнительных периферийных устройств и увеличенный объем внутренней памяти. Все это позволяет добиться высокой гибкости и производительности.
Три шины данных используются для чтения операндов и записи результата операции одновременно с выборкой инструкции в одном процессорном цикле.
Общий объем адресуемой процессором памяти составляет 192 слова. Разрядность слов - 16. Память разбита на 3 специализированных сегмента: команд, данных и ввода/вывода, каждый из которых может иметь размер до 64 Кслов. В некоторых моделях внутри процессора может быть размешена ROM объемом до 48 слов и до 10 Кслов двухвходовой RAM. В процессоре предусмотрена опция защиты данных во внутренней памяти от сканирования. При установке режима защиты ни одна из команд не сможет получить доступ к содержимому внутрикристальной памяти.
Для ускорения выполнения типовых операций сигнальной обработки, помимо "стандартных" для процессоров ЦОС блоков барабанного сдвига и адресной арифметики, процессор содержит ряд дополнительных функциональных модулей, повышающих его гибкость и производительность. Блок умножения с накоплением (MAC) выполняет над 17-битными операндами операции вида S = S + а х b за один процессорный такт. Подобные операции характерны для алгоритмов фильтрации, свертки, вычисления корреля ционной функции.
Для быстрого вычисления значений у = ехр(х) микропроцессор содержит блок вычисления экспоненциальной функции. Этот блок, используя значение аккумулятора как значение аргумента функции х, позволяет вычислять соответствующее значение у = ехр(х) за один такт. Для эффективной реализаций оператора Витерби служит блок CMPS Operation, выполняющий за один цикл операцию сравнения/выбора с накоплением (Add/Compare Selection).
АЛУ микропроцессора способно выполнять арифметические или булевы операции над комплексными числами (используя два регистра аккумулятора - АССА и АССВ) или может функционировать как два 16 разрядных АЛУ, выполняющих одновременно две 16-разрядные операции. АЛУ и MAC могут реализовывать операции в цикле одновременно.
Устройство барабанного сдвига осуществляет сдвиг данных на 0 - 31 разрядов влево или 0 - 16 разрядов вправо за один такт, а также совместно с блокои вычисления экспоненциальной функции позволяет выполнять нормализацию содержимого аккумулятора за один такт. Дополнительные возможности сдвига позволяют процессору осуществлять масштабирование данных, выделять разряды числа, предотвращать возникновение переполнения и потери точности.
Все микропроцессоры семейства TMS320C54x имеют одинаковую структуру (рис. 6), однако отличаются друг от друга расположенной на кристалл периферией. В состав периферии входят:
-
программно-управляемый генератор тактов ожидания;
-
программный переключатель банков памяти;
-
параллельные порты ввода/вывода;
-
аппаратный таймер и генератор тактовых импульсов.
Рис. 6. Структура микропроцессора TMS320C54x
Генератор тактов ожидания позволяет увеличить число тактов внешней шины для работы с медленной внешней памятью и внешними устройствами.
Переключатель банков памяти позволяет автоматически добавлять один такт при пересечении границ банка памяти внутри программного адресного пространства или при переходе от пространства адресов команд к пространству адресов данных. Этот дополнительный такт позволяет устройству памяти освободить шину раньше, чем другое устройство получит доступ к ней, избегая тем самым конфликтной ситуации при обращении к памяти.
Микропроцессоры семейства имеют 64 Кпорта ввода/вывода. Эти порты предназначены для связи с внешними устройствами с использованием минимума дополнительных внешних декодирующих схем. Интерфейс главного порта (HPI - Host Port Interface) - 8-разрядный параллельный порт, предназначенный для связи сигнального процессора и хост-процессора системы. Мы будем использовать термин "хост-процессор", т. к. представляется, что его замена на "главный процессор" или "управляющий процессор" не в полной мере адекватна. Обмен данными между хост-процессором и сигнальным процессором осуществляется через внутрикристальную HPI-память объемом 2 Кслов, разрядности 16, которая может также использоваться как память команд или данных. Скорость обмена по HPI составляет до 160 Мбайт/с.
Микропроцессоры семейства содержат высокоскоростные дуплексные последовательные порты, позволяющие связываться с другими микропроцессорами, кодеками и другими устройствами. В микропроцессоре реализованы следующие разновидности последовательных портов:
-
универсальный порт;
-
мультиплексный с временным уплотнением;
-
порт с автобуферизацией.
Универсальный последовательный порт использует два отображаемых в память регистра: регистр передачи данных и регистр приема данных. Передача и прием данных сопровождаются генерацией маскируемого прерывания, которое может быть обработано программно. Порт с разделением времени может обслуживать до семи устройств. Буферизированный последовательный порт позволяет осуществлять непосредственный обмен между устройством и памятью, не используя при передаче ресурсов процессора. Максимальная скорость обмена по последовательному порту может составлять до 40 Мбайт/с.
Как и в семействах TMS320C5x, TMS320C2xx, в процессоре реализована эффективная трехуровневая система управления энергопотреблением.
Высокая производительность (до 66 MIPS) и расширенные функциональные возможности при невысокой цене обеспечивают процессору обширные области применения: сотовые и радиотелефоны, персональные системы радиовызова, карманные персональные компьютеры (PDA - Personal Digital Assistant), устройства беспроводной передачи данных (радиосети) и т. д.
Микропроцессоры семейства TMS320C3X
Первым представителем класса процессоров с плавающей точкой стал TMS320C30. На момент выпуска процессора - в конце 1980 годов - TMS320C30 значительно превосходил по производительности процессоры других компаний - производителей сигнальных процессоров. Процессор имеет гибкую систему команд, хорошую аппаратную поддержку операций с плавающей точкой, мощную систему адресации, расширенное адресное пространство, обеспечивает поддержку выполнения конструкций языка высокого уровня - С на аппаратном уровне.
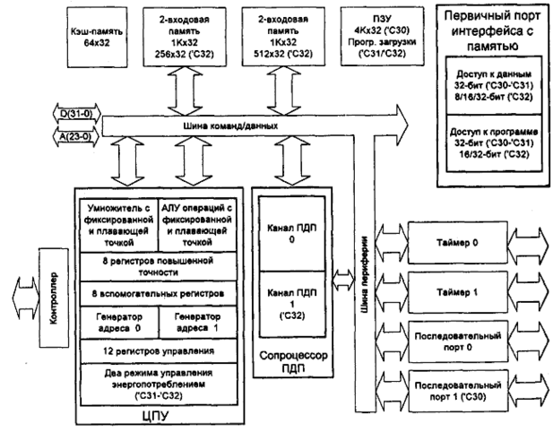
Процессор производился по 0,7 мкм КМОП-технологии с тремя уровнями металлизации. Все операции в процессоре выполняются за один такт. При длительности такта 60 нс процессор TMS320C30 имеет быстродействие около 33 Mflops. Высокая производительность процессора на алгоритмах ЦОС обеспечивается благодаря аппаратному выполнению ряда специфических функций, которые в других процессорах реализуются программно или микропрограммно. Процессор имеет конвейерную регистро-ориентированную архитектуру и может параллельно выполнять в одном такте умножение и арифметико-логические операции с числами в формате с фиксированной или плавающей точкой. Структура процессора приведена на рис. 7.
Рис 7. Структура микропроцессора TMS320C30
Процессор имеет 32-разрядную шину команд и данных и 24-разрядную шину адреса. Содержит 2 блока ОЗУ по одному 32-разрядному Кслову, 32-разрядный умножитель с плавающей точкой, кэш-память команд объемом 64 слова (32-разрядных), 8 регистров для операций с повышенной точностью, 2 генератора адреса и регистровый файл. В процессоре реализованы разнообразные методы адресации. 40-разрядное АЛУ процессора работает как с целыми числами, так и с числами в формате с плавающей точкой. Встроенный контроллер ПДП позволяет совмещать во времени вычисления и выполнение обменов данными с памятью. Наличие у TMS320C30 мультипроцессорного интерфейса, двух внешних интерфейсных портов, двух последовательных портов, расширенной системы прерываний упрощает конструирование систем на его основе. Благодаря своей высокой производительности и простоте использования в вычислительных системах TMS320C30 может применяться как в качестве хост-процессора, так и в качестве специализированного сопроцессора.
Процессоры СЗх отличаются, в основном, количеством последовательных портов (С31 и С32 - 1, С30 - 2) и каналов ПДП (СЗ0, С32, - 2, С31 - 1).















