мои (1003149), страница 8
Текст из файла (страница 8)
№29
Особые необратимые процессы, возникающие в термодинамически неравновесных системах, называются явлениями переноса. К ним относятся диффузия (перенос массы); теплопроводность (перенос энергии) и вязкость, или внутреннее трение (перенос импульса).
Диффузия от латинского diffusio - распространение, растекание — взаимное проникновение соприкасающихся веществ друг в друга
вследствие теплового движения частиц вещества. Диффузия происходит в направлении уменьшения концентрации вещества и ведет к его равномерному распределению по занимаемому объему. Диффузия имеет место в газах, жидкостях и твердых телах. Наиболее быстро диффузия происходит в газах, медленнее - в жидкостях, еще медленнее - в твердых телах, что обусловлено характером движения частиц в этих средах.
Для газа диффузия - это распределение молекул примеси от источника (или взаимная диффузия газа).
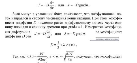
Диффузионный поток пропорционален градиенту концентрации и рассчитывается по закону Фика:
Знак минус в уравнении Фика показывает, что диффузионный поток направлен в сторону уменьшения концентрации. При этом коэффициент диффузии D численно равен диффузионному потоку через единицу площади в единицу времени при grad n = 1. Измеряется коэффициент диффузии в м/с2 . Согласно кинетической теории газов коэффициент диффузии D ...
Таким образом, с увеличением температуры диффузия в газах ускоряется, с ростом давления - замедляется. Диффузия в газах с тяжелыми молекулами протекает медленнее.
Адиабати́ческий, или адиаба́тный проце́сс (от др.-греч. ἀδιάβατος — «непроходимый») — термодинамический процесс в макроскопической системе, при котором система не обменивается теплотой с окружающим пространством.
Серьёзное исследование адиабатических процессов началось в XVIII веке[1].
Адиабатический процесс является частным случаем политропного процесса, так как при нём теплоёмкость газа равна нулю и, следовательно, постоянна[2]. Адиабатические процессы обратимы только тогда, когда в каждый момент времени система остаётся равновесной (например, изменение состояния происходит достаточно медленно) и изменения энтропии не происходит. Некоторые авторы (в частности, Л. Д. Ландау) называли адиабатическими только обратимые адиабатические процессы[3].
№30
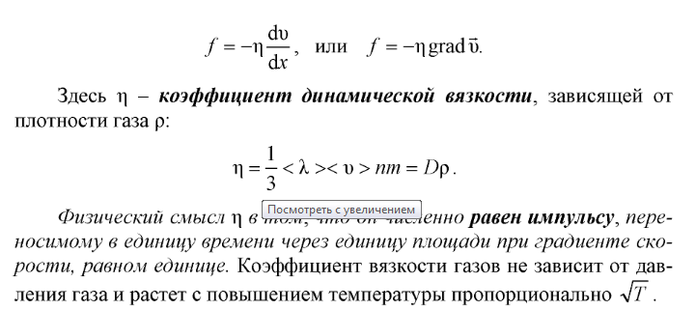
Внутреннее трение (вязкость) возникает между слоями газа или жидкости, перемещающимися параллельно друг другу с разными по модулю скоростями. Если какое-либо тело движется в газе, то оно сталкивается с молекулами газа и сообщает им импульс. С другой стороны, тело тоже будет испытывать соударения со стороны молекул и получать собственный импульс, но направленный в противоположную сторону. Газ ускоряется, тело тормозится, т. е. на тело действуют силы трения. Такая же сила трения будет действовать и между двумя соседними слоями газа, движущимися с разными скоростями.
Таким образом, причиной внутреннего трения в газах является перенос импульса из одного слоя в другой. Сила трения пропорциональна градиенту скорости и описывается законом Ньютона:
















