Физико-химические процессы, протекающие при хранении хлебобулочных изделий
Физико-химические процессы, протекающие при хранении хлебобулочных изделий
При хранении хлеба наблюдается изменение его свежести, т.е. черствение. Эти изменения являются результатом сложных физико-химических, коллоидных и биохимических процессов — потери влаги (усыхание) и изменений в углеводах и белках (черствение). Для определения динамики этих процессов применяются показатели твердости мякиша (F), жесткости (Е) и модуля эластичности (ет).
Зависимость между твердостью F (модулем сжатия) и продолжительностью хранения хлеба т можно представить в виде эмпирического уравнения:
![]() |
Приведенные зависимости свидетельствуют о том, что изменения в мякише хлеба начинаются уже в первые часы его хранения. При черствении изменяются гидрофильные свойства мякиша, его микроструктура, массовая доля водорастворимых веществ, атакуемость крахмала мякиша хлеба амилазами, увеличивается степень его крошковатости.
Черствение хлеба сопровождается изменением микроструктуры его мякиша. Зерна частично клейстеризованного крахмала в мякише черствого хлеба обрамлены тонкой воздушной прослойкой. Это свидетельствует об уменьшении их объема в связи с образованием кристаллической структуры крахмала (А.Ф. Горячева, Р.В. Кузьминский, 1983).
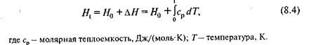
Изменение состояния биополимеров хлеба при черствении может быть выражено через изменение энтальпии системы Н. Энтальпия при определенной температуре Нt связана с теплоемкостью с при постоянном давлении и выражается уравнением (В.В. Щербатенко, 1976):

Молярная теплоемкость ср заменяется удельной теплоемкостью су. Тогда, в соответствии с уравнением (8.4), черствение хлеба повышает его удельную теплоемкость и соответственно повышается энтальпия системы.
Процесс черствения хлеба связан с изменением систем вода — крахмал, вода — белок. В процессе выпечки при нагревании происходит изменение микроструктуры крахмала и белка, в результате чего в системе образуются микрополости, играющие роль микрорезервуаров для воды.
Рекомендуемые материалы
Часть молекул воды термодинамически связана, другая распределена в межмолекулярных пространствах денатурированного белка и набухшего частично клейстеризованного крахмала и является осмотически связанной. К термодинамически связанной воде относится 25 % от общей массы связанной воды. Она не оказывает влияния на черствение хлеба. Остальная вода, заполняющая микронеплотности крахмала, осмотически связана. Содержание воды, осмотически связанной белками муки, более чем в 3 раза выше, чем связанной крахмалом. По мнению М.И. Княгиничева, черствение хлеба зависит от изменения содержания этой формы воды в микронеплотностях хлеба.
Снижение эластичности мякиша хлеба вызвано повышением плотности полимера при переходе его из аморфного состояния в кристаллическое. Изменение гидрофильных свойств мякиша при черствении объясняется упорядочением и уплотнением его структуры. В результате уменьшается внутренняя энергия системы, расходуемая частично на кристаллизацию, и снижается способность амилозы мякиша переходить в водный раствор (Р.Г. Рахманкулова, 1964).
8.1. ИЗМЕНЕНИЕ ФИЗИКО-ХИМИЧЕСКИХ СВОЙСТВ КРАХМАЛА ПРИ ЧЕРСТВЕНИИ
Крахмалу принадлежит ведущая роль в процессе черствения хлеба. При хранении хлеба происходит ретроградация крахмала -частичный переход его из аморфного состояния в кристаллическое, приближенное к тому, в котором он был в тесте до выпечки. На скорость ретроградации крахмала влияет влажность хлеба, а также степень изменения водородных связей гидроксильных групп амилозной и амилопектиновой фракций крахмала, способность его к гидратации и температура хранения. Установлено, что две макромолекулы крахмала, имеющие по три полярные группы - ОН, образуют между собой водородные связи, в результате чего возникают ассоциаты. Продолжительность их существования зависит от внешних условий.
Процесс черствения хлеба можно представить как кристаллизацию высокополимеров мякиша, изменения физико-химических и гидрофильных его свойств в зависимости от температуры окружающего воздуха.
Полимеры регулярного строения кристаллизуются самопроизвольно при охлаждении. Скорость кристаллизации зависит от двух процессов: образования ядер и дальнейшего их роста. Процесс кристаллизации прекращается при высоких температурах из-за термодинамической неустойчивости кристаллической фазы и при низких температурах, т.к. повышается вязкость жидкости и теряется кинетическая подвижность высокополимеров. Следовательно, скорость кристаллизации зависит от температуры. Кристаллизация высокополимеров является экзотермическим процессом, который может идти в обратном направлении.
|
|
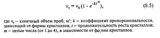
К описанию процесса черствения хлеба может быть применено уравнение:
Это уравнение предназначено для характеристики процесса кристаллизации крахмала при хранении хлеба и подтверждает, что крахмал играет значительную роль в процессе черствения хлеба.
Крахмал мякиша представляет собой термодинамически равновесную систему двух его форм — α - и (β -форм (Л.Я. Ауэрман, 2002). α-Форма крахмала характерна для свежего хлеба, β -форма — для черствого. α -Форма крахмала устойчива при температуре выше 60 °С, поэтому при этой температуре ретроградация крахмала и связанное с этим процессом черствение мякиша не происходят. При снижении температуры (до - 2 °С) равновесие сдвигается к β-форме, характерной для черствого хлеба.
Главную роль в изменении реологических свойств мякиша T.I. Schoch отводит амилопектиновой фракции крахмала, т.к. ассоциаты амилозных цепочек, образующиеся при черствении, могут ретроградировать только при нагревании до 140 — 150 °С.
В разветвленной амилопектиновой фракции крахмала межмолекулярные ассоциаты не образуются. Однако она тоже претерпевает изменения типа ретроградации: отдельные сложные ответвления сближаются, притягиваются, ассоциируются и образуют более компактное образование со сближенными и взаимоориентированными в виде «пучка» ответвлениями. Ассоциированные цепочки ответвлений молекулы амилопектина диссоциируют при нагреве до 60 °С. Тот факт, что хлеб, хранящийся при температуре выше 60 °С не черствеет, а мякиш черствого хлеба, прогретый до этой температуры, приобретает свойства свежевыпеченного, свидетельствует о ведущей роли амилопектина в процессе черствения хлеба.
Определенная роль в изменениях, происходящих с крахмалом и пшеничными белками при хранении хлеба, отводится пентозанам. Водорастворимые пентозаны снижают скорость ретроградации крахмала мякиша.
Обволакивая макромолекулы амилозы и амилопектина, пентозаны препятствуют ретроградации. В результате процесс кристаллизации крахмала на первом этапе хранения хлеба замедляется. В дальнейшем ретроградацию обусловливает, в основном, амилопектин.
М.И. Княгиничев предполагает, что в результате синерезиса набухших крахмальных зерен мякиша хлеба в процессе черстве-ния выделения воды не происходит. Вода, захваченная микропорами крахмала и белка мякиша хлеба, при его черствении структурно перестраивается и образует ассоциаты из 5 молекул воды, которые образуют гексагональную решетку. Эта решетка может стать более плотной в результате преобразования в четырехугольную сетку или в результате заполнения пустот в решетке молекулами воды, что характерно для черствого хлеба. При освежении хлеба нагреванием упорядоченная структурированная система вода — стенки микропор разрушается, и цепи высокополимеров могут перейти в состояние, свойственное свежевыпеченному хлебу.
Существуют и другие трактовки процесса черствения хлеба, изложенные в специальной литературе.
8.2. ФИЗИКО-ХИМИЧЕСКИЕ ПРЕВРАЩЕНИЯ БЕЛКОВЫХ ВЕЩЕСТВ ПРИ ЧЕРСТВЕНИИ
Массовая доля белка в пшеничной муке существенно влияет на показатели качества хлебобулочных изделий в процессе черствения.
Добавление в тесто сухой клейковины в количестве 5 % к массе муки увеличивает объем изделий и сжимаемость мякиша, который становится более эластичным и приобретает тонкопористую равномерную структуру (А.Ф. Горячева и др., 1970). Изделия с сухой клейковиной характеризовались как более свежие при хранении их в течение 3 - 48 ч (табл. 8.1).
Введение крахмала в тесто не дает положительного эффекта. Однако следует заметить, что сжимаемость мякиша не находится в прямой зависимости от содержания белка в хлебе.
В процессе черствения хлеба происходят изменения в белковой фракции мякиша, что приводит к уплотнению структуры и снижению гидратационной способности. На скорость черствения влияет соотношение крахмала и белка, при этом структура крахмала такова, что черствение протекает независимо от того, сколько белка будет добавлено в тесто (Эрландер, 1969).

Однако, мякиш хлеба имеет губчатую структуру, в которой непрерывную фазу составляют коагулированные белковые вещества, а крахмальные зерна лишь вкраплены в них, поэтому можно считать, что в процессе черствения хлеба изменяются физические свойства белковых веществ. Эти изменения происходят в 4 - 6 раз медленнее по сравнению со скоростью ретроградации крахмала, содержание которого в муке в 5 — 7 раз больше массовой доли белка. При хранении происходят изменения гидратированных белков клейковины, что приводит к снижению гидратационной способности и отдаче свободной воды. Эти изменения связывают с увеличением степени денатурации белков или изменением их кон
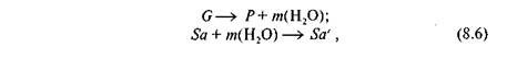
формации. Крахмал создает градиент влажности на поверхности раздела путем поглощения свободной влаги (Е. Виллхофт, 1971). Математическое описание процесса перераспределения свободной влаги между клейковиной и крахмалом в процессе чер-ствения модельной системы представлено в следующем виде:

G → P + m (H20)
Sa + m (H20) → Sa'
где G - белок мякиша охлажденного хлеба;
P- белок с измененной структурой вследствие черствения и высвобожденной влагой;
Sa - крахмал, создающий градиент влажности на поверхности раздела G/Sa при поглощении свободной влаги;
m (H20) - общая массовая доля влаги по всей поверхности раздела G/Sa мякиша;
Sa' - крахмал с увеличенной долей влаги.
Миграция влаги в этой модельной системе (крахмал и клейковина, подверженные термическому воздействию при 100 °С в течение 1 ч и последующему хранению при температуре 25 °С в течение 20 ч) происходит путем диффузии. Белковая фракция претерпевает изменения, связанные с образованием свободной влаги. Снижение влажности белковой фракции ведет к снижению эластичности мякиша и увеличению его жесткости.
8.3. ФИЗИКО-ХИМИЧЕСКИЕ, ТЕПЛО- И МАССООБМЕННЫЕ ПРОЦЕССЫ, ПРОТЕКАЮЩИЕ ПРИ УСУШКЕ
Усушка, т.е. потеря массы хлеба, начинается сразу после выхода его из печи. Этот процесс обусловливается тепло- и массообменными процессами внутри хлеба и на его поверхности. Характер усушки зависит от перемещения влаги, связанной адсорбционно и капиллярно. Скорость перемещения влаги пропорциональна градиенту влажности.
В коллоидных капиллярно-пористых телах, в том числе и в хлебе, термовлагопроводность слагается из термодиффузии жидкости и пара, капиллярной термовлагопроводности и относительной термодиффузии пара и воздуха (А.Ф. Горячева, Р.В. Кузьминский, 1983).
Процесс усушки подразделяют на два периода. Период переменной скорости длится до того момента, когда температура хлеба приближается к температуре окружающего воздуха. Испарение влаги из хлеба в это время является результатом повышенной температуры хлеба, а также более высокой температуры мякиша по сравнению с быстро остывающей коркой; этот температурный градиент вызывает перемещение влаги к корке. В первый момент после выхода хлеба из печи перемещение влаги к корке происходит в результате разности концентраций влаги во внутренних и внешних слоях хлеба.
После остывания хлеба наступает период постоянной скорости потери влаги. Процесс усыхания продолжается с меньшей скоростью. Диффузия влаги при этом происходит в результате превышения влажности готового хлеба над его равновесной влажностью, составляющей около 16%. Это второй период усушки — период постоянной скорости потери влаги.
Скорость усыхания наибольшая в первом периоде усыхания и ниже во втором. На усыхание хлеба оказывают влияние длительность охлаждения свежевыпеченного хлеба, температура воздуха в остывочном отделении, его относительная влажность, скорость движения воздуха, способ укладки хлеба, влажность и упек хлеба, способ его выпечки (в формах или на поду), объем и масса хлеба, способ хранения.
Наряду с усыханием хлеба протекает процесс его черствения — это два взаимосвязанных процесса.
8.4. ФИЗИКО-ХИМИЧЕСКИЕ ПРОЦЕССЫ, ВЫЗЫВАЮЩИЕ ИЗМЕНЕНИЕ ВКУСА И АРОМАТА ИЗДЕЛИЯ ПОСЛЕ ВЫПЕЧКИ
Параллельно с физико-химическими изменениями, протекающими при черствении изделий, происходит ухудшение вкуса и снижение аромата хлеба, которые он имел сразу после выпечки.
Аромат хлеба формируется как в процессе брожения теста, так и при выпечке. Равновесная газовая фаза хлеба обогащена этанолом, диацетилом, ацетатом, этилацетатом, карбонильными легколетучими соединениями — кетонами, альдегидами, эфирами и др.
Для аромата хлебобулочных изделий и их вкуса принципиальное значение имеет не абсолютное содержание вносимых компонентов, а их соотношение в композиции.
При хранении хлеба его вкус и аромат изменяются в сторону уменьшения за счет частичной потери и связывания компонентами мякиша части летучих веществ, их обусловливающих. Ароматические и вкусовые вещества корки частично перемещаются в мякиш хлеба. В результате содержание ароматобразующих веществ в мякише за первые 20 ч после выпечки существенно нарастает, при этом содержание этих веществ в части мякиша под коркой выше, чем в его центре.
Качественный состав ароматических соединений при хранении (48 ч) не изменяется, но происходит постепенное уменьшение количества каждого соединения, входящего в ароматический комплекс (Л.А. Боровикова, И.М. Ройтер, 1972). При хранении хлебобулочных изделий общее содержание карбонильных соединений у хлеба непрерывно снижается.
С увеличением длительности хранения особенно заметно уменьшаются дрожжеподобный аромат и соленый вкус, все заметнее проявляется кислый и крахмалообразный характер вкуса (J.F. Caul, A.G. Vaden, 1972). Особенно быстро снижается массовая доля карбонильных соединений в результате их улетучивания и концентрационного перемещения в подкорковые слои мякиша, а из них в центральную часть мякиша.
Летучие ароматобразующие вещества в горячем хлебе распределены неравномерно. В темноокрашенном, почти обезвоженном слое корки с высокой концентрацией аромата до самого окончания процесса выпечки непрерывно формируются ароматические вещества. Во влажном мякише концентрация аромата ниже и обусловлена преимущественно ароматобразующими веществами брожения.
При остывании и последующем хранении принимаются во внимание следующие изменения: 1) конденсация ароматобразующих веществ с поверхности в паровой фазе и их адсорбция крахмалом и белками; 2) улетучивание ароматобразующих веществ с поверхности корки хлеба; 3) диффузия ароматобразующих веществ из участков корки к центру мякиша; 4) окислительные изменения содержащихся в хлебе ароматобразующих веществ.
В лекции "1.2 Основные принципы разработки ПИ" также много полезной информации.
Основной причиной утраты аромата, происходящей при остывании хлеба и продолжающейся впоследствии, следует считать конденсацию ароматобразующих веществ. T.G. Schoch высказал предположение, что многие ароматобразующие вещества блокируются амилозой — линейной фракцией пшеничного крахмала — и поэтому исключаются из участия в ощущении аромата обонянием. Следовательно, в результате частичной связи ароматобразующих веществ с веществами-носителями аромат в первоначальном объеме не ощущается. Ухудшение аромата при увеличении длительности хранения происходит также вследствие окисления альдегидов на воздухе.
При прогреве черствого хлеба в печи происходит десорбция («регенерация») аромата: сорбированные ароматобразующие вещества освобождаются в результате повторного нагревания при 60 °С и ощущаются в течение нескольких часов в полной концентрации, пока снова не осядут на носители или не вступят во взаимодействие с ними.
Ухудшение вкуса проходит параллельно с ретроградацией крахмала, но непосредственно не связано с физическими изменениями мякиша хлеба. Окисление альдегидов исключает их из участия в формировании аромата. Ощущение неприятного кислого вкуса при длительном хранении ржаного хлеба нельзя объяснить за счет изменения кислотности. Это, видимо, связано с коллоидным состоянием мякиша изделия.
Основные причины утраты аромата при хранении хлебобулочных изделий связаны с окислительными и другими возможными взаимодействиями содержащихся в хлебе и адсорбированных в нем ароматобразующих веществ.
Аромат хлебобулочных изделий и сохранение его при хранении зависят от состава их рецептуры и введения новых нетрадиционных компонентов. Это заключение подтверждается сенсоро-метрической оценкой аромата с применением метода пьезокварцевого микровзвешивания, основанного на применении масс-чувствительных пьезорезонаторов. В качестве примера приведен батончик «Неженка», в рецептуре которого предусмотрено пюре тыквы, являющееся мощным ароматобразующим веществом.
В качестве сенсоров применяют сенсоры на основе поливинилпирролидона (ПВП), прополиса, полиэтиленгликольадипината (ПЭГА), полиэтиленгликоля-2000 (ПЭГ-2000), прополиса с 4-аминоантипирином (ПС с 4-ААП), тритона Х-100, полистирола с Fe3+ (ПС с Fe3 ). Хроночастотограммы сенсоров при экспонировании в парах исходного сырья (тыква, тесто без тыквы, тесто с тыквой) показывают высокую скорость сорбции на всех пленках, при этом время максимального отклика составляет 5 с (рис. 8.1). Отклик сенсора уменьшается в ряду: тесто без добавок > тесто с тыквенным пюре >> тыквенное пюре (рис. 8.1 а).
























