Усилители радиочастоты
Усилители радиочастоты
К УРЧ относятся каскады, осуществляющие усиление сигнала на радиочастоте и обеспечивающие частотную избирательность. В состав УРЧ входит электронный прибор и избирательная система, как нагрузка электронного прибора. Связь избирательной системы с выходом усилительного прибора и входом следующего каскада выполняется с помощью цепей связи (
и
).
Для повышения чувствительности приемника УРЧ должно обладать малыми собственными шумами и большим коэффициентом передачи по мощности. УРЧ совместно с входной цепью должны обеспечивать избирательность приемника по зеркальному каналу, каналу промежуточной частоты, а также по отношению к сильным помехам, вызывающим нелинейные эффекты. УРЧ должны также обеспечивать защиту антенны от проникновения в нее колебаний гетеродина, которые могут создавать помехи соседним РПУ. УРЧ характеризуется такими параметрами как:
- коэффициент усиления по напряжению и мощности,
- полоса пропускания,
- избирательность.
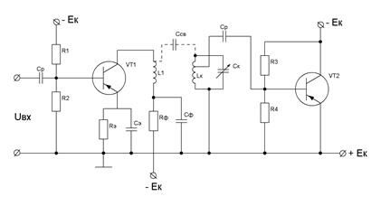
Искажения сигналов в усилителях вызваны характеристиками избирательных цепей и нелинейностью характеристик усилительных приборов. Устойчивость работы усилителя - это способность его сохранять постоянство основных параметров при изменении условий эксплуатации. Принципиальная схема УРЧ с общим эмиттером и двойной автотрансформаторной связью приведена на рис. 1.

Рис. 1 Принципиальная схема УРЧ с общим эмиттером и автотрансформаторной связью.
Рекомендуемые материалы
На заданную частоту колебательный контур настраивается конденсатором переменной емкости
. Питание коллекторной цепи осуществляется от источника питания
по последовательной схеме питания.
Резонансный коэффициент усиления
равен:

S – крутизна проходной характеристики транзистора:

Из формулы (1) видно, что в пределах одного поддиапазона (L = const) резонансный коэффициент усиления пропорционален частоте настройки усилителя
и с увеличением частоты растет (рис. 2).

Рис. 2 Зависимость коэффициента усиления (
) УРЧ от частоты настройки
Небольшая нелинейность изменения коэффициента усиления объясняется нелинейностью зависимости добротности контура от частоты. При переключении поддиапазона индуктивность контура изменяется скачком, поэтому скачком изменяется и коэффициент усиления. Выровнять коэффициенты усиления при смене поддиапазонов можно, подобрав в каждом поддиапазоне коэффициент включения усилительного элемента в контур
. Тогда коэффициенты усиления в начале каждого поддиапазона будут одинаковыми (сплошные линии на рис. 2).
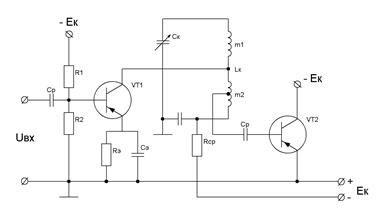
Принципиальная схема УРЧ с трансформаторным включением контура в коллекторную цепь приведена на рис. 3.

Рис. 3 Принципиальная схема УРЧ с трансформаторной связью.
Физические процессы в схеме протекают аналогично процессам как в схеме с автотрансформаторной связью. Отличие в том, что переменный ток сигнала в выходной цепи протекает через катушку
. В результате в катушке контура
наводится Э.Д.С. и на контуре создается усиленное напряжение входного сигнала. Эквивалентная схема усилительного каскада с трансформаторной связью представляет собой систему двух связанных контуров. Первый контур образован индуктивностью связи
и входной емкостью, включающей емкость монтажа и емкость катушки связи:

Второй контур состоит из индуктивности
и емкости
, а также емкости монтажа и входной емкости следующего (второго) каскада:
Второй контур настраивается на рабочую частоту
конденсатором
. Значение и характер изменения коэффициента усиления каскада по диапазону зависят от собственной резонансной частоты
первого контура (
-
). В зависимости от соотношения частот этих двух контуров
и
возможны три режима работы усилителя (рис. 4): режим удлинения
- 2, режим укорочения
– 1 и средний режим
– 3.

Рис. 4 Зависимость резонансного коэффициента усиления УРЧ от частоты в пределах поддиапазона.
Когда резонансная частота первого контура меньше резонансной частоты второго контура, то второй контур имеет индуктивный характер. А когда частота первого контура выше резонансной частоты второго контура – то емкостный характер.
Зависимость резонансного коэффициента усиления УРЧ от частоты получается аналогичной как коэффициент передачи входной цепи с комбинированной связью (рис. 5).
Рис. 5 Характер реактивного сопротивления контура (
,
) в зависимости от частоты контура (
,
).
В результате изменения внешних условий параметры усилительного прибора и других элементов схемы могут изменяться и вызывать изменения параметров усилителя в целом. Особенно сильное влияние на устойчивость работы усилителя оказывает положительная обратная связь. При выполнении условий баланса фаз и баланса амплитуд возникает самовозбуждение усилителя. В результате усилитель превращается в автогенератор, т.е. работает неустойчиво. Под устойчивой работой усилителя понимают такой режим его работы, при котором он не только не самовозбуждается, но и далек от самовозбуждения и сохраняет постоянство параметров в процессе эксплуатации. Обратные связи в усилителе создаются следующим образом:
1 – через внутреннюю обратную связь в усилительном приборе
(емкость коллектор-база).
2 – через общие источники питания.
3 – через индуктивные и емкостные связи отдельных каскадов.
Наличие внутренней проводимости (
) в усилительных приборах приводит к влиянию этой проводимости на параметры контура и вызывает изменения АЧХ усилителя. Степень изменения АЧХ усилителя и основных его параметров характеризуется коэффициентом устойчивости
.

где
,
, П – соответственно эквивалентное резонансное сопротивление, добротность и полоса пропускания без учета влияния обратной связи, а
,
, П с учетом влияния обратной связи. Коэффициент устойчивости может быть от 0 до 1 и чем он ближе к 1, тем больше запас устойчивости и тем дальше усилитель от самовозбуждения. Обычно коэффициент устойчивости равен 0.8 – 0.9.
При этом изменение параметров усилителя будет составлять 10 – 20 %, что допустимо.
Искажение формы АЧХ будут тем сильнее, чем больше коэффициент усиления УРЧ. Для нормальной работы усилителя необходимо уменьшить изменение АЧХ под действием внутренней обратной связи.
Поэтому следует определить максимальный устойчивый коэффициент усиления, при котором искажения будут допустимыми. Для одноконтурного усилителя:

Рекомендация для Вас - 19 Вопросы к практическим занятиям.
где,
– крутизна характеристики усилительного прибора, ω – рабочая частота,
– проходная емкость для транзистора.
Если рассчитанный коэффициент усиления по выражению
оказывается больше, чем
, то его надо уменьшить, ослабив связь
контура усилителя с усилительным прибором. Условием устойчивости является выполнение неравенства
.
Методы повышения устойчивости работы УРЧ:
1 – применение транзисторов с минимальной внутренней обратной связью или большим отношением
.
2 – нейтрализация внутренней обратной связи или каскадное включение транзисторов.
3 – включение транзистора по схеме ОБ (с общей базой).























