Классификация материалов
Классификация материалов
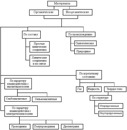
Традиционно материалы, используемые в приборостроении, подразделяются на электротехнические, конструкционные и специального назначения. Электротехнические материалы характеризуются определенными свойствами по отношению к воздействию электрических и магнитных полей, разрабатываются и производятся для применения в технике. Один из возможных подходов к проблеме классификации свойств материалов иллюстрирует рис. 1.2.
В зависимости от соотношения энергии теплового движения частиц (атомов, ионов или молекул), образующих конкретное вещество, и энергии их взаимодействия все материалы могут находиться в газообразном, жидком или твердом состоянии. В радиоэлектронике используют и четвертое состояние вещества – плазму, возникающую, в частности, после пробоя газообразных диэлектриков. Переход вещества из газообразного состояния в жидкое и далее в твердое сопровождается ростом упорядоченности в расположении частиц в пространстве.
В радиоэлектронике широко применяются материалы как с упорядоченным, так и с неупорядоченным строением. В упорядоченном моно- или поликристаллическом твердом материале наблюдается как ближний, так и дальний порядок расположения атомов (ионов). К неупорядоченным конденсированным материалам относятся такие, которые обладают лишь ближним порядком в расположении частиц, находящихся в непосредственной близости. В качестве примеров неупорядоченных конденсированных систем отметим жидкости, аморфные и стеклообразные вещества, сильно легированные полупроводники, неупорядоченные полупроводники и металлические сплавы.

Рис. 1.2. Классификация материалов
Вещества находятся в газообразном состоянии тогда, когда энергия теплового движения частиц превышает энергию их взаимодействия. Такими частицами в газах являются молекулы – реже одноатомные (Не, Ne, Ar, Kr, Xe,Rn), чаще двух-, трех- и многоатомные (N2, O2, H2, CO2, H2O, CH4, C2H6 и т.п.). Молекулы газа находятся в хаотическом постоянном движении. Под действием внешних энергетических воздействий часть молекул ионизируется с образованием ионов и электронов.
В жидком состоянии энергия теплового движения частиц, образующих вещество, сравнима с энергией их взаимодействия. В диэлектриках этими частицами являются молекулы, которые образуют неустойчивые комплексы, непрерывно распадающиеся и вновь образующиеся. Если молекулы полярные, то часть их будет диссоциирована на положительные и отрицательные ионы. В жидкостях имеет место ближний порядок.
Неионизированные газы и недиссоциированные жидкости являются диэлектриками. Сильно ионизированные газы (плазма), расплавы и водные растворы электролитов представляют собой проводники второго рода.
В твердом состоянии энергия взаимодействия атомов (ионов), образующих вещество, значительно превышает энергию их теплового движения. Твердые материалы по структуре могут быть упорядоченными (моно- и поликристаллическими), неупорядоченными (аморфными и стеклообразными) и смешанными.
Рекомендуемые материалы
Монокристаллы – это однородные, анизотропные тела, которые характеризуются как ближним, так и дальним порядком в расположении структурных единиц (атомов, ионов) во всем объеме и состоят из периодически повторяющихся одинаковых кристаллических ячеек. Монокристаллы полупроводниковых материалов являются основой для изготовления интегральных схем.
Поликристаллические материалы состоят из большого числа сросшихся друг с другом мелких кристаллических зерен (кристаллитов), хаотически ориентированных в разных направлениях. Поликристаллы характеризуются наличием как ближнего, так и дальнего порядка в расположении структурных единиц в пределах кристаллического зерна. К поликристаллическим материалам относятся металлы, многие керамические материалы. Поликристаллические тела обычно изотропны. Однако если в ориентации кристалла создать упорядоченность (например, механической обработкой металла, поляризацией сегнетокерамики), то материал становится анизотропным. Такие тела с искусственно созданной анизотропией называются текстурами.
В неупорядоченных (аморфных и стеклообразных) телах в расположении частиц (атомов, ионов или молекул) имеет место только ближний порядок. Они проявляют изотропность физических свойств. Стеклообразные материалы – это затвердевшие жидкости, которые образуются с понижением температуры при сравнительно быстром охлаждении (повышении вязкости), затрудняющем перемещение атомов (ионов), необходимое для формирования и роста кристаллов. К стеклообразным материалам относятся стекла и смолы. Аморфная структура может наблюдаться после разупорядочения (аморфизации) кристаллического материала, например после его облучения ускоренными тяжелыми ионами. Такая операция называется ионной имплантацией и применяется для введения примесей в полупроводниковые монокристаллические подложки.
Смешанные (стеклокристаллические) материалы – частично закристаллизованные неупорядоченные системы. Они состоят из структурных областей как с ближним, так и с дальним порядком. Частично кристаллическую структуру имеют многие полимеры. Стекло определенных составов при выдержке при повышенных температурах начинает кристаллизоваться; благодаря образующимся мелким кристаллам оно теряет прозрачность, превращаясь в стеклокристаллический материал – ситалл.
Химические связи между атомами вещества делят на ионные, атомные (или ковалентные), металлические и молекулярные. Материалы, полученные из веществ с разными связями, сильно различаются по своим электрическим и другим свойствами.
Ионные связи обусловлены кулоновским притяжением противоположно заряженных ионов. Такие связи наиболее характерны для неорганических диэлектриков, имеющих в своем составе ионы противоположных знаков, например Na+ - Сl-, Li+ - F-.
Атомные (ковалентные) связи возникают между атомами путем образования общих пар валентных электронов - по одному от каждого атома. Такая пара электронов устойчива в результате обменного взаимодействия при противоположной ориентации спиновых и соответствующих орбитальных магнитных моментов электронов. В отличие от ионной атомная связь имеет направленный характер - она образуется в том направлении, в котором расположена наибольшая плотность объединенных электронов. Поэтому вещества с атомными связями обычно твердые и хрупкие. К ним относятся кристаллы германия, кремния, алмаза, соединения элементов из средних групп таблицы Д. И. Менделеева - SiC, BN. Атомные связи характерны и для молекул таких газов, как Н2, О2, N2, а также молекул многих органических соединений — полиэтилена (С2Н4)n, политетрафторэтилена (С2F4)n и др. (связи между отдельными молекулами этих соединений — молекулярные).
Металлические связи — это связи положительно заряженных ионов металла, образуемые отданными атомами коллективизированными валентными электронами. «Электронный газ» оказывает цементирующее действие на кристаллическую структуру металлов и приводит к их высокой теплопроводности и электропроводности. Ненаправленный характер связи обусловливает высокую пластичность металлов.
Молекулярные связи ( Ван-дер-Вальса) существуют в ряде веществ между молекулами с ковалентными внутримолекулярными связями. Межмолекулярное притяжение в этом случае обусловлено согласованным движением валентных электронов в соседних молекулах. В любой момент времени электроны максимально удалены друг от друга и максимально приближены к положительным зарядам. Межмолекулярные силы складываются из трех различных типов взаимодействия: ориентационного (эффект Кеезома), индукционного (эффект Дебая) и дисперсионного (эффект Лондона). При этом силы притяжения валентных электронов положительно заряженными остовами соседних молекул оказываются больше сил взаимного отталкивания электронов внешних орбит. Молекулярные связи удерживают вместе молекулы в твердом водороде (Н2), азоте (N2), углекислом газе (СО2), во многих органических соединениях – полиэтилене, политетрафторэтилене и т.д. Ввиду слабости молекулярных связей эти вещества легко разрушаются при тепловом движении молекул и имеют низкие температуры плавления и кипения.
Особым видом молекулярной связи является водородная связь, осуществляемая через ион водорода (протон), расположенный между двумя ионами (О- -, F-, Cl-) соседних молекул. Водородная связь имеется в воде Н2О и некоторых органических соединениях, а также в кристаллах типа КН2РО4.
По характеру взаимодействия с магнитным полем электротехнические материалы подразделяются на слабомагнитные и сильномагнитные. Особенности магнитных свойств материалов рассмотрены в разделе 1.7.
Классификация видов отклоняющегося поведения - лекция, которая пользуется популярностью у тех, кто читал эту лекцию.
Особенности взаимодействия электрорадиоматериалов с электрическим полем лежат в основе их деления на диэлектрики, полупроводники и проводники (см. раздел 1.6) и рассматриваются в соответствующих разделах настоящего учебного пособия.
Свойства материалов подразделяются на функциональные (служебные), технологические (способность к обработке) и потребительские.
Функциональные свойства материалов можно разделить на механические, химические и физические. Это деление условно, поскольку механика – также раздел физики. Под механическими свойствами подразумевается поведение материала, находящегося под различного рода нагрузками. Под термином “физические свойства” понимается поведение материалов под разного вида воздействиями, включая нагревание, электричество, магнетизм, свет, звук, радиацию.
К технологическим свойствам материалов относятся деформируемость, адгезионная способность, свариваемость, паяемость и др. Среди потребительских свойств материалов наиболее важное значение имеют экономические, экологические, эстетические и др.
Подчеркнем, что свойствами материалов можно управлять путем изменения их состава и структуры.
При конкретном использовании материалов решающее значение имеют вполне определенные свойства или их комбинация. Например, в магнитных устройствах важную роль играет способность материалов усиливать и трансформировать энергию магнитного поля; в устройствах, работающих в электрическом поле, – проводимость, поляризация и другие свойства; в режущих инструментах – твердость и т.д. Общим требованием, предъявляемым ко всем материалам, является их экономичность.




















