Структура редакционного коллектива
СТРУКТУРА РЕДАКЦИОННОГО КОЛЛЕКТИВА
Оптимизация структуры редакции стала важным направлением редакционного менеджмента. Но какой должна быть эта структура? На этот вопрос с позиций менеджмента может быть дан лишь один-единственный ответ: такой, чтобы помогать выпуску конкурентоспособного, приносящего прибыль издания.
Однако при множестве вариантов структуры редакции к ней предъявляют одни и те же требования. При всех ее особенностях она должна способствовать управлению редакционным коллективом, безотказной деятельности всех его подразделений и служб. А это возможно лишь при определенных условиях. Исходя из того, что редакция – это система, первое из этих условий – наличие в ее структуре центра управления коллективом. Второе – свободный приток в редакцию информации, необходимой для управления коллективом и для деятельности его подразделений. Без такой информации выпуск периодического издания невозможен. Третье – обеспечение прямой и обратной связи в редакции, свободного прохождения информации через все ее подразделения, ко всем ее сотрудникам. Прямой связи – сверху вниз: приказов, решений, указаний руководства редакции всем ее сотрудникам. И обратной связи – снизу вверх: изо всех подразделений, от их работников, информации о выполнении приказов, решений, о ходе реализации планов, заданий и встречные предложения.
Эти требования – один из факторов, определяющих основы структуры любого редакционного коллектива. Другой фактор – принципы редакционной деятельности. Первый из них – разделение труда в редакции. Вся ее структура сверху донизу делится на части, подразделения, звенья, у каждого из которых – свои задачи и функции, свой участок работы и своя ответственность. Это полностью относится и к каждому сотруднику редакции, входящему в то или иное подразделение.
Второй принцип – кооперирование труда и объединение его результатов. Оно закономерно завершает процесс разделения труда. Кооперирование обеспечивает не просто суммирование результатов работы каждого подразделения редакции, но и объединение их в единое целое. Оно лежит в основе создания коллективного журналистского произведения – выпуска газеты, программы или другого периодического издания. Этот принцип способствует целеустремленности в работе редакции. Он приобретает особое значение в деятельности редакционного руководства, обусловливая координацию усилий подразделений коллектива.
С разделением и кооперированием труда связан и третий принцип – единоначалия, также влияющий на структуру редакции. В соответствии с ним каждый работник редакции непосредственно подчинен только одному руководителю. И каждый руководитель получает право единолично решать все вопросы, связанные с деятельностью подразделения, которым он управляет, и каждого своего подчиненного.
Структура редакции формируется под воздействием еще одного фактора – типа СМИ. Он обусловливает специфику структуры, которая приобретает особенности, связанные с различиями процесса подготовки и производства печатного или аудиовизуального периодического издания. В самом деле, структура телерадиокомпании при множественности ее вариантов обеспечивает все элементы и этапы этого процесса, обусловленные особенностями аудио-видеоинформации, используемых при этом методов работы журналистов и технических средств.
Действие всех этих факторов определяет две характеристики структуры редакции, внешне противоречивые, но органично связанные между собой. Структура редакции должна быть, с одной стороны, достаточно жесткой. Только в этом случае она будет способствовать стабильности деятельности всех звеньев коллектива, ее ритмичности. Частые ее изменения могут привести к сбоям в работе элементов редакционной системы. Но с другой стороны, эта структура должна быть гибкой, не отставать от изменений обстановки, в которой действует редакция. Если этого требует ситуация на рынке периодических изданий, необходимость усиления борьбы с конкурентами, в структуру редакционного коллектива нужно немедленно вносить соответствующие изменения. Обеспечение органичного сочетания этих двух характеристик – задача редакционного менеджмента.
Важнейшее значение для деятельности редакционного коллектива имеет функциональное разделение труда. Оно определяет как его структуру, так и организацию работы. Прежде всего, оно приводит к разделению работников на две части. Первую образуют журналисты, в обязанности которых входят подготовка и выпуск периодического издания. В редакции газеты и журнала это написание и редактирование материалов, компоновка готовых текстов и иллюстраций в отдельные выпуски, их техническое оформление, руководство деятельностью коллектива и др. К ним примыкают технические сотрудники, которые, с одной стороны, обеспечивают оптимальные условия для работы журналистов. С другой стороны, участвуют в технической подготовке и выпуске номера. В результате структура редакции такого издания складывается из двух функциональных групп – творческой и технической.
Рекомендуемые материалы
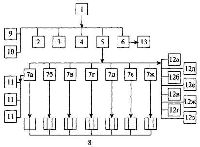
Так в процессе разделения труда формируется структура редакционного коллектива. Это пирамидальная структура редакции, наверху которой стоит ее руководитель – главный редактор, а ниже находятся творческие и технические подразделения и входящие в них работники. Они располагаются на нескольких – трех-четырех – уровнях. На каждом из них находятся подразделения звеньев управления и исполнения, их руководители – творческие или коммерческие менеджеры, а на самом нижнем уровне – творческие и технические сотрудники, непосредственные исполнители заданий своего руководства (см. рисунок 6 и рисунок 7).

Рис. 6. ПИРАМИДАЛЬНАЯ СТРУКТУРА ГАЗЕТНОЙ РЕДАКЦИИ
1 – Главный редактор. 2 – Главный бухгалтер. 3 – Заместитель главного редактора. 4 – Редакционная коллегия. 5 – Ответственный секретарь. 6 – Менеджер (коммерческий директор). 7 – Заведующие отделами: а – Собкоровской сети; б – Экономики; в – Политики; г – Социально-бытовых проблем; д – Информации; е – Писем; ж – Иллюстраций. 8 – Корреспонденты отделов. 9 – Обозреватель. 10 – Специальный корреспондент. 11 – Собственные корреспонденты. 12 – Технические службы редакции: а – Машинописное бюро (компьютерный центр); б – Корректорская; в – Библиотека; г – Архив; д – Досье; е – Служба выпуска; ж – Отдел информатики; з – Хозяйственная служба. 13 – Коммерческая часть редакции

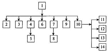
Рис. 7. СТРУКТУРА КОММЕРЧЕСКОЙ ЧАСТИ ГАЗЕТНОЙ РЕДАКЦИИ
1 – Менеджер (коммерческий директор). 2 – Бухгалтерия. 3 – Отдел маркетинга. 4 – Отдел распространения. 5 – Экспедиция. 6 – Отдел рекламы. 7 – Книжная редакция. 8 – Книжный магазин. 9 – Редакция приложений. 10 – Производственный отдел. 11 – Компьютерный центр. 12 – Печатный центр. 13 – Риэлтерский центр. 14 – Транспортная служба
Обратите внимание на лекцию "5. Нечеткие алгоритмы".
У пирамидальной структуры редакции – свои достоинства. Она обеспечивает полное разделение труда в коллективе, единоначалие управления на всех уровнях, высокую персональную ответственность каждого сотрудника за результаты своей работы. Но у нее есть и недостатки. Она громоздка, замедляет прохождение информации, необходимой для управления коллективом и выпуска издания. Для прохождения оригиналов будущих публикаций снизу вверх – от авторов к секретариату и редакторату – требуется значительное время. Это снижает оперативность выхода сообщений на газетные полосы и удлиняет путь информации к ее потребителю. К тому же возрастает риск внесения в эту информацию искажений в ходе правки, которой подвергаются оригиналы на всех уровнях редакционной пирамиды. На конкурентоспособности издания это сказывается самым отрицательным образом. И все же этот тип структуры коллектива сохраняется в редакциях многих наших газет и журналов, прежде всего в силу традиций, сформировавшихся в российской прессе в течение многих десятилетий.
Но вместе с тем выявляются и недостатки этой структуры. Один из них – во многом изменяются и усложняются задачи и обязанности руководителей редакции. Редактор и его заместитель вынуждены теперь сами заниматься оперативным управлением коллективом, давать задания каждому сотруднику, контролировать их выполнение. Журналисты сдают им все свои оригиналы, и редактор сам знакомится с ними, определяет их судьбу и вместе с заместителем формирует номера. Ему приходится самому или в смену со своим заместителем вести каждый номер до завершения его выпуска. При этом нередко меняются функции и секретариата. Поскольку формированием номеров занимаются редактор и его заместитель, ответственный секретарь сосредоточивается на верстке и оформлении, руководит процессом выпуска. Журналисты редакции получают возможность решать все вопросы, связанные с подготовкой их материалов, непосредственно с редактором или его заместителем, но у последних из-за возросшей нагрузки не всегда хватает для этого времени.
И все же плоская структура редакции позволяет упростить весь процесс управления ее коллективом, ликвидировать ряд операций, связанных с выпуском издания, ускорить принятие решений, определяемых изменениями обстановки, в которой оно выходит, как и их выполнение. И, что особенно важно, она открывает возможности для разумной экономии средств, запланированных в редакционном бюджете.
Одно из важнейших направлений изменения структуры редакционного коллектива – возникновение в нем коммерческой части. Мы уже знаем, что деятельность создаваемых в рамках редакции и за ее пределами коммерческих структур приобретает все большее значение для ее существования. Их количество и характер определяются возможностями редакции и, конечно, искусством редакционного менеджера. Обычно в первую очередь в коммерческой части редакции создают отделы рекламы и распространения, реже – издательский отдел. В крупных редакциях нередко организуют свое издательство, объединяющее несколько коммерческих подразделений. Иногда основывают и приредакционные структуры – малые предприятия и другие. Как правило (это мы уже знаем), коммерческую часть редакции возглавляет коммерческий директор – на правах одного из заместителей главного редактора.
Деятельность коммерческих структур приобретает столь важное значение для издания, что нередко главный редактор берет руководство ими в свои руки. Это сейчас же сказывается на организации работы редакции, подготовки и выпуска газеты или журнала. Не имея возможности в полной мере сочетать руководство выпуском издания и укреплением его финансовой базы, редактор все больше передает исполнение обязанностей, связанных с подготовкой и выпуском номеров, своему заместителю. Если у редактора два заместителя или более, они становятся ведущими редакторами, поочередно руководя формированием и выпуском номеров. При необходимости в роли ведущего редактора могут выступать и другие члены редколлегии.























