Физический маятник
2020-06-032021-03-09zzyxelСтудИзба
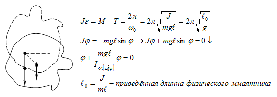
Вопрос № 12: Физический маятник:
1. Вывод периода колебаний.
2. Приведённая длина физического маятника.
Обратите внимание на лекцию "17. В-е в Англии. Биография Шекспира".
Физический маятник:
Физическим маятником называется тело, которое нельзя представить как физическую точку.

Приведённая длина физического маятника –
Это такая длина математического маятника, период колебаний которого совпадает с периодом данного физического маятника.
























