Резисторный усилительный каскад на биполярном транзисторе
5.2. Резисторный усилительный каскад на биполярном транзисторе.
|
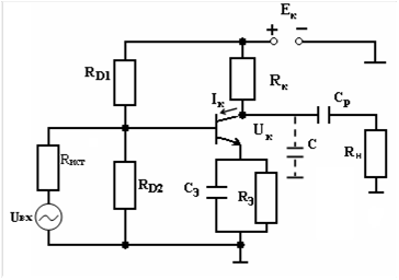
| Берем схему ОЭ с фиксированным напряжением базы при гармоническом входном сигнале.
|
При расчете усиления этого сигнала используем следующие предположения:
1.
. Поэтому пренебрегаем влиянием RЭ и CЭ на переменный ток считая CЭ достаточно большим.
2.
.Поэтому пренебрегаем RD1, RD2 на переменный ток базы, который протекает через rбэ. Заметим, что для постоянного тока сопротивление Rбэ большое, поэтому при установке рабочей точки пренебрегают постоянным током базы (см. выше).
3. Пренебрегаем сопротивлением источника питания Ek батареи переменному току.
Рекомендуемые материалы
Учитываем:
1. Влияние Cp на усиление.
2. Влияние паразитной ёмкости.
C=Cкэ+Cмонтажа…
Тогда получаем схему усилительного каскада по переменному току.
|
| Вводя полный импеданс нагрузки на коллекторе Zн, учитывающий Rн, Rк, Cp, C, пучим следующую схему, в которой транзистор можно описать h-параметрами четырёхполюсника, обведенного пунктиром. |

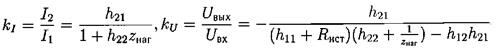
Такая схема рассмотрена в п.4.3, где получено:

I1=Iб, I2=Iк.
Считая,
, что обычно выполняется, имеем:

Усиление и АЧХ.
Согласно схеме каскада имеем:
где
|
| -проводимость параллельно соединённых ёмкости С и резистора Rк, - сопротивление цепочки из Rн и Ср ,
|
C - паразитная емкость между коллектором и эмиттером транзистора, обусловленная как емкостью самого транзистора, так и емкостью монтажа. Нас интересует усиление тока Iн протекающего через нагрузку, который связан с током коллектора соотношением 
Поэтому усиление тока нагрузки:
или

Проведем анализ усиления на разных частотах
Средние частоты.
Допустим, что в некотором диапазоне частот удовлетворяются условия:
. Они могут быть выполнены при
.
Тогда можно пренебречь влиянием разделительной емкости Cp и паразитной емкости C, в результате получим
.
Низкие частоты.
Условие
сохраняется, можно пренебречь паразитной емкостью C. Однако влияние разделительной емкости Cp на низких частотах возрастает.
Получаем:
,или

где
- постоянная времени на низких частотах.
Тогда 
- коэффициент усиления,
,
- сдвиг фазы тока в усилителе на низких частотах. Получаем, что разделительная емкость Cp уменьшает усиление и вносит искажения фазы на низких частотах.
Верхние частоты.
Условие
сохраняется, можно пренебречь разделительной емкостью Cp. Однако сопротивление паразитной емкостью уменьшается, она шунтирует нагрузку Rн , ток Iн уменьшается .
Получаем:
;
, - коэффициент передачи на высоких частотах, где
;
Коэффициент усиления
; сдвиг фазы тока определяется следующим соотношением
.
Паразитная емкость C уменьшает усиление и вносит искажения фазы на высоких частотах.
АЧХ (амплитудно-частотная характеристика.)

На рисунке приведен график АЧХ, которая определяется выведенными для
соотношениями. На средних частотах коэффициент усиления |ki|=kiср. На низких частотах |ki| убывает из-за влияния разделительной емкости Cp, величина частотных искажений определяется как
,
где wниз – нижняя частотная граница полосы усиления при заданном Mниз. На верхних частотах |ki| убывает из-за влияния паразитной емкости C, величина частотных искажений определяется как
, где wвер – верхняя частотная граница полосы усиления при заданном коэффициенте частотных искажений на верхней частоте Мвер. В общем случае частотные искажения усилителя на низких и верхних частотах могут быть разные Мвер¹Мниз.
Величиной частотных искажений определяется полоса
усиления.
ФЧХ (фазочастотная характеристика).
| В полосе частот wниз<w<wв усилитель не меняет фазу тока, j=0. За пределами полосы частот сдвиг фазы, вносимый усилителем, положительный на низких частотах и отрицательный на высоких, но в обоих случаях убывает с ростом частоты. |

Пример:
Вместе с этой лекцией читают "26 Статистика технической вооружённости".
fниж=50 Гц; fверх=10 кГц.
Транзистор КТ301В β=h21э=60; rб=h11э=1130 Ом; h22э=13*10-6 
Uкэмакс=20 В; Iкмакс=10 мА; Pкмакс=150 мВт.
Ek=12 В; RD1=4 кОм; RD2=10,9 кОм; Сэ=38,8 мкФ
Rk=1,6 кОм; Сp≥3 мкФ; Rн=500 Ом
ki≈30; ku≈1,5.




























