Механизм поиска буфера
Механизм поиска буфера
Рассмотрим пять возможных случаев:.
1. Ядро обнаруживает блок в хеш-очереди, соответствующий ему буфер свободен.
2. Ядро не может обнаружить блок в хеш-очереди, поэтому оно выделяет буфер из списка свободных буферов.
3. Ядро не может обнаружить блок в хеш-очереди и, пытаясь выделить буфер из списка свободных буферов (как в случае 2), обнаруживает в списке буфер, который помечен как "занят на время записи". Ядро должно переписать этот буфер на диск и выделить другой буфер.
4. Ядро не может обнаружить блок в хеш-очереди, а список свободных буферов пуст.
5. Ядро обнаруживает блок в хеш-очереди, но его буфер в настоящий момент занят.
Рассмотрим каждый случай более подробно.
1. Ядро обнаруживает блок в хеш-очереди, соответствующий ему буфер свободен.
Рекомендуемые материалы

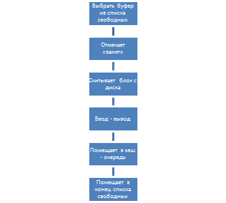
2. Ядро не может обнаружить блок в хеш-очереди, поэтому оно выделяет буфер из списка свободных буферов.
7. Системы и комплексы документации - лекция, которая пользуется популярностью у тех, кто читал эту лекцию.

3. Ядро не может обнаружить блок в хеш-очереди и, пытаясь выделить буфер из списка свободных буферов (как в случае 2), обнаруживает в списке буфер, который помечен как "занят на время записи". Ядро должно переписать этот буфер на диск и выделить другой буфер.

4. Ядро не может обнаружить блок в хеш-очереди, а список свободных буферов пуст.

- Ядро обнаруживает блок в хеш-очереди, но его буфер в настоящий момент занят.






















