Для студентов МГТУ им. Н.Э.Баумана по предмету Электротехника (ЭлТех)ДЗ 1. Вариант 2-2. F(2, 3, 4, 7). [Word + MultiSim]ДЗ 1. Вариант 2-2. F(2, 3, 4, 7). [Word + MultiSim]
5,00531
2021-01-042021-01-04СтудИзба
ДЗ: ДЗ 1. Вариант 2-2. F(2, 3, 4, 7). [Word + MultiSim]
Описание
В архиве:
- Оформленный в Word отчет, все подробно и аккуратно расписано;
- Все необходимые (4 штуки) схемы MultiSim;
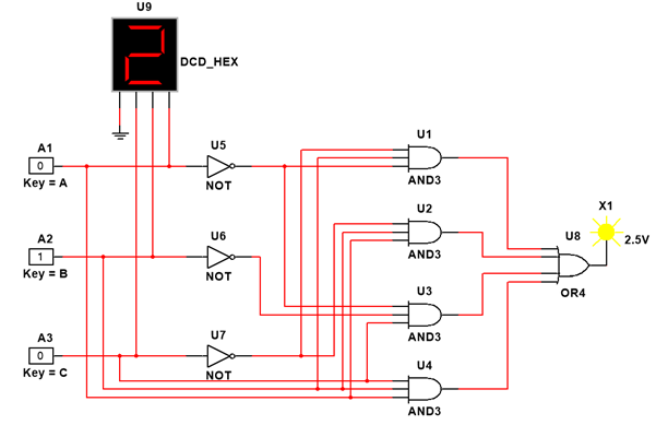
Исходные данные: F (2, 3, 4, 7)
Таблица истинности:
№ | C | B | A | F |
0 | 0 | 0 | 0 | 0 |
1 | 0 | 0 | 1 | 0 |
2 | 0 | 1 | 0 | 1 |
3 | 0 | 1 | 1 | 1 |
4 | 1 | 0 | 0 | 1 |
5 | 1 | 0 | 1 | 0 |
6 | 1 | 1 | 0 | 0 |
7 | 1 | 1 | 1 | 1 |
По таблице истинности записываем функцию в совершенной дизъюнктивной форме:

Характеристики домашнего задания
Предмет
Учебное заведение
Семестр
Просмотров
23
Качество
Идеальное компьютерное
Размер
554,65 Kb
Список файлов
Схема 1.ms14
Схема 2.ms14
Схема 3.ms14
Схема 4.ms14
дз1 2.2.docx
Комментарии
Отзыв
все супер)
МГТУ им. Н.Э.Баумана
catspinner


















