Для студентов МГТУ им. Н.Э.Баумана по предмету Метрология, стандартизация и сертификация (МСиС)Сборочная размерная цепь + Подетальная размерная цепьСборочная размерная цепь + Подетальная размерная цепь
5,00543
2021-11-192024-09-03СтудИзба
ДЗ 2: Сборочная размерная цепь + Подетальная размерная цепь вариант 7
-66%
Описание
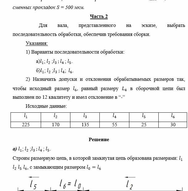
Вариант 7 – ДЗ №2 – Эскиз №3 - Подетальная размерная цепь
Зачтено на максимальный балл 💥💥💥
Спасибо за покупку 🥰🥰🥰
Условие:
Пример решения




Файлы условия, демо
Характеристики домашнего задания
Учебное заведение
Номер задания
Вариант
Программы
Теги
Просмотров
1044
Качество
Идеальное компьютерное
Размер
229,55 Kb
Список файлов
Вариант 7 - ДЗ №2 - Эскиз 3.docx

Друзья, спасибо за доверие! Если вам понравилась работа – поставьте 5⭐ и напишите отзыв. Это поможет другим студентам, а мне даст силы делать ещё больше качественных материалов для вас 🔥