Для студентов СПбПУ Петра Великого по предмету Вычислительная математикаРешить систему дифференциальных уравненийРешить систему дифференциальных уравнений
5,0053090
2024-02-282024-02-28СтудИзба
Задача 3: Решить систему дифференциальных уравнений вариант 1
Описание
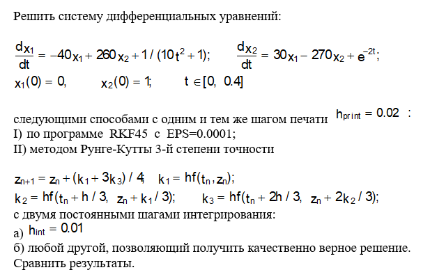
Решить систему дифференциальных уравнений:
следующими способами с одним и тем же шагом печати
а)
б) любой другой, позволяющий получить качественно верное решение.
Сравнить результаты.
![]()
следующими способами с одним и тем же шагом печати
- по программе RKF45 c EPS=0.0001;
- методом Рунге-Кутты 3-й степени точности
а)
б) любой другой, позволяющий получить качественно верное решение.
Сравнить результаты.

Характеристики решённой задачи
Предмет
Учебное заведение
Номер задания
Вариант
Просмотров
1
Качество
Идеальное компьютерное
Размер
26,39 Kb
Список файлов
Задание 3. Варинат 1.docx

Все деньги, вырученные с продажи, идут исключительно на шаурму