Для студентов СПбПУ Петра Великого по предмету Вычислительная математикаМетод конечных разностейМетод конечных разностей
5,0053099
2024-01-062024-01-06СтудИзба
Задача 2: Метод конечных разностей
Описание
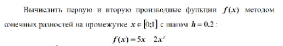
Вычислить первую и вторую производные функции f(x) методом конечных разностей на промежутке с шагом
![]()

Характеристики решённой задачи
Предмет
Учебное заведение
Номер задания
Просмотров
1
Размер
34,47 Kb
Список файлов
14 Вычислить первую и вторую производные функции методом конечных разностей на промежутке с шагом.xmcd