Для студентов СПбПУ Петра Великого по предмету Вычислительная математикаМетод конечных разностейМетод конечных разностей
5,0053126
2024-01-062024-01-06СтудИзба
Задача 1: Метод конечных разностей
Описание
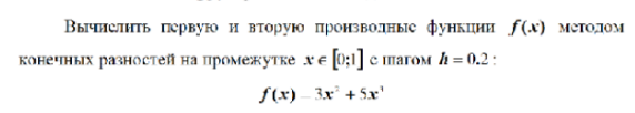
Вычислить первую и вторую производные функции f(x) методом конечных разностей на промежутке с шагом
![]()

Характеристики решённой задачи
Предмет
Учебное заведение
Номер задания
Просмотров
1
Размер
36,91 Kb
Список файлов
13 Вычислить первую и вторую производные функции методом конечных разностей на промежутке с шагом.xmcd

Если нужен другой вариант работы или отдельная задача из любой работы, пишите в комментарии