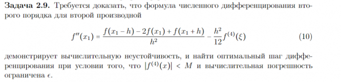
Для студентов МГТУ им. Н.Э.Баумана по предмету Вычислительная математикаСеминар 2. Задача 9Семинар 2. Задача 9
4,885455
2022-02-062022-02-06СтудИзба
ДЗ: Семинар 2. Задача 9
Описание
Характеристики домашнего задания
Предмет
Учебное заведение
Семестр
Просмотров
14
Размер
93,61 Kb
Список файлов
sem3_tsk9.pdf
Регистрируйся по моей ссылке studizba.com/l/CHINGIZZZ175 или используй CHINGIZZZ175 в своем личном кабинете и получай 100 баллов, которые можно потратить на оплату файлов! Лучшая криптобиржа bybit.com/invite?ref=79M6LR, отличный доп. заработок!
МГТУ им. Н.Э.Баумана



















