Для студентов МГТУ им. Н.Э.Баумана по предмету Вычислительная физикаЛабораторная работа 6Лабораторная работа 6
5,005189
2023-12-292023-12-29СтудИзба
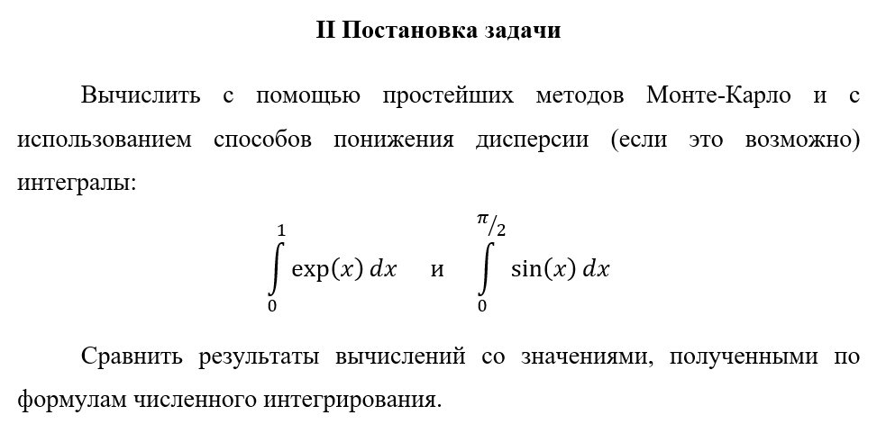
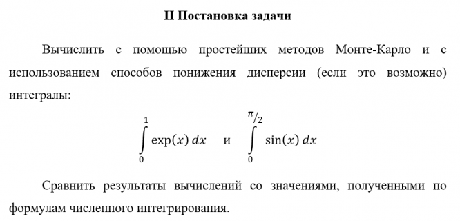
Лабораторная работа: Лабораторная работа 6 вариант 3
Описание
Характеристики лабораторной работы
Предмет
Учебное заведение
Семестр
Вариант
Программы
Теги
Просмотров
3
Качество
Идеальное компьютерное
Размер
131,97 Kb
Преподаватели
Список файлов
ЛР6.docx

Мы ценим качество. Если Вам понравился материал, пожалуйста, оставьте оценку и комментарий.