Для студентов МГТУ им. Н.Э.Баумана по предмету Вычислительная физикаЛабораторная работа №10 - "Численные методы решения краевых задач для ОДУ"Лабораторная работа №10 - "Численные методы решения краевых задач для ОДУ"
4,97514418
2022-04-112022-04-11СтудИзба
Лабораторная работа 10: Лабораторная работа №10 - "Численные методы решения краевых задач для ОДУ"
-38%
Описание
Полностью зачтенная лабораторная работа №10, теоретическая + практическая части, кода нет, графики подделаны в ориджине
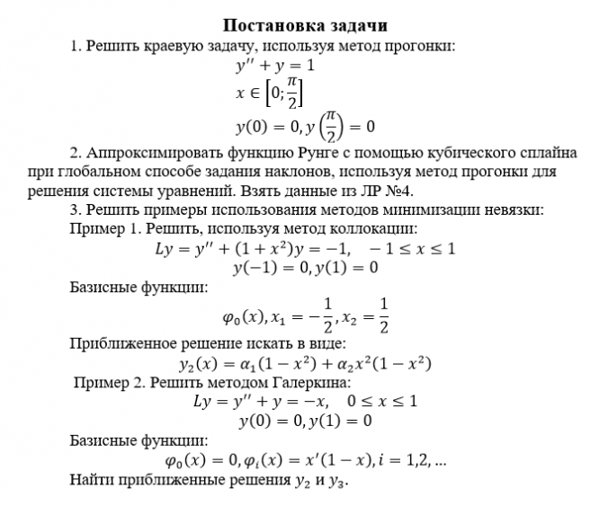
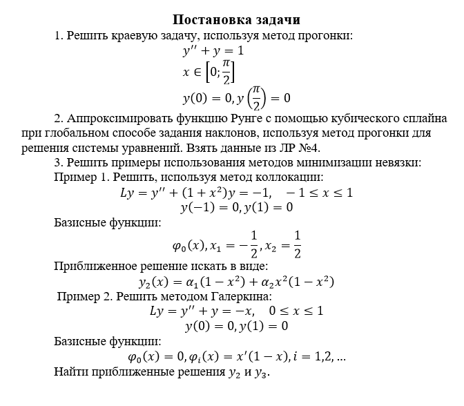
Условие:
Условие:



Характеристики лабораторной работы
Предмет
Учебное заведение
Семестр
Номер задания
Программы
Просмотров
7
Качество
Идеальное компьютерное
Размер
106,21 Kb
Список файлов
Лаба 10.docx

Спасибо за покупку! Я буду очень рад, если поставишь справедливую оценку купленному файлу :3 Ищи больше работ в моём профиле, там много нужного тебе!