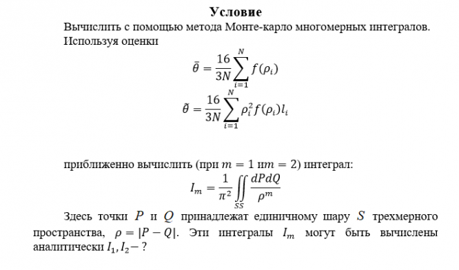
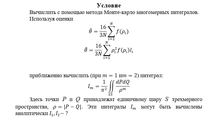
Для студентов МГТУ им. Н.Э.Баумана по предмету Вычислительная физикаЛабораторная работа №7 - "Вычисление многомерных интегралов методом Монте-Карло"Лабораторная работа №7 - "Вычисление многомерных интегралов методом Монте-Карло"
4,97514418
2022-04-112022-04-11СтудИзба
Лабораторная работа 7: Лабораторная работа №7 - "Вычисление многомерных интегралов методом Монте-Карло"
-38%
Описание
Характеристики лабораторной работы
Предмет
Учебное заведение
Семестр
Номер задания
Программы
Просмотров
6
Качество
Идеальное компьютерное
Размер
94,49 Kb
Список файлов
Лаба 7.docx

Спасибо за покупку! Я буду очень рад, если поставишь справедливую оценку купленному файлу :3 Ищи больше работ в моём профиле, там много нужного тебе!