Для студентов МГТУ им. Н.Э.Баумана по предмету Вычислительная физикаЛабораторная работа №2 - "Применение интерполяционных многочленов"Лабораторная работа №2 - "Применение интерполяционных многочленов"
4,97514541
2022-04-112022-04-11СтудИзба
Лабораторная работа 2: Лабораторная работа №2 - "Применение интерполяционных многочленов"
-38%
Описание
Полностью зачтенная лабораторная работа №2, теоретическая + практическая части, код в матлаб
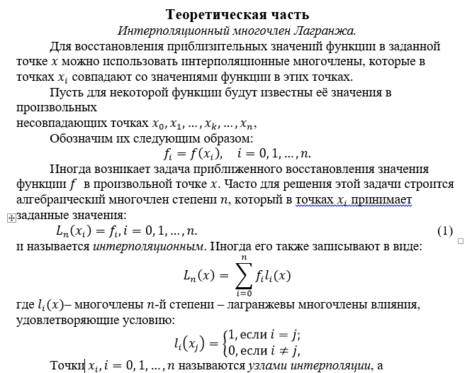
Условие:
![]()
Условие:



Характеристики лабораторной работы
Предмет
Учебное заведение
Семестр
Номер задания
Программы
Просмотров
11
Качество
Идеальное компьютерное
Размер
353,02 Kb
Список файлов
Лаба 2.docx

Спасибо за покупку! Я буду очень рад, если поставишь справедливую оценку купленному файлу :3 Ищи больше работ в моём профиле, там много нужного тебе!