Для студентов МГТУ им. Н.Э.Баумана по предмету Вариационное исчислениеВариационное исчислениеВариационное исчисление
4,94571
2023-11-182023-11-18СтудИзба
ДЗ: Вариационное исчисление вариант 1
Описание
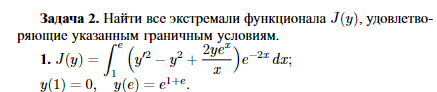
Файл содержит решение четырех задач из данного учебного пособия, согласно варианту. Список задач приведен ниже.
![]()





Характеристики домашнего задания
Предмет
Учебное заведение
Вариант
Просмотров
38
Качество
Идеальное компьютерное
Размер
333,86 Kb
Список файлов
1 вариант.pdf