Для студентов НГТУ по предмету Устройства СВЧ и антенны (УСВЧиА)Исследование волноводных резонансных многощелевых антенных решеток и связных антеннИсследование волноводных резонансных многощелевых антенных решеток и связных антенн
4,92522884
2022-10-042022-10-04СтудИзба
Лабораторная работа 4: Исследование волноводных резонансных многощелевых антенных решеток и связных антенн
Описание
Исследование волноводных резонансных многощелевых антенных решеток и связных антенн
Цели работы
- Изучить основы расчёта основных характеристик резонансных волноводно-щелевых антенных решёток;
- Ознакомиться с конструкцией резонансной антенны с продольными щелями на широкой стенке прямоугольного волновода;
- Изучить макет резонансной антенны с наклонными щелями на узкой стенке волновода;
- Получить практические навыки работы с контрольно измерительной аппаратурой сантиметрового диапазона;
- Определить основные характеристики многощелевых антенн расчётным и экспериментальным путём.
-
- перестраиваемый генератор СВЧ;
- циркулятор с механическим волноводным переключателем;
- поляризационный аттенюатор;
- индикатор постоянного тока, пропорциональный уровню мощности сигнала.
Предварительное задание
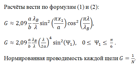
1) ВЩА с продольными щелями; число щелей Nпрод = 7;- ВЩА с наклонными щелями; число щелей Nнакл = 6.
- смещение продольной щели от оси волновода x1 (мм);
- угол наклона наклонных щелей Ψ (в градусах).
Экспериментальная часть
Сопоставление рассчитанных и измеренных геометрических размеров щелей
Характеристики лабораторной работы
Учебное заведение
Семестр
Номер задания
Просмотров
4
Качество
Идеальное компьютерное
Размер
74,25 Kb
Список файлов
Отчет.docx

Вам все понравилось? Получите кэшбэк - 40 рублей на Ваш счёт при покупке. Поставьте оценку и напишите положительный комментарий к купленному файлу. После Вы получите деньги на ваш счет.