Для студентов НГТУ по предмету Устройства СВЧ и антенны (УСВЧиА)Симметричный вибраторСимметричный вибратор
4,92522925
2022-10-042022-10-04СтудИзба
Лабораторная работа 1: Симметричный вибратор
Описание
Симметричный вибратор
Цель работы
1. Изучение зависимости входного импеданса от длины и толщины симметричного цилиндрического вибратора.2. Определение входного импеданса вибратора расчетным и экспериментальным путем.
3. Ознакомление с устройством и настройкой симметрирующей приставки.
4. Изучение характеристик направленности одиночного и связанных вибраторов.

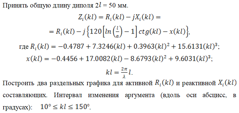
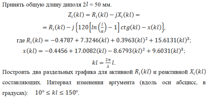
Рассчитать комплексное входное сопротивление для:
- d = 2a = 20 мм;
- d = 2a = 8 мм;
- d = 2a = 4 мм;
- d = 2a = 1мм.

Экспериментальная часть
Выводы
Характеристики лабораторной работы
Учебное заведение
Семестр
Номер задания
Программы
Просмотров
3
Качество
Идеальное компьютерное
Размер
705,14 Kb
Список файлов
Маткад.xmcd
Отчет.doc

Вам все понравилось? Получите кэшбэк - 40 рублей на Ваш счёт при покупке. Поставьте оценку и напишите положительный комментарий к купленному файлу. После Вы получите деньги на ваш счет.