Для студентов МГТУ им. Н.Э.Баумана по предмету Устройства формирования и генерирования сигналов (УФиГС/УФГС/УГиФС/УГФС)Домашнее задание №2 по дисциплине: «устройства формирования и генерирования сигналов» вариант № 14Домашнее задание №2 по дисциплине: «устройства формирования и генерирования сигналов» вариант № 14
5,0054
2021-04-042021-04-04СтудИзба
ДЗ: Домашнее задание №2 по дисциплине: «устройства формирования и генерирования сигналов» вариант № 14
Бестселлер
Описание
ДОМАШНЕЕ ЗАДАНИЕ №2 ПО ДИСЦИПЛИНЕ: «Устройства формирования и генерирования сигналов» Вариант № 14
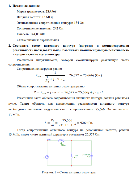
Исходные данные
Марка транзистора: 2SA968 Входная частота: 13 МГц Эквивалентное сопротивление контура: 134 Ом Сопротивление антенны: 242 Ом Емкость: 144,03 пФ Схема питания: параллельная
![]()
Исходные данные
Марка транзистора: 2SA968 Входная частота: 13 МГц Эквивалентное сопротивление контура: 134 Ом Сопротивление антенны: 242 Ом Емкость: 144,03 пФ Схема питания: параллельная

Характеристики домашнего задания
Учебное заведение
Семестр
Просмотров
47
Размер
4,43 Mb
Список файлов
6acc31af-d30f-39d3-edfc-c3761301ba8a.pdf
МГТУ им. Н.Э.Баумана



















