Для студентов МГТУ им. Н.Э.Баумана по предмету Устройства генерирования и формирования сигналовВариант 14 - Домашнее задание № 2Вариант 14 - Домашнее задание № 2
4,57561
2021-04-092024-09-03СтудИзба
ДЗ 2: Вариант 14 - Домашнее задание № 2 вариант 14
Бестселлер
-66%
Описание
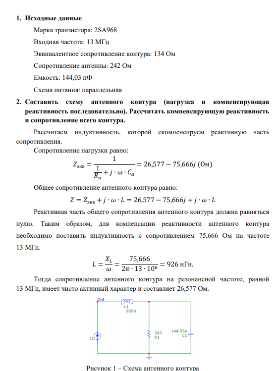
Исходные данные
Марка транзистора: 2SA968
Входная частота: 13МГц
Эквивалентное сопротивление контура: 134Ом
Сопротивление антенны: 242Ом
Емкость: 144,03пФ
Схема питания: параллельная![]()
Марка транзистора: 2SA968
Входная частота: 13МГц
Эквивалентное сопротивление контура: 134Ом
Сопротивление антенны: 242Ом
Емкость: 144,03пФ
Схема питания: параллельная

Характеристики домашнего задания
Учебное заведение
Семестр
Номер задания
Вариант
Просмотров
55
Размер
4,43 Mb
Список файлов
Домашнее задание 2 (Вариант № 14).pdf

Друзья, спасибо за доверие! Если вам понравилась работа – поставьте 5⭐ и напишите отзыв. Это поможет другим студентам, а мне даст силы делать ещё больше качественных материалов для вас 🔥
Комментарии

Отзыв
Спасибо автору. Хотелось бы, чтобы было чуть более подробно. Но и так тоже неплохо.