Для студентов МГТУ им. Н.Э.Баумана по предмету Уравнения математической физики (УМФ)Типовой расчет №2Типовой расчет №2
4,96529704
2021-02-132021-02-13СтудИзба
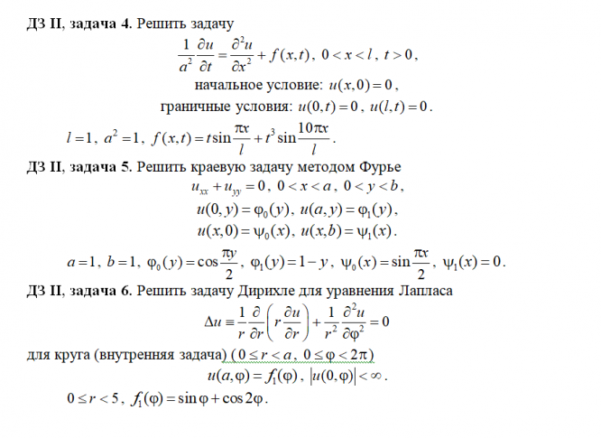
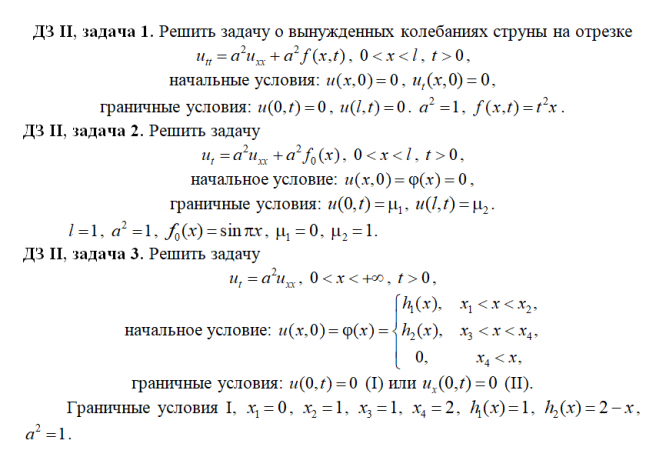
ДЗ 2: Типовой расчет №2 вариант 13
Описание
Характеристики домашнего задания
Учебное заведение
Номер задания
Вариант
Просмотров
31
Качество
Идеальное компьютерное
Размер
498 Kb
Список файлов
Вариант 13 ДЗ №2
Вариант 13 ДЗ №2.doc

Вам все понравилось? Получите кэшбэк - 40 рублей на Ваш счёт при покупке. Поставьте оценку и напишите положительный комментарий к купленному файлу. После Вы получите деньги на ваш счет.