Для студентов МГТУ им. Н.Э.Баумана по предмету Уравнения математической физики (УМФ)Типовой расчет №3Типовой расчет №3
4,96529707
2021-02-132021-02-13СтудИзба
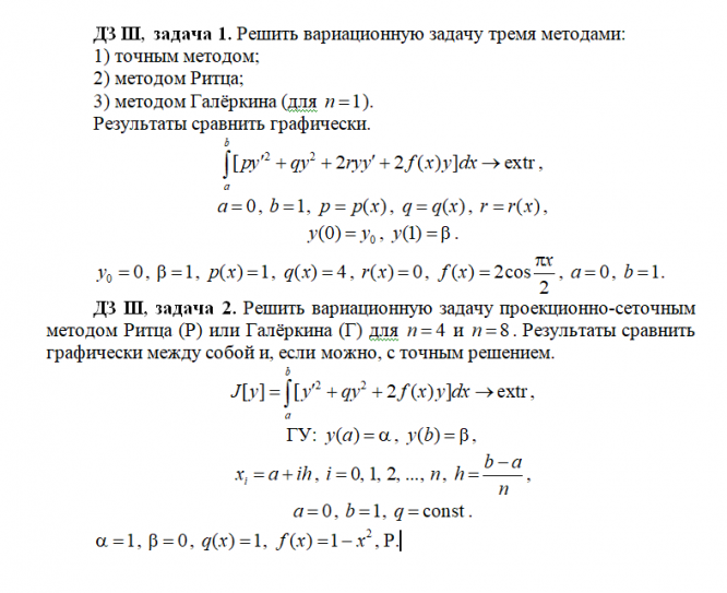
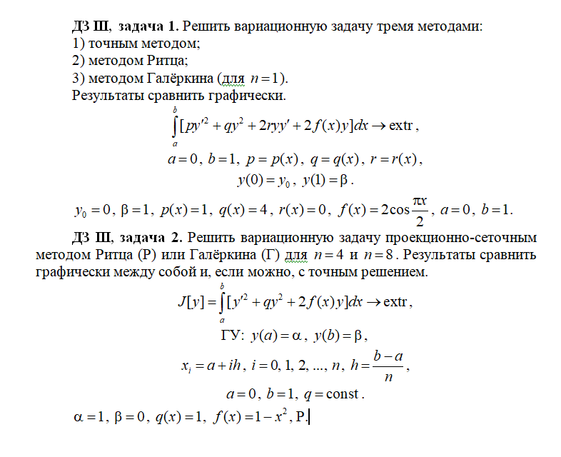
ДЗ 3: Типовой расчет №3 вариант 12
Описание
Характеристики домашнего задания
Учебное заведение
Номер задания
Вариант
Просмотров
25
Качество
Идеальное компьютерное
Размер
529,78 Kb
Список файлов
Вариант 12 ДЗ №3
Вариант 12 ДЗ №3.docx

Вам все понравилось? Получите кэшбэк - 40 рублей на Ваш счёт при покупке. Поставьте оценку и напишите положительный комментарий к купленному файлу. После Вы получите деньги на ваш счет.