Для студентов МГТУ им. Н.Э.Баумана по предмету Уравнения математической физики (УМФ)Типовой расчет №2Типовой расчет №2
5,0051
2021-02-102021-02-10СтудИзба
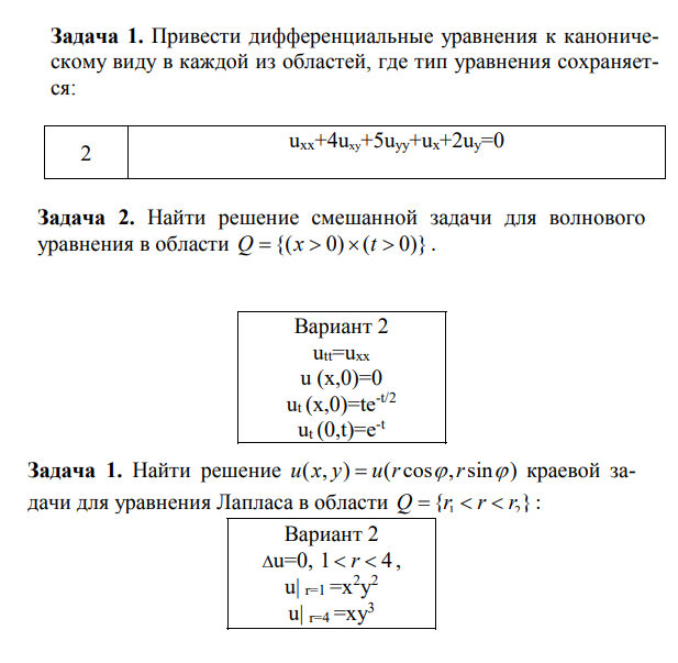
ДЗ 2: Типовой расчет №2 вариант 2
Описание

Характеристики домашнего задания
Учебное заведение
Номер задания
Вариант
Просмотров
33
Качество
Фото рукописных листов
Размер
1,71 Mb
Список файлов
Вариант 2 ДЗ №2
1.jpg
2.jpg
3.jpg
4.jpg
5.jpg

Вам все понравилось? Получите кэшбэк - 40 рублей на Ваш счёт при покупке. Поставьте оценку и напишите положительный комментарий к купленному файлу. После Вы получите деньги на ваш счет.