Для студентов МГТУ им. Н.Э.Баумана по предмету Уравнения математической физики (УМФ)Типовой расчет №3Типовой расчет №3
4,96529698
2020-01-062020-01-06СтудИзба
ДЗ 3: Типовой расчет №3 вариант 3
Описание
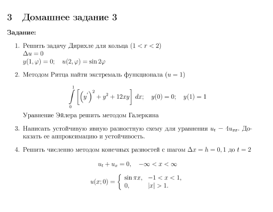
- Условие

Характеристики домашнего задания
Учебное заведение
Номер задания
Вариант
Просмотров
253
Качество
Идеальное компьютерное
Размер
1,4 Mb
Список файлов
3 Вариант ДЗ №3.pdf

Вам все понравилось? Получите кэшбэк - 40 рублей на Ваш счёт при покупке. Поставьте оценку и напишите положительный комментарий к купленному файлу. После Вы получите деньги на ваш счет.