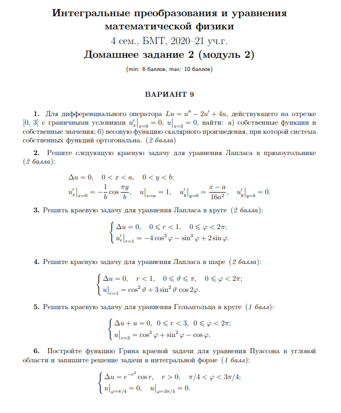
Для студентов МГТУ им. Н.Э.Баумана по предмету Уравнения математической физики (УМФ)9 вариант-ДЗ№29 вариант-ДЗ№2
5,00536
2021-06-212021-06-21СтудИзба
Курсовая работа: 9 вариант-ДЗ№2
Описание
Характеристики курсовой работы
Учебное заведение
Семестр
Просмотров
27
Качество
Скан рукописных листов
Размер
7,95 Mb
Список файлов
Вариант 9.pdf
Комментарии
Нет комментариев
Стань первым, кто что-нибудь напишет!
МГТУ им. Н.Э.Баумана


















